溃疡性结肠炎作为一种慢性非特异性肠道炎症性疾病,以结肠黏膜层的炎症损伤和肠屏障破坏为主要特征,其发病机制复杂且尚无根治手段,全球患病人数持续攀升,2023年已有约500万人受此疾病困扰,成为全球性的健康挑战。临床常用氨基水杨酸类、糖皮质激素和免疫抑制剂等药物治疗,但近40%的患者对现有药物无应答,且长期用药易引发静脉血栓、肝毒性、机会性感染等严重副作用,临床亟需安全、高效的治疗方案。
黄芩苷作为黄芩的核心活性黄酮类成分,具有显著的抗炎、抗氧化和免疫调节作用,且副作用少,是治疗溃疡性结肠炎的潜在候选药物,但其水溶性差、结肠靶向效率低、结肠生物利用度仅2.3%,难以在炎症部位有效蓄积,极大限制了其临床应用。
上海中医药大学健康营养研究中心的研究团队以天然产物为载体材料,构建了枸杞多糖包覆的甘露糖修饰桃仁蛋白纳米粒(Ba@MP/LBP NPs),实现了黄芩苷的结肠靶向递送,显著提升了其治疗溃疡性结肠炎的疗效,相关研究成果发表于《Carbohydrate Polymers》,为中医药治疗溃疡性结肠炎提供了新的纳米给药策略。

研究团队采用反溶剂沉淀法制备黄芩苷负载的桃仁蛋白纳米粒(Ba@PKP NPs)、甘露糖修饰桃仁蛋白纳米粒(Ba@MP NPs),并通过静电作用包覆枸杞多糖(LBP)得到核壳结构的Ba@MP/LBP NPs,对其理化性质、载药性能和药剂学特性进行了系统表征。透射电镜和动态光散射结果显示(图1D-F),Ba@MP/LBP NPs呈均匀的核壳球形形貌,粒径约230nm,粒径分布窄,表面带负电(-33.89mV),相较于Ba@MP NPs,粒径增大且表面电荷反转,证实枸杞多糖成功包覆于纳米粒表面;氮吸附-脱附实验进一步验证了核壳结构的形成,其比表面积和平均孔径均大于Ba@MP NPs。载药性能检测显示,Ba@MP/LBP NPs的黄芩苷包封率高达94.26%,具备优异的载药能力;紫外-可见光谱、红外光谱、X射线衍射和差示扫描量热分析表明,黄芩苷以无定形形式包封于纳米粒中,与载体材料间存在疏水作用、氢键等相互作用,实现了黄芩苷的稳定负载。药剂学评价发现,Ba@MP/LBP NPs在4℃下储存21天,粒径无明显变化,黄芩苷保留率高于99.46%,具备良好的储存稳定性;体外模拟胃肠液释放实验显示(图2C),该纳米粒在胃和小肠液中药物释放缓慢,而在结肠液中发生酶敏感型释放,24小时累积释放率为66.38%,扫描电镜观察到其在胃、小肠液中形态完整,在结肠液中发生解体(图2D-F),表明枸杞多糖涂层赋予了纳米粒优异的上消化道稳定性和结肠靶向释放特性,可有效避免黄芩苷在胃和小肠中降解,提高其结肠部位的药物浓度。


近红外染料IR780标记Ba@MP/LBP NPs的体内生物分布
为验证Ba@MP/LBP NPs的体内结肠靶向能力,研究团队以近红外荧光染料IR780替代黄芩苷制备荧光标记纳米粒,通过活体成像技术考察其在葡聚糖硫酸钠(DSS)诱导的溃疡性结肠炎小鼠体内的生物分布特征(图3)。活体荧光成像结果显示,游离IR780在小鼠体内清除迅速,24小时后荧光信号几乎完全消失,而IR780@MP/LBP NPs在小鼠体内的荧光信号持续时间显著延长,24小时平均荧光强度是游离IR780的2.76倍;离体结肠荧光成像发现,IR780@MP/LBP NPs在结肠部位的荧光强度是游离IR780的2.35倍,远高于IR780@MP NPs。黏液滞留实验证实,IR780@MP/LBP NPs在黏液层的滞留率是IR780@MP NPs的1.67倍,原因在于枸杞多糖表面的羧基可与黏蛋白中的唾液酸、硫酸残基形成氢键,减少纳米粒的结肠快速清除。上述结果表明,Ba@MP/LBP NPs可有效克服体内生理屏障,实现药物在结肠部位的特异性蓄积,为其发挥结肠局部治疗作用提供了保障。

Ba@MP/LBP NPs的细胞内吞作用
炎性巨噬细胞的过度活化是溃疡性结肠炎发病的关键环节,实现纳米粒向炎性巨噬细胞的靶向递送是提升黄芩苷疗效的核心。研究团队以脂多糖(LPS)活化的RAW264.7小鼠巨噬细胞为炎性细胞模型,采用香豆素6(C6)荧光标记纳米粒,考察Ba@MP NPs的细胞内吞特性及机制(图4)。激光共聚焦和流式细胞术结果显示,C6@MP NPs在炎性巨噬细胞中的摄取量显著高于C6@PKP NPs和游离C6,而预先加入游离甘露糖可显著抑制C6@MP NPs的细胞摄取,证实该纳米粒通过甘露糖受体介导的内吞作用实现对炎性巨噬细胞的靶向识别。时间和浓度依赖性实验表明,炎性巨噬细胞对C6@MP NPs的摄取随孵育时间延长和药物浓度升高而显著增加,符合受体介导的内吞特征;此外,C6@MP NPs可在孵育6小时后从溶酶体逃逸至细胞质,避免了溶酶体的降解作用,提高了细胞内药物的有效浓度。上述结果证实,甘露糖修饰赋予了纳米粒炎性巨噬细胞靶向性,可将黄芩苷精准递送至病变部位的靶细胞,为其发挥抗炎作用奠定基础。

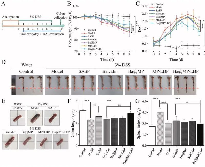
Ba@MP/LBP NPs对葡聚糖硫酸钠诱导结肠炎的治疗效果
研究团队建立DSS诱导的小鼠急性溃疡性结肠炎模型,系统考察Ba@MP/LBP NPs的体内治疗效果(图5)。小鼠体质量和疾病活动指数(DAI)监测显示,模型组小鼠体质量显著下降,DAI评分持续升高,出现便血、腹泻等典型结肠炎症状,而Ba@MP/LBP NPs处理组小鼠的体质量下降趋势明显缓解,DAI评分显著降低,临床症状得到有效改善。结肠组织形态学检测发现,模型组小鼠结肠长度显著缩短(4.62±0.12cm),而Ba@MP/LBP NPs处理组结肠长度恢复至5.85±0.31cm,接近正常对照组水平;苏木精-伊红(H&E)染色结果显示(图6A),模型组结肠黏膜出现严重的炎症细胞浸润、隐窝结构破坏和肠上皮损伤,而Ba@MP/LBP NPs处理组结肠黏膜的炎症损伤明显减轻,隐窝结构基本恢复完整,组织学评分显著降低。脾脏指数检测显示,模型组小鼠脾脏指数因免疫细胞过度活化而显著升高,Ba@MP/LBP NPs可有效降低脾脏指数至正常水平,表明其可有效抑制结肠炎小鼠的异常免疫反应。同时,各处理组小鼠的心、肝、肺、肾等主要脏器指数无明显异常,表明Ba@MP/LBP NPs无明显的脏器毒性,在发挥治疗作用的同时保障了用药安全性。


Ba@MP/LBP NPs的抗炎和抗氧化作用
为阐明Ba@MP/LBP NPs治疗溃疡性结肠炎的作用机制,研究团队从抗炎和抗氧化两个方面进行了深入探究(图6、图7)。炎症因子检测结果显示,Ba@MP/LBP NPs可显著下调结肠炎小鼠结肠组织中肿瘤坏死因子-α(TNF-α)、白细胞介素-1β(IL-1β)、白细胞介素-6(IL-6)等促炎因子的mRNA表达水平,其抑制效果优于游离黄芩苷和Ba@MP NPs;体外细胞实验也证实,Ba@MP NPs可浓度依赖性地抑制LPS活化巨噬细胞中促炎因子的分泌。氧化应激指标检测发现,Ba@MP/LBP NPs可显著提高结肠炎小鼠结肠组织中超氧化物歧化酶(SOD)活性,降低血清中丙二醛(MDA)含量,体外实验也显示其可有效清除巨噬细胞内的活性氧(ROS),抑制氧化应激损伤。巨噬细胞极化检测显示,Ba@MP NPs可显著降低LPS活化巨噬细胞中M1型巨噬细胞标志物CD86的表达,抑制巨噬细胞的M1型极化,减少促炎因子的释放。Western blotting实验进一步证实,Ba@MP/LBP NPs可显著下调结肠炎小鼠结肠组织及炎性巨噬细胞中TLR4、NF-κB p65蛋白的表达,表明其通过抑制TLR4/NF-κB信号通路,从源头阻断炎症反应的级联放大,同时发挥抗氧化作用,减轻氧化应激对结肠黏膜的损伤,实现抗炎与抗氧化的协同治疗。

Ba@MP/LBP NPs对溃疡性结肠炎小鼠肠道菌群的调节作用
肠道菌群失衡是溃疡性结肠炎发生发展的重要诱因,而枸杞多糖作为一种天然益生元,可调节肠道菌群结构,研究团队因此考察了Ba@MP/LBP NPs对结肠炎小鼠肠道菌群的调节作用(图8)。16S rRNA高通量测序结果显示,DSS诱导导致小鼠肠道菌群的α-多样性显著降低,物种丰富度下降,而Ba@MP/LBP NPs处理可显著提高肠道菌群的ACE、Chao和Shannon指数,恢复肠道菌群的物种多样性;β-多样性分析显示,Ba@MP/LBP NPs处理组小鼠的肠道菌群结构与正常对照组聚类紧密,与模型组显著分离,表明其可有效逆转DSS诱导的肠道菌群失衡。菌群组成分析发现,模型组小鼠肠道中厚壁菌门、疣微菌门的相对丰度降低,拟杆菌门、变形菌门的相对丰度升高,而Ba@MP/LBP NPs可显著恢复厚壁菌门、疣微菌门的丰度,抑制拟杆菌门、变形菌门的过度增殖;在科水平上,该纳米粒可显著提高乳杆菌科、毛螺菌科等有益菌的丰度,降低丹毒丝菌科、肠杆菌科等致病菌的丰度。体外抑菌和促菌实验证实,Ba@MP/LBP NPs对致病性大肠杆菌的抑制率达63.51±2.46%,并可显著促进益生菌鼠李糖乳杆菌的增殖,其效果优于Ba@MP NPs。上述结果表明,Ba@MP/LBP NPs可通过枸杞多糖的益生元作用,调节肠道菌群的结构平衡,抑制致病菌增殖,促进有益菌生长,从而改善肠道微生态环境,进一步增强溃疡性结肠炎的治疗效果。

生物安全性评价
生物安全性是纳米给药系统临床转化的重要前提,研究团队通过体内长期给药实验,对Ba@MP/LBP NPs的生物安全性进行了全面评价(图9)。将Ba@MP/LBP NPs连续20天灌胃给予正常小鼠,结果显示,小鼠的体质量在给药期间保持稳定,无明显异常变化;血清生化指标检测发现,小鼠的丙氨酸转氨酶(ALT)、天冬氨酸转氨酶(AST)、血尿素氮(BUN)、肌酐(CREA)等肝肾功能指标与正常对照组无显著差异,表明其无明显的肝肾功能损伤;主要脏器(心、肝、脾、肺、肾)和结肠组织的H&E染色结果显示,各组织形态完整,无明显炎症细胞浸润和病理损伤,脏器指数也无异常变化。体外细胞毒性实验证实,在有效给药浓度范围内,桃仁蛋白及基于桃仁蛋白的纳米粒对Caco-2、HT-29和RAW264.7细胞的存活率均高于85%,无明显的细胞毒性。上述结果充分证实,Ba@MP/LBP NPs具备良好的体内外生物安全性,为其后续的临床研究和应用提供了重要的安全保障。

综上所述,该研究首次以桃仁蛋白和枸杞多糖为天然载体材料,构建了具有结肠靶向和炎性巨噬细胞双重靶向特性的Ba@MP/LBP NPs,该纳米粒通过枸杞多糖的上消化道保护作用实现黄芩苷的结肠靶向递送,通过甘露糖受体介导的内吞作用实现炎性巨噬细胞的精准识别,同时发挥黄芩苷的抗炎、抗氧化作用和枸杞多糖的肠道菌群调节作用,多途径、多靶点协同改善溃疡性结肠炎的炎症损伤和肠道微生态失衡,且具备优异的生物安全性。该研究为天然产物基纳米给药系统的构建提供了新思路,也为中医药治疗溃疡性结肠炎提供了新的策略和实验依据,有望推动黄芩苷等中药活性成分的临床转化应用。