结直肠癌是全球第三大常见恶性肿瘤,慢性肠道炎症患者的结直肠癌发病风险会提升2~3倍,炎癌转化已成为结肠炎患者面临的主要健康威胁。目前临床中常用的非甾体抗炎药、环氧化酶-2抑制剂等干预手段,因长期使用的副作用受限,尚未有安全有效的炎癌转化阻断方案。
黄芩汤作为经典中医方剂,临床常用于肠炎治疗,其活性成分也被证实具有抗肿瘤功效,但该方剂如何干预结直肠炎癌转化的作用机制始终未被明确。
上海中医药大学龙华医院的研究团队通过宏基因组、脂质组和转录组联合分析,首次揭示黄芩汤可通过重塑肠道菌群结构、调控菌群介导的花生四烯酸代谢,增强肠屏障功能、抑制炎症反应,从而有效阻断结直肠炎癌转化进程,为中医药防治结直肠炎癌转化提供了全新的实验依据和理论支撑,相关研究成果发表于《Journal of Pharmaceutical Analysis》2025年第15期。
图片
论文首页


 黄芩汤的化学成分分析
本次研究首先对黄芩汤进行了系统的化学成分分析,明确了其发挥药理作用的物质基础。研究采用超高效液相色谱-四极杆-飞行时间质谱技术对黄芩汤进行检测,共鉴定出83种化合物,涵盖黄酮类、三萜皂苷类、单萜苷类、有机酸和多酚类等主要化学类型,保障了实验用药的可重复性。其中,黄芩苷、甘草酸、芍药苷、汉黄芩苷、白芍苷、芍药苷亚硫酸盐为黄芩汤中的优势成分,且各成分来源明确:22种来自黄芩,20种来自炒白芍,4种来自大枣,37种来自蜜炙甘草(图1)。这些成分共同构成了黄芩汤发挥抗炎、调节代谢等药理作用的化学基础,也为后续探究其作用机制奠定了物质前提。
图片
图1

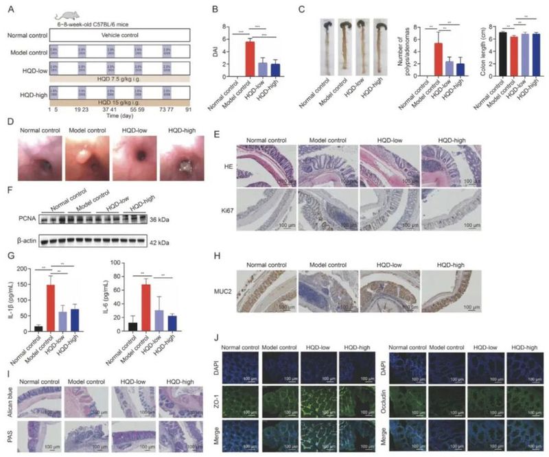
黄芩汤抑制小鼠结肠炎的发展

在明确化学成分的基础上,研究团队建立葡聚糖硫酸钠诱导的小鼠慢性结肠炎模型,验证黄芩汤对小鼠结肠炎的抑制作用。实验设置正常对照组、模型对照组、黄芩汤低剂量组(7.5g/kg)和高剂量组(15g/kg),结果显示黄芩汤呈剂量依赖性抑制结肠炎进展,显著降低小鼠疾病活动指数,改善腹泻、便血等症状,减少肠道息肉/腺瘤数量并增加肠管长度(图2A-C)。组织病理学检测发现,黄芩汤可显著减少小鼠肠道腺体病变,抑制炎症细胞浸润和细胞异常增殖,降低增殖细胞核抗原的蛋白表达水平(图2D-F)。同时,黄芩汤能有效降低小鼠血清中白细胞介素-1β、白细胞介素-6等促炎细胞因子水平,减轻全身炎症反应(图2G)。在肠屏障功能方面,黄芩汤可上调杯状细胞特异性蛋白黏蛋白2的表达,增加高碘酸-希夫染色阳性杯状细胞数量,提升紧密连接蛋白ZO-1、闭合蛋白、克劳丁3的表达水平(图2H-J),且对小鼠心、肝、脾、肺、肾等主要脏器无明显病理损伤,证实了黄芩汤改善结肠炎、保护肠屏障的有效性和安全性。
图片
图2

黄芩汤抑制结直肠炎癌转化

为进一步验证黄芩汤对结直肠炎癌转化的阻断作用,研究建立氧化偶氮甲烷联合葡聚糖硫酸钠诱导的结肠炎相关结直肠癌模型,设置正常对照组、模型对照组和黄芩汤处理组(7.5g/kg)。实验结果显示,黄芩汤处理不影响小鼠体质量,可显著改善便秘、黏液脓血便、直肠脱垂等肠道症状,减少小鼠肠道肿瘤数量,尤其显著降低直径大于3mm的肿瘤占比,同时增加结直肠长度、降低脾体比(图3A-D)。血清炎症因子检测发现,黄芩汤能显著降低小鼠血清白细胞介素-1β水平,减轻炎症微环境对肠黏膜的损伤(图3E)。组织学检测表明,黄芩汤可缓解小鼠肠道腺体的病理改变,抑制Ki67、增殖细胞核抗原的表达,减少细胞异常增殖(图3F-H)。在肠屏障保护方面,黄芩汤可显著上调模型小鼠肠道紧密连接蛋白ZO-1、闭合蛋白、克劳丁3的蛋白和mRNA表达水平(图3I-L),通过增强肠屏障完整性,减少肠道内病原体和有害物质的入侵,从而有效抑制结直肠炎癌转化的病理进程。
图片
图3

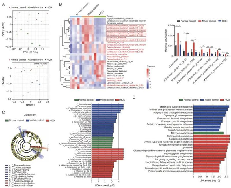
黄芩汤逆转结直肠肿瘤发生模型小鼠的肠道菌群失调

肠道菌群失调是结直肠炎癌转化的重要诱因,研究团队通过宏基因组测序分析,探究黄芩汤对结直肠肿瘤发生模型小鼠肠道菌群的调控作用。主坐标分析和非度量多维尺度分析显示,黄芩汤处理组与模型对照组小鼠的肠道菌群物种组成存在显著差异(图4A)。在物种水平,黄芩汤显著降低模型小鼠肠道中鼠杆菌属的丰度,尤其是鼠肠杆菌、毛螺菌科菌株HZI110、HZI113、HZI114等菌属的丰度显著下调(图4B)。线性判别分析效应量结果显示,模型小鼠肠道中富集杜氏杆菌、鼠肠杆菌等菌属,而黄芩汤处理后,疣微菌门、阿克曼菌属等有益菌属成为优势菌属(图4C)。功能富集分析进一步发现,黄芩汤干预后小鼠肠道菌群的脂质代谢功能发生显著改变(图4D),提示黄芩汤可通过逆转结直肠肿瘤发生模型小鼠的肠道菌群失调,重塑菌群功能,为阻断炎癌转化提供微生态基础。
图片
图4

与黄芩汤处理的小鼠合笼饲养促进结肠炎小鼠模型的恢复

为证实肠道菌群在黄芩汤发挥作用中的核心地位,研究开展合笼饲养实验,探究黄芩汤处理小鼠的肠道菌群转移对结肠炎模型小鼠的治疗作用。实验将小鼠分为正常对照组、模型对照组、黄芩汤对照组、黄芩汤合笼组和模型合笼组,让黄芩汤合笼组与模型合笼组小鼠同笼饲养,实现肠道菌群的自然转移。结果显示,合笼饲养后结肠炎模型小鼠的肠道菌群组成与黄芩汤处理小鼠趋于一致(图5A-C),且病理表型得到显著改善:肠管长度增加,疾病活动指数显著降低,肠上皮损伤减轻,Ki67表达水平下降,血清和肠道组织中白细胞介素-1β的表达显著降低(图5D-G)。而未接受黄芩汤干预的合笼小鼠,其结肠炎严重程度无明显差异,证实黄芩汤的治疗效应可通过肠道菌群转移实现,肠道菌群的重塑是黄芩汤发挥抗炎作用的关键环节。
图片
图5

合笼介导的黄芩汤处理小鼠肠道菌群转移通过调控肠屏障功能和脂质代谢缓解结肠炎进展

基于合笼实验结果,研究团队进一步探究合笼介导的肠道菌群转移缓解结肠炎进展的内在机制,发现其核心在于调控肠屏障功能和脂质代谢。组织学检测显示,合笼后结肠炎模型小鼠的肠道黏蛋白分泌增加,紧密连接蛋白ZO-1、闭合蛋白的基因表达上调,肠黏膜物理屏障损伤得到部分修复(图6A-B)。菌群分析显示,模型小鼠肠道中富集的毛螺菌科等菌属在合笼后丰度显著改变,拟杆菌科、拟杆菌属、颤螺菌目等菌属成为优势菌属(图6C)。脂质组学检测发现,黄芩汤合笼组与模型合笼组小鼠的粪便中,7种甘油磷脂和甘油酯类代谢物的水平发生相似改变(图6D-E)。通路富集分析显示,这些差异代谢物主要富集于胆碱代谢、甘油磷脂代谢、亚油酸代谢和花生四烯酸代谢等通路(图6F),提示黄芩汤重塑的肠道菌群可通过调节脂质代谢,尤其是脂肪酸代谢,改善肠屏障功能,进而缓解结肠炎进展。
图片
图6

黄芩汤在结直肠炎癌转化过程中抑制花生四烯酸代谢

在明确肠道菌群和脂质代谢的调控作用后,研究团队聚焦结直肠炎癌转化过程中的关键代谢通路,证实黄芩汤可通过抑制花生四烯酸代谢发挥阻断炎癌转化的作用。转录组测序分析显示,结直肠肿瘤模型小鼠的肠道组织中有77条通路发生富集,黄芩汤可逆转其中18条通路的异常改变,花生四烯酸代谢通路为其中核心通路(图7A-B)。黄芩汤可显著下调模型小鼠肠道中花生四烯酸代谢通路相关基因Pla2g2e、Alox12、Cyp4a10等的mRNA表达(图7C),且与花生四烯酸代谢相关的毛螺菌科菌株HZI110的丰度被黄芩汤显著抑制,其丰度与Alox12、Cyp4a10等基因的表达呈显著相关性(图7D-E)。进一步的蛋白检测发现,黄芩汤可显著降低模型小鼠肠道中花生四烯酸12-脂氧合酶(ALOX12)的蛋白表达,减少其代谢产物12-羟基二十碳四烯酸的生成,而对其他代谢酶的蛋白表达无明显影响(图8A-B)。为验证ALOX12的关键作用,研究构建肠干细胞特异性Alox12敲除小鼠,发现黄芩汤对野生型小鼠的炎癌转化有显著抑制作用,可减少肠道息肉/肿瘤数量和恶性病变,但对Alox12敲除小鼠无明显额外保护效应(图8C-D),证实ALOX12是黄芩汤阻断结直肠炎癌转化的关键介导因子。
图片
图7

图片
图8

小结

本研究通过多组学联合分析和一系列体内实验,系统阐明了黄芩汤阻断结直肠炎癌转化的作用机制:黄芩汤通过重塑肠道菌群结构,逆转菌群失调,调控菌群介导的花生四烯酸代谢,下调关键代谢酶ALOX12的表达,进而增强肠屏障功能、抑制慢性炎症反应和细胞异常增殖,最终实现对结直肠炎癌转化的有效阻断。这一研究结果首次将黄芩汤、肠道菌群与花生四烯酸代谢轴关联起来,揭示了中医药防治结直肠炎癌转化的全新分子机制,为经典方剂的现代化研究提供了新思路。同时,该研究也证实了肠道菌群-代谢轴可作为结直肠炎癌转化的干预靶点,为中医药研发结直肠炎癌转化防治药物提供了实验依据,也为临床结肠炎患者的早期干预、降低结直肠癌发病风险提供了新的治疗策略,彰显了中医药在防治慢性炎症相关肿瘤中的独特优势和应用前景。



参考文献:
Lu L, Li Y, Su H, Ren S, Liu Y, Shao G, Liu W, Ji G, Xu H. Huangqin decoction inhibits colorectal inflammatory cancer transformation by improving gut microbiome-mediated metabolic dysfunction. J Pharm Anal. 2025 May;15(5):101138. doi: 10.1016/j.jpha.2024.101138. Epub 2024 Nov 4. PMID: 40502641; PMCID: PMC12153368.



作者|梅斯医学
编辑 | 逅思
授权转载、投稿等请联络梅斯医学管理员
老中医(微信号:wxid_rszr95aw79ie22)