结直肠癌是全球高发的恶性肿瘤之一,其高致死率和高复发率给临床诊疗带来极大挑战。研究证实,约85%的结直肠癌由结直肠腺瘤逐步恶变而来,腺瘤-癌序列是其主要发生发展路径。尽管肠镜筛查和内镜下切除能发现并去除腺瘤,但术后仍有30%的患者面临腺瘤复发风险,而目前国内外尚无公认的有效手段预防结直肠腺瘤的复发与癌变。
中医药在肿瘤防治领域有着悠久的应用历史,其多靶点、多途径的作用特点为结直肠腺瘤的干预提供了新方向,其中基于循证医学研发的参白解毒汤,已在临床研究中证实能显著降低结直肠腺瘤复发率,但其具体的作用机制尚未完全阐明。
南京中医药大学团队在《Chinese Medicine》发表的研究,从肠道菌群、短链脂肪酸调控角度,结合临床研究与动物实验,系统揭示了参白解毒汤抑制结直肠腺瘤向癌进展的作用机制,为中医药防治结直肠腺瘤癌变提供了坚实的实验依据和理论支撑。

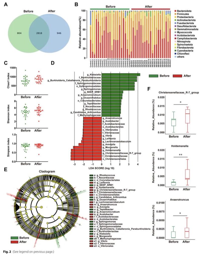
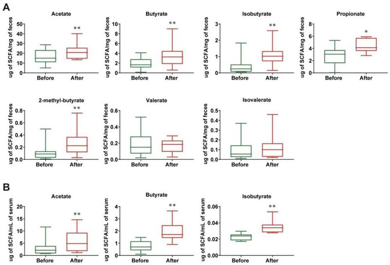
参白解毒汤改变结直肠腺瘤患者肠道菌群组成并调节短链脂肪酸的生成。该研究纳入21例病理确诊的结直肠腺瘤患者,予参白解毒汤连续干预4周,通过16S rRNA基因扩增测序分析患者粪便肠道菌群,同时采用HPLC–MS/MS检测粪便和血清中的短链脂肪酸水平。菌群分析结果显示,患者服用参白解毒汤后,粪便菌群中共有2818个操作分类单元(OTU)与干预前重叠,同时出现946个特有的OTU,菌群结构发生明显改变(图2A)。门水平上,患者肠道优势菌群仍为拟杆菌门、厚壁菌门等,但厚壁菌门下的克里斯滕森菌科R-7群、霍尔德曼氏菌属、厌氧截形菌属等菌属相对丰度显著升高(图2F),这类菌属均为短链脂肪酸产生菌,与肠道稳态维持密切相关。短链脂肪酸检测结果显示,干预后患者粪便中乙酸、丁酸、异丁酸、丙酸等短链脂肪酸含量均显著升高(P<0.05或P<0.01),血清中可检测的乙酸、丁酸、异丁酸水平也呈显著上升趋势(P<0.01)(图3A、3B)。这一临床研究结果直接证实,参白解毒汤能有效调节结直肠腺瘤患者的肠道菌群结构,富集短链脂肪酸产生菌,进而提升机体短链脂肪酸的生成水平,为其发挥抗腺瘤癌变作用奠定了肠道微生态基础。


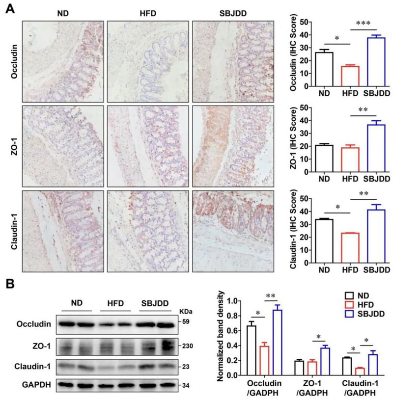
参白解毒汤减轻Apcmin/+小鼠结直肠腺瘤癌变并保护肠屏障功能。为进一步验证参白解毒汤的药理作用,研究采用经典的Apcmin/+结直肠腺瘤小鼠模型,结合高脂饮食诱导腺瘤恶变,将24只小鼠随机分为正常饮食组、高脂饮食组、参白解毒汤组,干预12周后评估腺瘤发生及肠屏障功能变化。动物实验结果显示,高脂饮食显著增加小鼠腺瘤总数及直径大于3mm的腺瘤数量,且结直肠癌变发生率明显升高(P<0.05或P<0.01),而参白解毒汤能有效逆转该现象,显著减少腺瘤数量、降低癌变发生率(图4D-F)。HE染色结果显示,高脂饮食组小鼠结直肠组织细胞排列紊乱、核质比增高、核染色加深,呈现明显的异型性,而参白解毒汤干预后,上述病理改变均得到明显改善(图4G)。肠屏障的完整性是阻止肠道内毒素入血、抑制肠道炎症和肿瘤发生的关键,紧密连接蛋白Claudin-1、Occludin、ZO-1是维持肠屏障功能的核心分子。研究发现,高脂饮食组小鼠结直肠组织中Claudin-1、Occludin表达显著下调,而参白解毒汤能显著上调这两种蛋白及ZO-1的表达(P<0.01)(图5A、5B)。即使在无高脂饮食干预的Apcmin/+小鼠模型中,参白解毒汤仍能显著减少腺瘤数量和大小、降低癌变发生率,充分证实其对结直肠腺瘤癌变的直接抑制作用,同时能有效保护肠屏障结构和功能的完整性。


参白解毒汤调控Apcmin/+小鼠肠道菌群与短链脂肪酸,抑制肿瘤细胞增殖。短链脂肪酸作为肠道菌群的核心代谢产物,在抑制肠道肿瘤发生中发挥重要作用。研究检测了各组小鼠粪便短链脂肪酸水平,发现高脂饮食导致小鼠粪便中丁酸、异丁酸、丙酸、乙酸等多种短链脂肪酸含量显著降低,而参白解毒汤能有效逆转高脂饮食引起的短链脂肪酸水平下降,其中丁酸、异丁酸、丙酸、2-甲基丁酸含量均显著升高(P<0.01)(图6A)。菌群检测结果显示,参白解毒汤组小鼠肠道中粪啮齿杆菌、瘤胃球菌属、普拉梭菌等短链脂肪酸产生菌的相对丰度显著高于高脂饮食组(P<0.05或P<0.01)(图6B),与临床研究中富集短链脂肪酸产生菌的结果一致。肿瘤细胞的异常增殖是腺瘤发生恶变的重要特征,Ki-67是细胞增殖的核心标志物,β-连环蛋白(β-catenin)的激活则与结直肠肿瘤的发生发展密切相关。免疫组化结果显示,高脂饮食组小鼠结直肠组织中Ki-67和β-catenin的阳性表达率显著升高,而参白解毒汤能显著下调二者的表达(P<0.01)(图6C、6D),将肿瘤细胞增殖水平恢复至接近正常饮食组水平。这一结果表明,参白解毒汤通过调控小鼠肠道菌群、提升短链脂肪酸生成水平,进而抑制结直肠肿瘤细胞的异常增殖,阻断腺瘤恶变的关键环节。

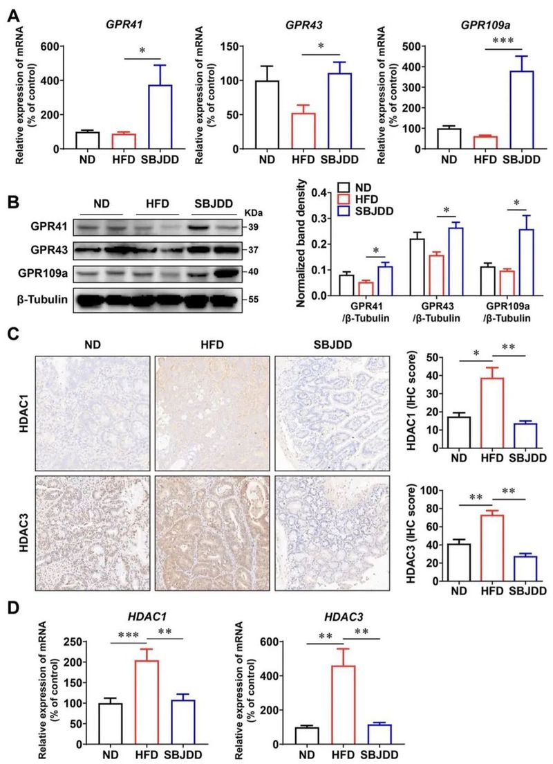
参白解毒汤激活G蛋白偶联受体,抑制组蛋白去乙酰化酶。短链脂肪酸发挥生物学效应主要通过激活G蛋白偶联受体(GPR)和抑制组蛋白去乙酰化酶(HDAC)两条途径,其中GPR41、GPR43、GPR109a是短链脂肪酸的关键受体,HDAC1、HDAC3则与肿瘤细胞的增殖、炎症反应密切相关。研究通过RT-qPCR、Western blot和免疫组化检测发现,高脂饮食组小鼠结直肠组织中GPR41、GPR43、GPR109a的表达与正常饮食组无显著差异,而参白解毒汤能显著上调这三种受体的mRNA和蛋白表达水平(P<0.05或P<0.001)(图7A、7B)。与之相反,高脂饮食组小鼠结直肠组织中HDAC1、HDAC3的表达显著升高,参白解毒汤则能显著抑制二者的mRNA和蛋白表达(P<0.01)(图7C、7D)。这一研究结果明确了参白解毒汤的作用靶点,即通过提升短链脂肪酸水平,激活肠道组织中的GPR41、GPR43、GPR109a受体,同时抑制HDAC1、HDAC3的表达,实现对结直肠腺瘤癌变的精准调控,也揭示了参白解毒汤发挥作用的分子机制。

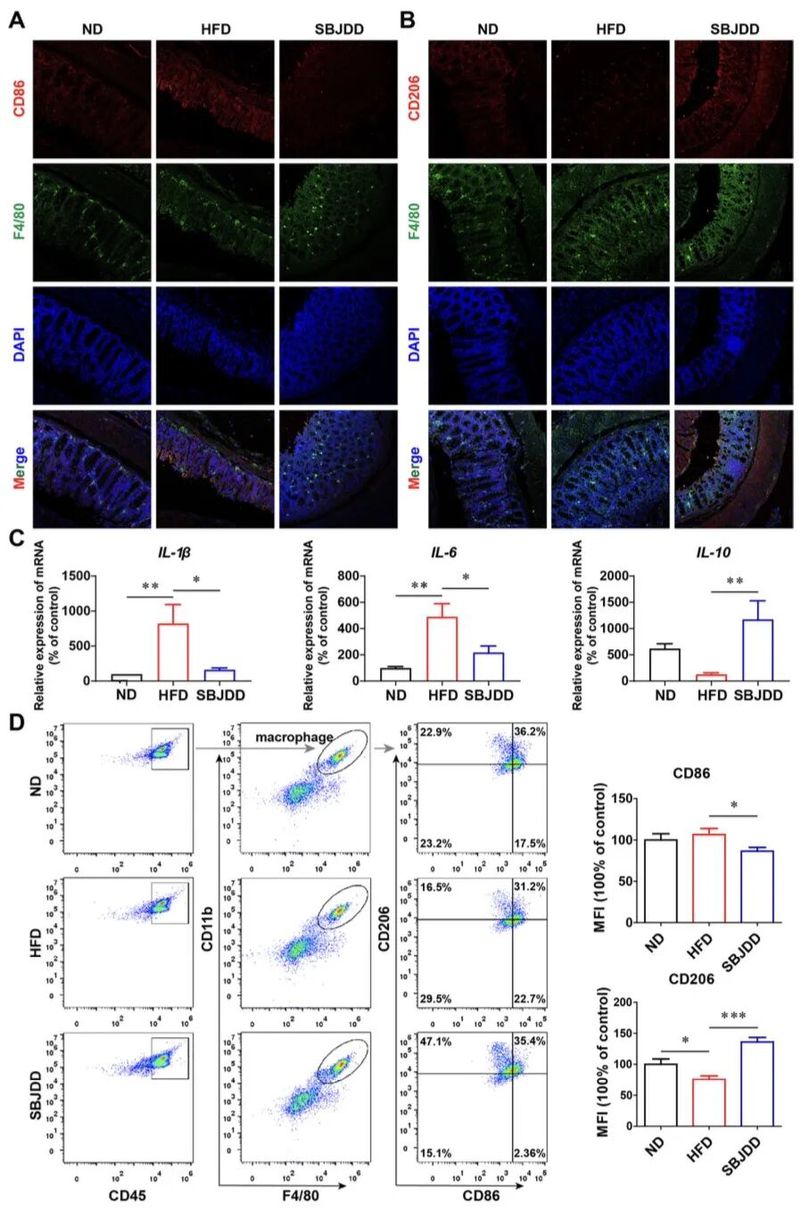
参白解毒汤调控结直肠组织炎症因子表达并诱导M2型巨噬细胞极化。慢性肠道炎症是结直肠腺瘤癌变的重要危险因素,高脂饮食易诱导肠道炎症发生,而巨噬细胞的极化状态是调控肠道炎症的核心:M1型巨噬细胞为促炎表型,可分泌IL-1β、IL-6等促炎因子,促进炎症反应和肿瘤发生;M2型巨噬细胞为抗炎表型,可分泌IL-10等抗炎因子,抑制炎症、维持肠道稳态。研究通过免疫荧光染色发现,高脂饮食组小鼠结直肠组织中M1型巨噬细胞标志物CD86的荧光强度显著增强,M2型巨噬细胞标志物CD206的荧光强度显著减弱,而参白解毒汤能显著下调CD86、上调CD206的表达(图8A、8B)。RT-qPCR检测结果显示,高脂饮食组小鼠结直肠组织中IL-1β、IL-6的mRNA表达水平显著升高,IL-10的表达显著降低,参白解毒汤则能显著下调这两种促炎因子的表达、上调抗炎因子IL-10的表达(P<0.05或P<0.01)(图8C)。流式细胞术检测小鼠腹腔灌洗液发现,参白解毒汤能显著降低M1型巨噬细胞比例、升高M2型巨噬细胞比例,同时下调CD86的平均荧光强度、上调CD206的平均荧光强度(P<0.05或P<0.001)(图8D)。上述结果充分证实,参白解毒汤能有效调控结直肠组织的炎症微环境,通过抑制促炎因子分泌、促进抗炎因子表达,诱导巨噬细胞向M2型抗炎表型极化,减轻肠道慢性炎症,从而阻断炎症介导的结直肠腺瘤癌变进程。

综上,该研究通过临床研究与动物实验相结合的方式,首次系统阐明了参白解毒汤抑制结直肠腺瘤向癌进展的核心机制:通过调节肠道菌群结构,富集短链脂肪酸产生菌,提升机体短链脂肪酸生成水平;短链脂肪酸进一步激活GPR41、GPR43、GPR109a受体,抑制HDAC1、HDAC3表达,一方面抑制肿瘤细胞异常增殖,保护肠屏障完整性,另一方面调控肠道炎症微环境,诱导巨噬细胞向M2型极化,降低促炎因子水平、提升抗炎因子表达,最终实现对结直肠腺瘤癌变的多靶点、多途径抑制(图9)。参白解毒汤作为临床证实有效的中医药复方,其作用机制的明确,为中医药防治结直肠腺瘤癌变提供了新的理论视角,也为结直肠腺瘤的临床干预提供了安全有效的中药方案。未来随着研究的深入,进一步挖掘参白解毒汤中的有效成分、明确其精准作用靶点,将为中医药现代化研究和结直肠肿瘤的防治提供更多可能,也为中医药在肠道微生态调控领域的应用开辟新的道路。
