全球老龄化不断加速,中国65岁以上人口已突破2.4亿,免疫衰老成为老年慢病高发与死亡的核心推手。脾脏作为最大的外周免疫器官,负责T、B细胞居留与成熟,其衰老表现为白髓萎缩、淋巴细胞减少、记忆T细胞堆积、DNA损伤累积、细胞周期阻滞及凋亡增加。
传统中医认为“脾为后天之本”,脾虚则百病丛生,现代研究也证实脾功能下降与感染、肿瘤、自身免疫病及衰老密切相关。黄精自古被誉为“轻身延年”之上品,《神农本草经》谓其“补中益气,久服不老”。现代药理学发现黄精多糖、皂苷、黄酮等具有抗氧化、免疫增强及延长模式生物寿命的作用,但究竟哪一类成分、通过何种分子机制延缓脾脏衰老,一直缺乏系统研究。
浙江中医药大学苏洁教授团队在2025年《Phytomedicine》发表的研究,首次锁定黄精n-丁醇提取物(PNBE)富集皂苷,并阐明其通过抑制p53通路恢复脾淋巴细胞稳态、延缓脾脏衰老的全新机制,为中医“补脾延年”赋予了精准的科学内涵。
图片
图1 论文首图
PNBE的定性分析
研究对3.5 kg黄精饮片依次用95%乙醇、水提取,经醇沉、分步萃取后得到n-丁醇部位PNBE。UPLC-Q-TOF/MS共鉴定出13个主要化合物,包括Kingianoside A/B/C/D等5种甾体皂苷、3′-Methoxydaidzein等异黄酮苷、(+)-pinoresinol-O-β-d-双葡萄糖苷等木质素苷,以及4-羟甲基糠醛、β-谷甾醇、水杨酸等辅助成分。紫外分光光度法测定总皂苷含量达27.42%,提示PNBE为黄精皂苷富集部位。与以往报道的黄精多糖研究不同,该团队将目光聚焦于皂苷,为阐释黄精“补脾”核心物质基础提供了新坐标。图片
图2 PNBE的定性分析
 
PNBE延缓脾脏衰老
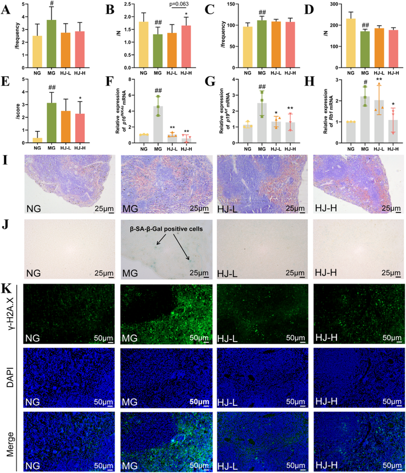
研究采用12月龄自然衰老C57BL/6J雄性小鼠,设200 mg/kg与400 mg/kg两个剂量,连续灌胃4周。与6周龄青年组相比,老年组出现抓力、骨强度、自主活动及学习记忆明显下降,皮毛枯槁、畏寒蜷卧等衰老行为学改变;脾脏H&E染色显示红白髓界限模糊,白髓缩小,脾小结稀疏;β-半乳糖苷酶染色示SA-β-Gal阳性细胞显著增多;γ-H2A.X免疫荧光证实DNA损伤灶增加;qRT-PCR示Rb1、p16INK4α、p19Arf等衰老标志基因高表达。PNBE干预后,上述衰老表型呈剂量依赖性逆转:400 mg/kg组骨强度恢复最明显,白髓显著增大,SA-β-Gal阳性细胞减少近半,DNA损伤灶显著降低,提示PNBE可整体延缓脾脏衰老并改善老年体质
图片
图3 PNBE延缓脾脏衰老
 
PNBE调节淋巴细胞及其亚群比例  
衰老脾脏最突出的免疫学特征是淋巴细胞总数下降及亚群失衡:记忆T细胞增多,初始T细胞锐减。流式检测显示,老年鼠脾淋巴细胞总数减少,T、B细胞比例下降,NK、TEM、TCM细胞升高;外周血LYMPH、LYMPH%、WBC同步降低。PNBE干预后,脾及外周血的CD3+ T、CD45R/B220+ B细胞回升,CD4+CD44−CD62L+ THN与CD8+CD44−CD62L+ TCN等初始T细胞亚群显著升高,而CD44+CD62L−效应记忆T细胞比例下降,NK细胞亦显著回落。该结果证实PNBE可重塑脾脏与外周血中“初始/记忆”T细胞平衡,恢复老年机体对新抗原的应答潜能,为中医“正气存内,邪不可干”提供了量化证据。图片图4 PNBE调节淋巴细胞及其亚群比例
PNBE维持脾淋巴细胞稳态
免疫稳态依赖于淋巴细胞增殖、细胞周期与凋亡的动态平衡。衰老脾淋巴细胞在LPS或Con A刺激下增殖能力显著下降;细胞周期阻滞于G1期,S、G2期比例减少;Annexin V/DAPI双染示中晚期凋亡细胞(DW)增多,存活率降低。PNBE 200 mg/kg即可显著提升T、B细胞增殖率,400 mg/kg效果更优;细胞周期分析显示PNBE剂量依赖性降低G1期阻滞,提高S、G2期比例;凋亡检测显示PNBE显著减少DW细胞,提升存活率。表明PNBE通过恢复细胞周期进程、抑制过度凋亡、增强增殖能力,从而维持脾淋巴细胞数量与功能稳态
图片
图5 PNBE维持脾淋巴细胞稳态
 
脾脏转录组学分析
为探究PNBE作用机制,团队对青年、老年及PNBE 400 mg/kg组脾组织进行RNA-seq。主成分分析(PCA)清晰区分三组;老年组与青年组相比共有1099个差异表达基因(DEGs),其中875个下调、224个上调;PNBE组与老年组相比1254个DEGs,1030个上调、224个下调。GO富集显示DEGs集中于“细胞进程”“免疫系统过程”“蛋白复合体”等条目;KEGG富集将“p53信号通路”列为关键通路,涉及p53、p21Cip1/Waf1、Gadd45、Bax、Cdk2、Cdk6、Bcl-2等基因,提示PNBE可能通过调控p53通路延缓脾衰老
图片
图6 脾脏转录组学分
 
PNBE调控p53信号通路  
WB与qRT-PCR证实:老年鼠脾组织总p53及磷酸化p53蛋白显著升高,下游促凋亡Bax、周期抑制p21Cip1/Waf1、Gadd45表达上调,而促增殖Cdk2、Cdk6、Cdk1、CycB1及抗凋亡Bcl-2表达下调。IHC显示p53阳性细胞弥漫分布于老年脾白髓,PNBE干预后p53及其磷酸化水平显著下降,Bax、p21、Gadd45 mRNA同步下调,Bcl-2、Cdk2等回升。机制上,PNBE抑制DNA损伤诱导的p53过度激活,阻断p21介导的G1期阻滞,减少Gadd45诱导的G2/M阻滞,抑制Bax上调导致的线粒体凋亡,从而恢复细胞周期、促进增殖、抑制凋亡,实现“补脾以延年”的现代阐释。研究还指出,400 mg/kg剂量在多项指标上优于200 mg/kg,为后续临床制剂剂量设计提供了实验依据。
图片
图7 PNBE调控p53信号通路
小结  
该研究首次将黄精n-丁醇提取物(PNBE)富集皂苷定位为延缓脾脏衰老的核心活性部位,并以严谨的体内外证据阐明其通过抑制p53信号通路、恢复脾淋巴细胞稳态、重塑免疫微环境,从而延缓免疫器官衰老的全新机制。中医“脾为后天之本”的理论在现代分子层面得到了系统性验证,为开发基于黄精皂苷的精准抗免疫衰老药物奠定了坚实基础。未来,围绕PNBE的制剂工艺优化、临床适应症拓展及与其他抗衰老策略的联合应用,将进一步推动中医药在现代老龄健康领域的创新转化。

 

参考文献:
Chao J, Wang Y, Huang Q, Zhang H, Chen Y, Cheng X, Mao J, Yu J, Yan M, Chen S, Lv G, Su J. The n-butanol extract of Polygonatum sibiricum improves spleen aging via p53 pathway. Phytomedicine. 2025 Aug;144:156888. doi: 10.1016/j.phymed.2025.156888. Epub 2025 Jun 1. PMID: 40494016.
作者|梅斯医学