心肌缺血再灌注(I/R)损伤是临床心血管领域的重要难题,其作为心肌梗死梗死面积扩大的核心原因,约占最终梗死面积的50%,更是心肌重构和心力衰竭发生发展的关键推手,严重影响心血管疾病患者的预后。目前心肌缺血再灌注损伤的病理生理机制复杂,涉及炎症级联反应、钙超载、氧化应激等多个方面,尽管相关研究不断深入,但有效的治疗靶点和药物干预手段仍十分有限,寻找新型、安全的治疗策略成为当下研究的重点。

补体系统激活引发的炎症反应是心肌缺血再灌注损伤的重要致病环节,中性粒细胞作为最早募集到梗死心肌的免疫细胞,其释放的中性粒细胞胞外陷阱(NET)在炎症放大和组织损伤中发挥关键作用,而C5a-C5aR1轴作为补体系统的核心通路,与NET形成的关联在心肌缺血再灌注损伤中尚未被完全阐明。

黄连作为传统中药,其含有的异喹啉类生物碱具有丰富的心血管保护作用,13-甲基巴马汀(13-Me-PLT)是从黄连中分离得到的天然异喹啉生物碱,也是巴马汀的新型衍生物,前期研究已证实其对心肌梗死具有治疗作用,但其在心肌缺血再灌注损伤中的保护作用及潜在机制仍未明确。

北京中医药大学团队在《Redox Biology》发表的最新研究,通过体内外实验结合转录组学、分子对接、流式细胞术等多种技术,首次揭示13-甲基巴马汀可通过靶向抑制C5a-C5aR1轴介导的NET形成,发挥心肌缺血再灌注损伤保护作用,为该成分的临床转化及心肌缺血再灌注损伤的防治提供了全新的科学依据。

图片
论文首页


13-甲基巴马汀减轻大鼠心肌缺血再灌注损伤

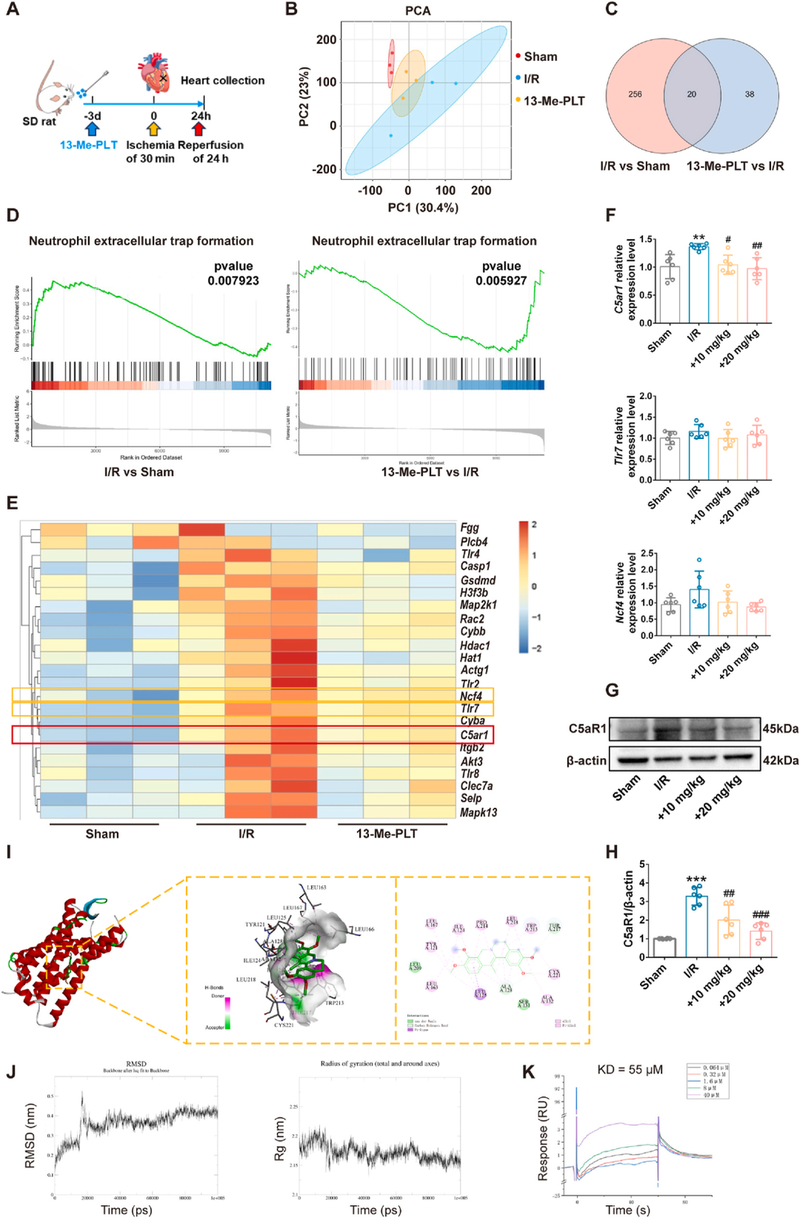
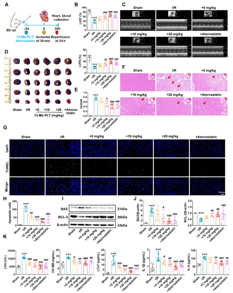
研究团队构建大鼠心肌缺血再灌注损伤模型,将SD大鼠分为假手术组、模型组、13-甲基巴马汀低中高剂量组(5、10、20mg/kg/day)及阿托伐他汀阳性对照组,于冠状动脉左前降支结扎前连续3天灌胃给予13-甲基巴马汀,再灌注后追加一次给药,缺血30分钟再灌注24小时后检测各项指标(图1A)。结果显示,13-甲基巴马汀能以剂量依赖的方式改善大鼠心脏收缩功能,显著提升左心室射血分数(LVEF)和左心室短轴缩短率(LVFS),降低左心室收缩末期内径和容积(图1B、C);伊文思蓝-TTC染色结果表明,13-甲基巴马汀可明显降低梗死面积/危险区域面积(IA/AAR)比值,减少心肌梗死范围;HE染色显示,模型组大鼠出现明显的心肌纤维断裂、炎症细胞浸润,而13-甲基巴马汀干预后,心肌病理损伤得到显著改善,心肌纤维完整性恢复,炎症浸润减少(图1F)。TUNEL染色结果证实,13-甲基巴马汀能显著降低心肌细胞凋亡率,同时剂量依赖性上调抗凋亡蛋白BCL-2表达、下调促凋亡蛋白BAX表达(图1G-J)。血清生化检测显示,13-甲基巴马汀可显著降低乳酸脱氢酶(LDH)、肌酸激酶同工酶(CK-MB)、心肌肌钙蛋白T(cTnT)等心肌损伤标志物水平,同时抑制白细胞介素-1β(IL-1β)、白细胞介素-6(IL-6)等炎症因子的释放(图1K),且其保护效果与阿托伐他汀相当,充分证实13-甲基巴马汀在体内可有效减轻大鼠心肌缺血再灌注损伤,发挥心脏保护作用。 
图片
图1


13-甲基巴马汀有效抑制C5aR1蛋白表达

为探究13-甲基巴马汀发挥心肌保护作用的分子机制,研究团队对大鼠心肌梗死边缘区组织进行转录组RNA测序分析(图2A),主成分分析显示假手术组、模型组和13-甲基巴马汀组的转录组存在明显聚类差异(图2B),差异表达基因分析筛选出三者共有的20个差异基因(图2C)。基因集富集分析(GSEA)发现,13-甲基巴马汀调控的基因显著富集在NET形成信号通路,该通路在心肌缺血再灌注损伤中显著上调,而13-甲基巴马汀处理后可逆转这一趋势(图2D)。进一步的差异基因热图分析显示,13-甲基巴马汀对C5ar1、Tlr7、Ncf4等多个NET相关基因的转录具有调控作用(图2E),qRT-PCR验证发现,C5ar1基因在模型组中上调最为显著,是13-甲基巴马汀的核心调控靶点之一(图2F)。蛋白免疫印迹实验证实,13-甲基巴马汀可显著降低心肌组织中C5aR1蛋白的表达水平(图2G、H)。为验证13-甲基巴马汀与C5aR1的直接相互作用,研究开展了分子对接、分子动力学模拟及表面等离子体共振(SPR)实验,分子对接结果显示13-甲基巴马汀与C5aR1的结合自由能为-7.9 kcal/mol,可通过疏水作用、π-σ作用及氢键与C5aR1活性口袋的多个氨基酸残基稳定结合(图2I);分子动力学模拟中,二者复合物在20 ns后达到平衡,均方根偏差(RMSD)和回转半径(Rg)保持稳定,证实结合的稳定性(图2J);SPR实验进一步测得二者的解离常数(KD)为55 μM,证实13-甲基巴马汀可直接靶向结合C5aR1蛋白,为其抑制C5aR1介导的信号通路提供了直接的分子证据(图2K)。
图片
图2


13-甲基巴马汀降低中性粒细胞表面C5aR1的表达

为明确心肌缺血再灌注损伤中表达C5aR1的主要细胞类型,研究团队制备小鼠心肌梗死边缘区组织单细胞悬液,进行流式细胞术分析(图3A)。结果显示,模型组中CD11b+髓系细胞的浸润比例显著升高,而13-甲基巴马汀处理后可明显降低其浸润(图3B、C)。将CD11b+髓系细胞进一步分群发现,CD11b+Ly-6G+中性粒细胞是梗死边缘区的主要浸润免疫细胞,其比例在模型组中显著增加,13-甲基巴马汀可显著减少中性粒细胞的浸润,而巨噬细胞和树突状细胞的浸润无明显差异(图3D、E)。进一步检测C5aR1在各细胞亚群的表达发现,C5aR1主要表达在中性粒细胞表面,模型组中CD11b+Ly-6G+C5aR1+中性粒细胞的比例显著升高,而13-甲基巴马汀可显著降低该阳性细胞比例,同时下调中性粒细胞表面C5aR1的平均荧光强度(图3F-H),巨噬细胞和树突状细胞表面的C5aR1表达则无明显变化。该结果表明,中性粒细胞是心肌缺血再灌注损伤中C5aR1的主要表达细胞,13-甲基巴马汀可通过降低中性粒细胞表面C5aR1的表达,抑制C5a-C5aR1轴介导的炎症反应,进而减轻心肌损伤。
图片
图3


抑制C5a-C5aR1轴减少中性粒细胞胞外陷阱形成并减轻大鼠心肌缺血再灌注损伤

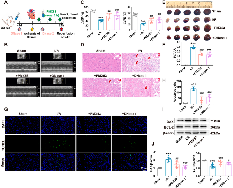
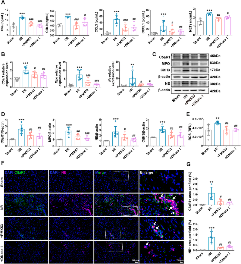
为验证C5a-C5aR1轴在心肌缺血再灌注损伤中的作用及与NET形成的关联,研究团队采用C5aR1特异性拮抗剂PMX53阻断C5a-C5aR1轴,以DNase I(NET特异性降解剂)为阳性对照,开展体内实验(图4A)。超声心动图结果显示,PMX53可显著改善模型大鼠的心脏功能,提升LVEF和LVFS,降低左心室收缩末期内径(图4B、C);HE染色显示,PMX53能明显减轻心肌组织的间质增宽、出血及炎症细胞浸润,改善心肌病理结构(图4D);伊文思蓝-TTC染色证实PMX53可显著降低IA/AAR比值,减少心肌梗死面积(图4E、F)。TUNEL染色和凋亡相关蛋白检测显示,PMX53可显著降低心肌细胞凋亡率,上调BCL-2表达、下调BAX表达(图4G-J),同时降低血清中心肌损伤标志物和炎症因子水平。进一步的机制研究发现,PMX53可显著降低大鼠血浆中C5a、C5b-9等补体成分,CCL3、CXCL1等趋化因子及NET的水平(图5A);qRT-PCR和蛋白免疫印迹实验证实,PMX53能显著下调心肌组织中C5ar1、Mpo、Ne等NET相关基因和蛋白的表达,降低髓过氧化物酶(MPO)、中性粒细胞弹性蛋白酶(NE)、瓜氨酸化组蛋白H3(CitH3)等NET核心标志物的水平(图5B-D),同时减少心肌组织中的活性氧(ROS)生成(图5E)。免疫荧光染色结果显示,模型组中心肌组织中C5aR1与NE的共定位显著增加,而PMX53可显著抑制二者的表达及共定位,且其效果与DNase I相当(图5F、G)。上述结果证实,C5a-C5aR1轴的激活可通过诱导NET形成加重大鼠心肌缺血再灌注损伤,而阻断该轴可有效减少NET形成,发挥心肌保护作用。
图片
图4

图片
图5


13-甲基巴马汀在C5aR1过表达大鼠中抑制C5a-C5aR1轴,进而减少中性粒细胞胞外陷阱形成并减轻心肌损伤

为进一步验证13-甲基巴马汀通过抑制C5a-C5aR1轴发挥抗NET作用,研究团队采用C5aR1激动剂BM213构建大鼠C5aR1过表达模型,给予13-甲基巴马汀或DNase I干预(图6A)。超声心动图结果显示,BM213处理可导致大鼠心室扩张、心脏功能下降,而13-甲基巴马汀可显著改善心脏功能,提升LVEF和LVFS,降低左心室收缩末期内径和容积(图6B、C);HE染色显示13-甲基巴马汀可改善BM213诱导的心肌轻微病理损伤(图6D),同时降低血清中心肌损伤标志物和炎症因子水平。血浆检测结果显示,13-甲基巴马汀可显著逆转BM213诱导的C5a、C5b-9、CCL3、CXCL1及NET水平的升高(图6E);qRT-PCR和蛋白免疫印迹实验证实,13-甲基巴马汀能显著下调心肌组织中C5ar1、Mpo、Ne等基因的转录及C5aR1、MPO、NE、CitH3等蛋白的表达(图6F-H),同时减少心肌组织ROS生成(图6I)。免疫荧光染色结果显示,BM213处理后心肌组织中C5aR1与NE的表达及共定位显著增加,而13-甲基巴马汀可有效抑制这一现象(图6J、K)。该结果表明,在C5aR1过表达的病理状态下,13-甲基巴马汀仍可有效抑制C5a-C5aR1轴的激活,减少NET形成,从而减轻心肌损伤,进一步证实其靶向C5a-C5aR1轴的核心作用机制。
图片
图6


重组小鼠C5a诱导的中性粒细胞胞外陷阱形成可被PMX53和13-甲基巴马汀处理缓解

为在体外直接验证13-甲基巴马汀对C5a-C5aR1轴介导的NET形成的抑制作用,研究团队分离纯化小鼠原代中性粒细胞,采用重组小鼠C5a(rmC5a)诱导NET形成,给予PMX53、13-甲基巴马汀或DNase I干预(图7A),中性粒细胞纯度经鉴定超93%,确保实验可靠性。蛋白免疫印迹实验结果显示,rmC5a可显著上调中性粒细胞中C5aR1、MPO、NE、CitH3等NET相关蛋白的表达,而13-甲基巴马汀可显著下调这些蛋白的表达,其效果与PMX53和DNase I相当(图7B、C)。扫描电镜(SEM)观察发现,对照组中性粒细胞呈正常球形,细胞膜完整;rmC5a处理后的中性粒细胞出现明显的细胞膜突起,释放出大量细长的纤维状NET结构;而13-甲基巴马汀、PMX53和DNase I处理后,中性粒细胞的NET结构显著减少、变短,细胞膜形态恢复完整(图7D)。体外实验结果与体内研究一致,直接证实13-甲基巴马汀可有效抑制C5a-C5aR1轴介导的中性粒细胞NET形成,为其发挥心肌缺血再灌注损伤保护作用提供了关键的细胞水平证据。  
图片
图7


小结
本研究从传统中药黄连中挖掘出活性成分13-甲基巴马汀,通过多维度、多层次的体内外实验,首次系统阐明了其改善心肌缺血再灌注损伤的药效及分子机制,证实13-甲基巴马汀可通过直接靶向结合C5aR1,抑制C5a-C5aR1轴的激活,进而减少中性粒细胞NET形成,最终减轻心肌炎症反应和组织损伤,发挥心脏保护作用。该研究不仅为13-甲基巴马汀成为心肌缺血再灌注损伤的潜在治疗药物提供了坚实的科学依据,更首次揭示了C5a-C5aR1轴介导的NET形成在心肌缺血再灌注损伤中的关键作用,为该疾病的治疗提供了全新的靶点。同时,研究也为传统中药的现代化研究提供了典范,充分挖掘了黄连等中药的药用价值,为从中药中寻找心血管疾病治疗的新型活性成分开辟了新路径。


参考文献:
Zhang M, Gao S, Tan N, Yan Y, Zhu R, Liu J, Mao Q, Wang K, Zhang W, Wang G, Wang Z, Wang T, Huang X, Zhang R, Yang B. 13-methylpalmatine alleviates myocardial ischemia/reperfusion injury by potentially targeting the C5a-C5aR1 axis to inhibit neutrophil extracellular trap formation. Redox Biol. 2025 Oct;86:103802. doi: 10.1016/j.redox.2025.103802. Epub 2025 Aug 5. PMID: 40768896; PMCID: PMC12345005.

中医药的现代化之路,离不开对海量临床证据的梳理与解析。如何在现代文献的浩瀚海洋中,精准定位那份能为您的研究提供支撑、为临床方药提供佐证的“硬核证据”?
我们向您诚挚推荐 DeepEvidence,它不仅能帮您快速检索全球范围内关于中草药、方剂的最新药理研究,更能跨越语种壁垒,为您解读国际顶级期刊上的中医药相关循证评价。
👇 长按识别二维码,立即体验吧~
图片



作者|梅斯医学
编辑 | 逅思
授权转载、投稿等请联络梅斯医学管理员
老中医(微信号:wxid_rszr95aw79ie22)