溃疡性结肠炎(ulcerative colitis,UC)是一种以结肠黏膜及黏膜下层连续性、弥漫性炎症为特征的慢性非特异性肠道疾病,临床表现为反复腹泻、黏液脓血便、腹痛及不同程度的全身症状,严重影响患者生活质量并带来沉重经济负担。随着饮食结构西化、生活节奏加快及环境暴露增多,全球UC发病率持续上升,我国近十年增长尤为显著。现代医学认为遗传易感、免疫失调、肠黏膜屏障破坏、肠道菌群紊乱及氧化应激共同驱动疾病发生发展,其中活性氧(ROS)过量积聚与NLRP3炎症小体过度激活被视为两大核心病理环节。目前临床常用5-氨基水杨酸、糖皮质激素及生物制剂虽可缓解症状,但长期应用易产生耐药、感染风险增加及费用高昂等问题,因此寻找安全有效的新策略成为亟待解决的临床难题。
中医药以整体观念、辨证论治为特色,在调节免疫、修复屏障及重塑菌群方面显示出独特优势。五环三萜皂苷Anemoside B4(AB4)是中药白头翁主要活性成分之一,既往研究提示其具有抗氧化、抗炎、抗病毒及免疫调节等多重药理作用,然而其对UC的干预价值及深层机制尚未系统阐明。
郑州大学第一附属医院麻醉与围术期医学科杨建军教授团队在最新一期《Redox Biology》发表的研究,首次从“药物-菌群-代谢物-受体”轴角度阐明了AB4通过重塑肠道微生态、富集丁酸、激活芳香烃受体(AhR),进而抑制ROS/NLRP3通路、修复肠黏膜屏障、缓解UC的科学内涵,为中医药现代化及精准微生态干预提供了新思路。
图片
图1 论文首图

AB4减轻DSS诱导的小鼠溃疡性结肠炎

研究团队采用3%葡聚糖硫酸钠(DSS)自由饮用7天建立经典急性UC小鼠模型,模拟人类UC的临床与病理特征。结果显示,模型组小鼠体重迅速下降、进食饮水减少、腹泻及血便明显,疾病活动指数(DAI)显著升高,结肠长度缩短、黏膜充血水肿、溃疡形成,组织学可见大量炎症细胞浸润、隐窝结构破坏。给予低剂量(50 mg/kg)及高剂量(100 mg/kg)AB4灌肠治疗后,小鼠体重下降趋势被显著逆转,进食与饮水量恢复,腹泻及血便减轻,DAI呈剂量依赖性降低;结肠长度缩短明显缓解,黏膜损伤评分及组织病理学评分显著改善,提示AB4可有效减轻DSS诱导的小鼠急性UC,且高剂量效果优于阳性对照5-氨基水杨酸(5-ASA)
图片
图2 AB4减轻DSS诱导的小鼠溃疡性结肠炎

 

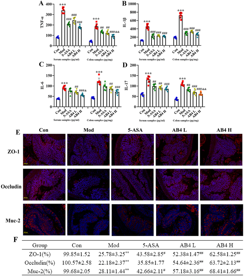
AB4抑制炎症并预防UC小鼠的肠道屏障功能障碍

肠黏膜炎症浸润和屏障功能障碍是UC患者及动物模型共有的病理特征。ELISA与qPCR检测发现,模型组血清及结肠组织中TNF-α、IL-6、IL-17、IL-1β等促炎因子水平显著升高;免疫荧光显示紧密连接蛋白ZO-1、Occludin及杯状细胞标志Muc-2表达明显下降,提示屏障完整性受损。AB4干预后,上述促炎因子水平呈剂量依赖性下降,高剂量组对TNF-α、IL-6、IL-17的抑制效果优于5-ASA;同时,ZO-1、Occludin及Muc-2荧光强度显著回升,表明AB4可在抑制炎症的同时修复肠道屏障,阻断“炎症-屏障破坏-菌群易位”恶性循环
图片
图3 AB4抑制炎症并预防UC小鼠的肠道屏障功能障碍

AB4对UC小鼠肠道微生物多样性的影响

16S rRNA测序结果揭示,DSS显著降低小鼠肠道菌群的α多样性(Sobs、Shannon、Chao、Ace指数)并扰乱β多样性,群落结构远离健康对照;AB4治疗后,α多样性明显回升,主坐标分析(PCoA)及非度量多维尺度(NMDS)显示菌群组成向健康状态靠拢,肠道微生态失调指数(MDI)显著下降,提示AB4可恢复UC小鼠肠道菌群的多样性及稳态
图片
图4 AB4对UC小鼠肠道微生物多样性的影响

AB4对DSS诱导的UC小鼠肠道微生物组成的影响

在门水平,DSS升高Bacteroidota及Verrucomicrobiota丰度,降低Firmicutes、Patescibacteria及Actinobacteriota比例;AB4逆转上述趋势。在属水平,模型组Muribaculaceae显著增多,Lactobacillus显著减少;AB4则明显增加Lactobacillus相对丰度,减少Muribaculaceae,Lefse分析进一步确认Lactobacillus为AB4组特征菌属。功能预测(PICRUSt2)显示,AB4上调的菌群富集于“氧化还原过程”“氧化磷酸化”等通路,与氧化应激缓解高度契合,提示AB4通过重塑菌群结构、增强有益菌功能发挥抗UC作用
图片
图5 AB4对DSS诱导的UC小鼠肠道微生物组成的影响

AB4对DSS诱导的UC小鼠肠道微生物代谢产物的影响

非靶向代谢组学结果表明,AB4显著改变结肠内容物代谢谱,差异代谢物主要富集于短链脂肪酸(SCFAs)代谢通路。具体而言,模型组丁酸、丙酸含量显著下降,AB4治疗后二者明显回升;火山图及VIP评分进一步证实丁酸为关键差异代谢物。KEGG通路分析提示SCFA代谢是AB4干预的核心代谢途径,为后续“菌群-代谢物-受体”轴研究奠定基础。
图片
图片
图6 AB4对DSS诱导的UC小鼠肠道微生物代谢产物的影响

AB4抑制UC小鼠的肠道氧化应激和NLRP3炎症小体激活

机制层面,研究首先验证AB4可显著抑制结肠ROS过量生成,降低髓过氧化物酶(MPO)及丙二醛(MDA)水平,提升超氧化物歧化酶(SOD)及谷胱甘肽(GSH)活性,缓解氧化应激。Western blot与免疫组化显示,模型组NLRP3、ASC、Caspase-1、IL-1β表达显著升高,提示NLRP3炎症小体过度激活;AB4干预后上述蛋白水平明显下降,表明其可通过抑制NLRP3炎症小体减轻炎症级联反应
图片
图7 AB4抑制UC小鼠的肠道氧化应激和NLRP3炎症小体激活

AB4通过依赖肠道微生物短链脂肪酸代谢产物并激活AHR的方式减轻UC

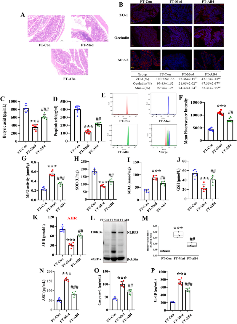
为进一步验证菌群依赖性,研究采用抗生素清除肠道菌群的“伪无菌”模型,并实施粪菌移植(FMT)。结果显示,移植AB4治疗供体菌群的受体小鼠,其体重、DAI、结肠长度及病理评分均显著优于移植模型组菌群的小鼠;同时,ZO-1、Occludin、Muc-2表达上调,丁酸、丙酸水平升高,ROS及NLRP3炎症小体激活被抑制,AhR表达显著增强,提示AB4的有益效应依赖于肠道菌群及其代谢产物
图片
图8 AB4通过依赖肠道微生物短链脂肪酸代谢产物并激活AHR的方式减轻UC

AB4的肠道微生物SCFAs代谢产物通过激活AHR改善UC小鼠

直接给予SCFAs验证实验显示,口服丁酸钠或丙酸钠均可复制AB4的保护表型:显著改善临床症状、降低DAI、恢复结肠长度与组织结构,抑制氧化应激及NLRP3炎症小体,上调紧密连接蛋白表达,并激活AhR。该结果进一步确认丁酸、丙酸是AB4发挥抗UC作用的重要效应分子
图片
图9 AB4的肠道微生物SCFAs代谢产物通过激活AHR改善UC小鼠

丁酸通过激活AHR保护DSS损伤的肠道类器官

为观察丁酸-AhR轴在肠上皮层面的直接作用,研究建立DSS损伤的肠道类器官模型。结果显示,丁酸2–8 μM可剂量依赖性地逆转DSS诱导的类器官结构破坏、细胞凋亡及炎症因子(IL-6、IL-1β、IL-17、TNF-α)分泌;同时,丁酸抑制ROS生成,恢复AhR表达,并下调NLRP3炎症小体相关蛋白,证明丁酸通过激活AhR在细胞水平发挥抗氧化、抗炎及屏障保护作用
图片
图10 丁酸通过激活AHR保护DSS损伤的肠道类器官

AhR是介导AB4抗UC效应的关键靶点

最后,研究采用AhR特异性拮抗剂Stemregenin 1进行功能阻断。结果显示,AhR抑制剂几乎完全消除AB4及丁酸在体重、DAI、结肠长度、组织学评分、氧化应激指标、炎症因子水平及紧密连接蛋白表达上的所有有益效应,证实AhR是介导AB4-丁酸轴抗UC作用的核心受体。换言之,AB4重塑菌群→富集丁酸→激活AhR→抑制ROS/NLRP3通路→修复屏障→缓解UC的完整因果链被最终锁定
图片
图11 AhR是介导AB4抗UC效应的关键靶点

小结

综上所述,该研究首次系统阐明AB4通过“重塑肠道微生态-富集丁酸-激活AhR-抑制ROS/NLRP3炎症小体-修复肠黏膜屏障”的多环节、多靶点机制,显著缓解DSS诱导的小鼠溃疡性结肠炎,为中药活性成分的现代化研究提供了范例,也为临床UC的精准微生态-代谢物-受体联合干预策略奠定了理论与实验基础.

 

参考文献:
Wu H, Li YL, Wang Y, Wang YG, Hong JH, Pang MM, Liu PM, Yang JJ. Anemoside B4 alleviates ulcerative colitis by attenuating intestinal oxidative stress and NLRP3 inflammasome via activating aryl hydrocarbon receptor through remodeling the gut microbiome and metabolites. Redox Biol. 2025 Sep;85:103746. doi: 10.1016/j.redox.2025.103746. Epub 2025 Jun 28. PMID: 40602277; PMCID: PMC12271804.
作者|梅斯医学