肥胖已成为全球重大公共卫生问题,据统计全球有25亿成年人超重、8.9亿人肥胖,其作为2型糖尿病、心血管疾病、脂肪肝及多种癌症的重要危险因素,严重威胁人类健康。目前肥胖的治疗手段存在诸多局限,生活方式干预易出现体重反弹,FDA批准的减重药物常伴随胃肠道不适、视神经病变等副作用,减重手术则具有侵入性且存在术后并发症风险,因此挖掘安全有效的天然产物成为肥胖治疗研究的重要方向。脂肪组织产热是调控能量代谢的核心环节,棕色脂肪组织及白色脂肪组织米色化介导的产热作用,为肥胖治疗提供了靶向靶点,而肠道菌群-胆汁酸轴作为连接肠道微生态与机体代谢的重要桥梁,其在脂肪组织产热中的调控作用逐渐成为研究热点。
五味子酯甲(Sin A)是从传统中药五味子中分离得到的活性木脂素类成分,前期研究发现其具有保肝、修复肠屏障、改善脂肪肝的作用,且能降低肥胖小鼠体重、促进产热,但其低生物利用度下的抗肥胖作用机制尚未明确。
上海中医药大学等团队在《Nature Communications》发表的研究,首次揭示五味子酯甲通过调节肠道菌群-胆汁酸轴,激活脂肪组织TGR5–p-CREB–STAT6信号通路,促进M2型巨噬细胞极化并调控交感神经-脂肪组织交互作用,进而诱导白色脂肪组织米色化、增强产热的全新机制,为五味子酯甲开发为肥胖治疗的天然药物提供了坚实的实验依据,也为中医药从肠道微生态调控能量代谢的研究提供了新视角。

论文首页
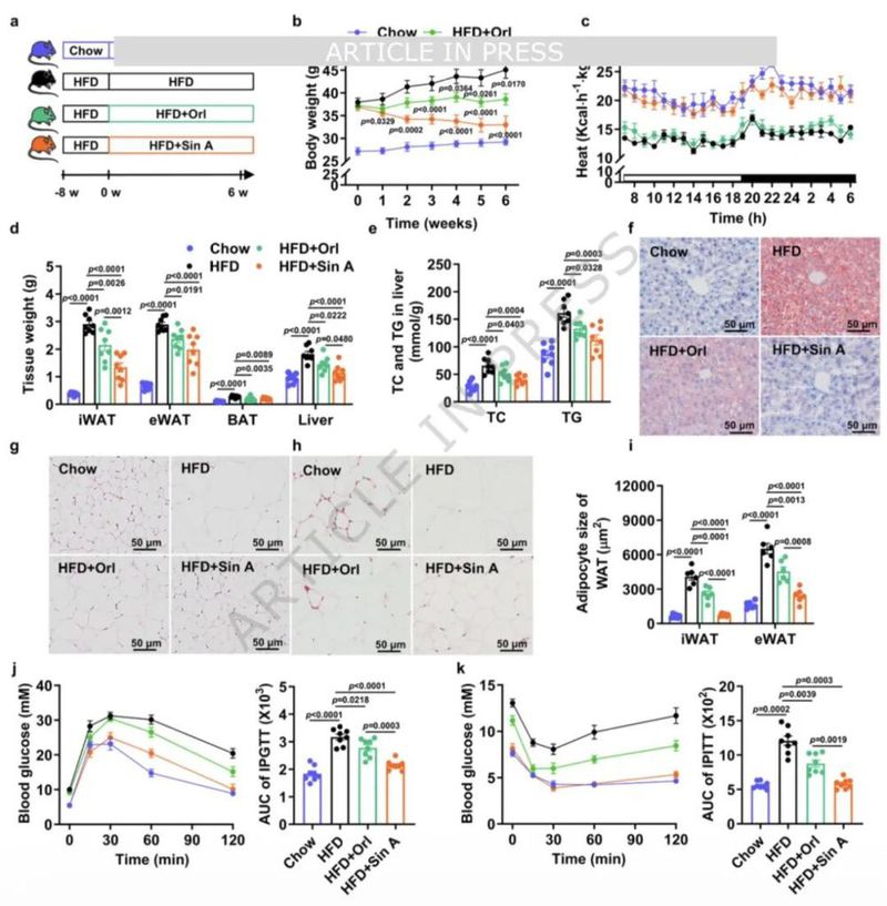
五味子酯甲处理可使饮食诱导肥胖小鼠减重并提高胰岛素敏感性
五味子酯甲处理可使饮食诱导肥胖小鼠减重并提高胰岛素敏感性。研究以高脂饮食诱导的肥胖(DIO)小鼠为模型,以FDA批准的脂肪酶抑制剂奥利司他为阳性对照,给予五味子酯甲干预6周后发现,五味子酯甲组小鼠体重降低26.8%,减重效果显著优于奥利司他组的14.3%,且该减重效应与食物摄入量无关,排除了摄食抑制的作用机制。代谢笼实验显示,五味子酯甲能显著增加肥胖小鼠的产热能力,提升机体能量消耗,同时显著降低腹股沟白色脂肪、附睾白色脂肪、棕色脂肪及肝脏的重量,减少肝脏和脂肪组织中的脂滴堆积,降低脂肪细胞体积。血脂及肝脂检测结果表明,五味子酯甲可降低小鼠血清总胆固醇、甘油三酯、低密度脂蛋白胆固醇水平,升高高密度脂蛋白胆固醇,同时改善肝脏脂质代谢紊乱。葡萄糖耐量试验和胰岛素耐量试验证实,五味子酯甲能显著改善肥胖小鼠的葡萄糖耐受能力和胰岛素敏感性,缓解胰岛素抵抗。剂量效应研究显示,低剂量五味子酯甲(20mg·kg⁻¹·d⁻¹)即可显著改善肥胖小鼠的各项代谢指标,且雌性肥胖小鼠中同样能观察到显著的减重和代谢改善效果。更重要的是,五味子酯甲对正常饮食小鼠无明显影响,不改变其体重、糖脂代谢及肝肾功能,组织学检测也未发现肝脏、肾脏、心脏等重要器官的毒性损伤,证实了其在减重治疗中的安全性(图1)。

图1
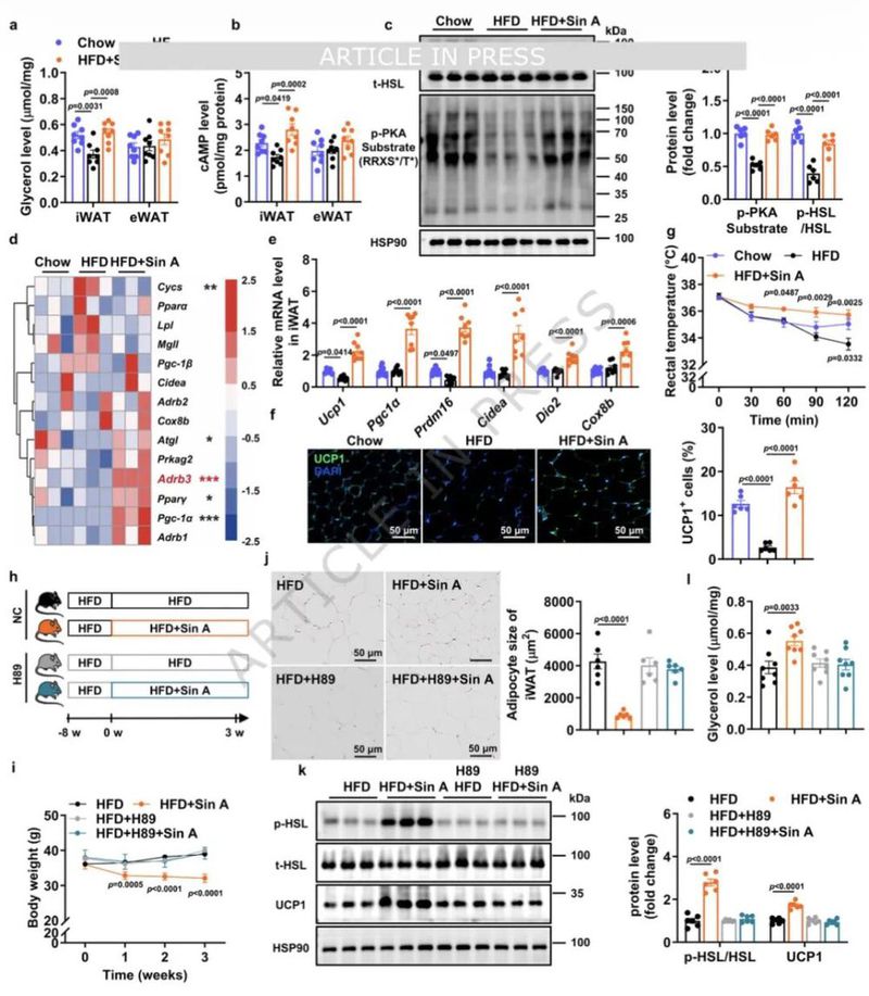
PKA信号通路是五味子酯甲诱导饮食诱导肥胖小鼠脂解作用的必要条件
PKA信号通路是五味子酯甲诱导饮食诱导肥胖小鼠脂解作用的必要条件。进一步探究五味子酯甲调控脂肪代谢的分子机制发现,其能特异性升高腹股沟白色脂肪中甘油和环腺苷酸(cAMP)水平,提示脂解作用在该脂肪组织中被特异性激活。蛋白免疫印迹实验显示,五味子酯甲处理后,腹股沟白色脂肪中磷酸化PKA底物、磷酸化激素敏感性脂肪酶(p-HSL)/HSL的表达显著升高,证实脂解通路被激活。转录组测序及qRT-PCR验证发现,五味子酯甲能显著上调腹股沟白色脂肪中脂解和产热相关基因的表达,其中肾上腺素能β3受体(Adrb3)、解偶联蛋白1(Ucp1)、过氧化物酶体增殖物激活受体γ共激活因子1α(Pgc1a)等核心基因表达显著增加,免疫荧光染色也证实腹股沟白色脂肪中UCP1蛋白表达显著升高,UCP1作为棕色和米色脂肪产热的关键蛋白,其表达上调提示五味子酯甲可诱导白色脂肪组织米色化。冷暴露实验中,五味子酯甲处理的肥胖小鼠产热能力显著增强,进一步证实其促进脂肪组织产热的作用。为验证PKA信号的必要性,研究使用PKA抑制剂H89与五味子酯甲联合处理肥胖小鼠,发现H89可完全逆转五味子酯甲介导的脂滴堆积减少、脂肪细胞体积缩小,同时显著抑制p-HSL/HSL、UCP1等脂解和产热相关蛋白的表达,降低甘油释放量,证实PKA信号通路是五味子酯甲发挥脂解和产热作用的关键通路(图2)。

图2
五味子酯甲通过抑制饮食诱导肥胖小鼠肝脏和回肠的FXR活性增强胆汁酸生物合成
五味子酯甲通过抑制饮食诱导肥胖小鼠肝脏和回肠的FXR活性增强胆汁酸生物合成。为探究五味子酯甲调控能量代谢的上游机制,对小鼠血清进行非靶向代谢组学分析,发现胆汁酸分泌通路被显著富集,靶向代谢组学检测证实,五味子酯甲能显著升高血清中结合型胆汁酸水平,包括牛磺-β-鼠胆酸(TβMCA)、牛磺胆酸(TCA)、牛磺熊去氧胆酸(TUDCA)等,同时降低粪便中胆汁酸含量。法尼醇X受体(FXR)作为胆汁酸的核受体,是调控胆汁酸合成的关键因子,研究发现五味子酯甲能显著降低肝脏和回肠核组分中FXR蛋白的表达,抑制其转录激活活性。进一步检测发现,五味子酯甲可上调肝脏中胆汁酸生物合成关键酶胆固醇7α-羟化酶(CYP7A1)、固醇12α-羟化酶(CYP8B1)的表达,同时下调FXR靶基因小异二聚体伴侣(Shp)的表达;在回肠中,五味子酯甲能降低胆汁酸转运体基因Ostα、Fabp6的表达,减少回肠对胆汁酸的重吸收,同时下调FXR靶基因成纤维细胞生长因子15(FGF15)的表达,血清FGF15水平也显著降低。FGF15与肝脏成纤维细胞生长因子受体4(FGFR4)结合可抑制胆汁酸合成,而五味子酯甲处理后肝脏FGFR4表达降低,进一步解除了对胆汁酸合成的抑制,最终实现肝脏胆汁酸生物合成的增强(图3)。

图3
五味子酯甲降低产胆汁盐水解酶肠道细菌的丰度
五味子酯甲降低产胆汁盐水解酶肠道细菌的丰度。研究发现五味子酯甲主要在结肠中富集,且体外实验证实其对FXR无直接调控作用,提示肠道菌群可能是其调控胆汁酸代谢的关键靶点。胆汁盐水解酶(BSH)是肠道细菌分泌的关键酶,可将结合型胆汁酸水解为游离型胆汁酸,而五味子酯甲处理后小鼠血清结合型胆汁酸升高,提示其可能抑制肠道细菌的BSH活性。16S rRNA测序结果显示,五味子酯甲不改变肥胖小鼠肠道菌群的α多样性,但能显著改变菌群结构,门水平上厚壁菌门丰度降低,属水平上产BSH的乳杆菌属丰度显著下调。宏基因组测序结合ANCOM-BC2分析发现,高脂饮食富集的5种乳杆菌属菌株(约翰逊乳杆菌、罗伊氏乳杆菌、鼠乳杆菌、詹氏乳杆菌、加氏乳杆菌)在五味子酯甲处理后丰度显著降低,其中约翰逊乳杆菌和罗伊氏乳杆菌的下调最为显著,qPCR验证也证实了这一结果。体外实验显示,五味子酯甲能剂量依赖性抑制约翰逊乳杆菌和罗伊氏乳杆菌的生长,且对具有代谢益处的非产BSH益生菌嗜黏蛋白阿克曼菌无抑制作用,同时五味子酯甲处理后小鼠粪便中BSH活性显著降低,血清结合型胆汁酸水平在干预1.5周后即显著升高并持续至6周。抗生素耗竭实验证实,肠道菌群耗竭后,五味子酯甲无法发挥减重、改善糖脂代谢及促进产热的作用,而粪菌移植实验显示,将五味子酯甲处理的肥胖小鼠粪菌移植给抗生素预处理的肥胖小鼠,可显著改善受体小鼠的肥胖表型,降低约翰逊乳杆菌和罗伊氏乳杆菌丰度并抑制BSH活性,证实肠道菌群是五味子酯甲发挥代谢调控作用的必要条件(图4)。

图4
五味子酯甲通过结合型胆汁酸激活TGR5信号,诱导饮食诱导肥胖小鼠脂肪组织中M2型巨噬细胞极化
五味子酯甲通过结合型胆汁酸激活TGR5信号,诱导饮食诱导肥胖小鼠脂肪组织中M2型巨噬细胞极化。结合型胆汁酸作为重要的信号分子,可通过激活膜受体调控免疫细胞功能,研究发现五味子酯甲处理后,肥胖小鼠腹股沟白色脂肪中长链脂肪酸水平升高、血清游离脂肪酸水平降低,提示脂肪酸氧化增强,且脂肪酸氧化关键酶肉碱棕榈酰转移酶1A(CPT1A)在腹股沟白色脂肪基质血管组分(SVF)中特异性富集。为明确介导脂肪酸氧化的细胞类型,对腹股沟白色脂肪SVF进行质谱流式(CyTOF)分析,发现五味子酯甲能显著增加M2型巨噬细胞比例,同时降低M1型巨噬细胞、B细胞、T细胞比例,流式细胞术及qRT-PCR验证证实,M2型巨噬细胞标志物CD206、Mrc1、Arg1、Stat6等表达显著上调。TGR5作为胆汁酸的膜受体,可调控巨噬细胞极化,体外荧光素酶报告基因实验证实,五味子酯甲升高的TβMCA、TCA、TUDCA可激活TGR5并升高cAMP水平,单独使用TβMCA也能达到相同效果。在THP-1巨噬细胞中,TβMCA、结合型胆汁酸混合物及TGR5激动剂INT-777均可显著增加CD206+ M2型巨噬细胞比例,而TGR5敲低后该效应被完全阻断;在野生型小鼠腹股沟白色脂肪SVF细胞中,TβMCA可上调M2型巨噬细胞标志物表达,而TGR5敲除小鼠中该作用消失,证实五味子酯甲通过结合型胆汁酸激活TGR5信号,诱导脂肪组织中M2型巨噬细胞极化(图5)。

图5
五味子酯甲激活巨噬细胞中的TGR5–磷酸化环腺苷酸反应元件结合蛋白–信号转导和转录激活因子6信号通路
五味子酯甲激活巨噬细胞中的TGR5–p-CREB–STAT6信号通路。TGR5作为G蛋白偶联受体,可激活AC–cAMP–PKA信号通路,进而促进CREB磷酸化,而STAT6是调控M2型巨噬细胞极化的核心转录因子,研究推测五味子酯甲可能通过TGR5–p-CREB调控STAT6激活。蛋白免疫印迹实验显示,五味子酯甲处理后肥胖小鼠腹股沟白色脂肪SVF中p-PKA底物、p-CREB、STAT6蛋白表达显著升高,提示TGR5–p-CREB–STAT6通路被激活。体外实验证实,TGR5激动剂、结合型胆汁酸混合物及TβMCA可显著上调siRNA-scramble对照组THP-1细胞中p-CREB和STAT6表达,而TGR5敲低细胞中该效应消失;CREB敲低后,上述试剂也无法上调STAT6表达,证实CREB是TGR5介导STAT6激活的关键分子。为明确CREB与STAT6启动子的结合关系,构建STAT6启动子不同截短体的荧光素酶报告载体,发现TβMCA可激活STAT6启动子,且CREB结合位点位于STAT6启动子-1100至-500 bp区域,CREB抑制剂KG501可显著抑制TβMCA介导的STAT6启动子激活。电泳迁移率变动分析(EMSA)证实,CREB可直接结合STAT6启动子上的cAMP反应元件(CRE)基序,进一步证实CREB对STAT6的转录调控作用。功能实验显示,TβMCA可增加siRNA-scramble对照组THP-1细胞中CD206+ M2型巨噬细胞比例,提升细胞耗氧率和备用呼吸能力,增强脂肪酸氧化,而TGR5、CREB、STAT6敲低后这些效应均被阻断,证实五味子酯甲通过激活巨噬细胞TGR5–p-CREB–STAT6信号通路,诱导M2型巨噬细胞极化并增强其代谢功能(图5)。
五味子酯甲通过TGR5–STAT6信号通路促进M2型巨噬细胞极化并产生代谢获益
五味子酯甲通过TGR5–STAT6信号通路促进M2型巨噬细胞极化并产生代谢获益。为验证巨噬细胞中TGR5在五味子酯甲代谢调控中的作用,构建髓系细胞特异性TGR5敲除(Tgr5f/f/Lyz2Cre)小鼠,给予五味子酯甲干预后发现,野生型Tgr5f/f小鼠在五味子酯甲处理后体重降低、糖脂代谢改善、脂肪组织脂滴堆积减少,产热能力显著增强,而Tgr5f/f/Lyz2Cre小鼠中五味子酯甲的上述代谢改善作用完全消失。流式细胞术显示,五味子酯甲可显著增加Tgr5f/f小鼠腹股沟白色脂肪中M2型巨噬细胞比例,而Tgr5f/f/Lyz2Cre小鼠中无明显变化,证实巨噬细胞TGR5是五味子酯甲发挥代谢获益作用的关键靶点。进一步构建STAT6敲除(Stat6-/-)小鼠,发现五味子酯甲处理后,Stat6-/-肥胖小鼠的体重、糖脂代谢、能量消耗均无明显改善,脂肪组织中M2型巨噬细胞比例也未显著增加,证实STAT6是五味子酯甲介导M2型巨噬细胞极化和代谢改善的必要分子。上述结果表明,五味子酯甲通过激活巨噬细胞TGR5–STAT6信号通路,促进M2型巨噬细胞极化,进而发挥减重和改善代谢的作用(图6)。

图6
五味子酯甲通过上调M2型巨噬细胞中的SLIT3及交感神经元源性去甲肾上腺素,增强脂肪组织的产热作用
五味子酯甲通过上调M2型巨噬细胞中的SLIT3及交感神经元源性去甲肾上腺素,增强脂肪组织的产热作用。M2型巨噬细胞可分泌Slit3,通过与交感神经元上的ROBO1结合,激活PKA–CaMKII信号通路,促进去甲肾上腺素(NE)释放,进而调控脂肪组织产热,研究据此探究五味子酯甲调控产热的下游机制。发现五味子酯甲可显著升高野生型肥胖小鼠腹股沟白色脂肪中SLIT3的表达,而Stat6-/-小鼠中该作用消失;体外实验中,TGR5激动剂、结合型胆汁酸混合物及TβMCA均可显著增加THP-1巨噬细胞中SLIT3的表达,提示STAT6介导的M2型巨噬细胞极化是SLIT3表达上调的关键。超高效液相色谱-串联质谱(UPLC-MS/MS)检测显示,五味子酯甲能显著升高野生型小鼠腹股沟白色脂肪中NE水平,而Stat6-/-小鼠中NE水平无明显变化;蛋白免疫印迹实验证实,五味子酯甲可上调野生型小鼠脂肪组织中交感神经元标志物酪氨酸羟化酶(TH)、ROBO1及CaMKII的表达,Stat6-/-小鼠中该上调作用消失。红外成像显示,五味子酯甲能显著升高野生型小鼠腹股沟白色脂肪的温度,增强局部产热,同时上调脂解和产热相关蛋白表达,而Stat6-/-小鼠中无此效应。为验证SLIT3和ROBO1的必要性,构建腹股沟白色脂肪特异性Slit3和Robo1敲低小鼠,发现Slit3或Robo1敲低后,五味子酯甲无法发挥减重、改善糖脂代谢、促进产热的作用,也无法上调TH、CaMKII及脂解、产热相关蛋白的表达,证实SLIT3–ROBO1轴是五味子酯甲介导交感神经激活和脂肪组织产热的关键通路。综上,五味子酯甲通过TGR5–STAT6信号通路促进M2型巨噬细胞分泌SLIT3,激活交感神经元SLIT3–ROBO1–CaMKII信号通路,促进NE释放,进而激活脂肪细胞肾上腺素能受体通路,增强脂解和产热作用(图6、图7)。

图7
小结
该研究系统揭示了五味子酯甲从肠道菌群到脂肪组织产热的完整调控通路,即五味子酯甲通过抑制产BSH的约翰逊乳杆菌和罗伊氏乳杆菌生长,降低肠道BSH活性,减少结合型胆汁酸水解,升高血清结合型胆汁酸水平;结合型胆汁酸激活脂肪组织巨噬细胞TGR5信号,通过cAMP–PKA通路促进CREB磷酸化,CREB直接结合STAT6启动子并调控其表达,进而促进M2型巨噬细胞极化;极化的M2型巨噬细胞分泌SLIT3,通过SLIT3–ROBO1轴激活交感神经元,促进NE释放,最终诱导白色脂肪组织米色化、增强脂解和产热,实现减重和代谢改善。该研究首次发现了TGR5–p-CREB–STAT6信号通路在结合型胆汁酸调控M2型巨噬细胞极化中的作用,阐明了肠道菌群-胆汁酸-免疫细胞-交感神经-脂肪组织的交互调控网络,为肥胖的靶向治疗提供了新的分子靶点。