肠道炎症,尤其是由细菌引起的肠道炎症,已成为全球范围内的一个重大健康问题。据世界卫生组织统计,每年约有 5.25 亿人感染细菌性肠道病原体,其中 2.2 亿人感染致病性大肠杆菌(E. coli),导致约 10 万人死亡。儿童,尤其是 5 岁以下的儿童,是主要的受影响群体。这种炎症不仅给患者带来痛苦,还可能引发一系列严重的并发症,如营养不良、生长迟缓等,对公共卫生构成了严峻挑战。
在中医的古老智慧中,黄芩一直被视为一味珍贵的药材,广泛应用于多种疾病的治疗。而在现代医学的显微镜下,黄芩的主要成分——黄芩苷,正逐渐展现出其在缓解肠道炎症方面的独特潜力。
近期,一项突破性的研究深入探索了黄芩苷如何通过调节巨噬细胞极化和肠道菌群来发挥其抗炎功效,为这一传统药材的现代应用提供了坚实的科学依据。
图片
图1 论文首页
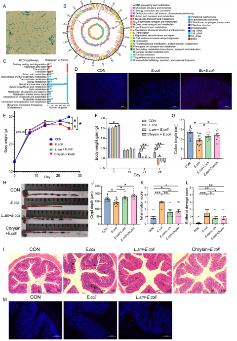
黄芩苷减轻大肠杆菌诱导的肠道形态损伤和炎症
为了深入研究黄芩苷的抗炎机制,研究者建立了大肠杆菌诱导的肠道炎症模型。将断奶仔猪随机分为三组:对照组(CON)、大肠杆菌组(E. coli)和巴戟天多糖预防组(BL + E. coli)。黄芩苷预防组的仔猪在喂食含有 100 mg/kg 巴戟天多糖的饮食后,通过腹腔注射大肠杆菌来诱导肠道炎症。在实验结束后,收集仔猪的结肠黏膜和内容物进行进一步分析。
研究人员发现,黄芩苷能够显著减轻大肠杆菌诱导的肠道形态损伤和炎症反应。具体表现为,黄芩苷补充组的仔猪结肠长度显著增加,结肠形态更加完整,腺窝排列更加规律,与未感染的大肠杆菌组相比,黄芩苷组的结肠腺窝细胞数量显著增加。此外,黄芩苷还能显著降低促炎细胞因子IL-1β的mRNA水平,同时提高抗炎细胞因子IL-10的水平,这表明黄芩苷能够调节肠道内的免疫反应,减轻炎症程度
图片
图2 黄芩苷减轻大肠杆菌诱导的肠道形态损伤和炎症
黄芩苷调节大肠杆菌诱导的结肠基因表达
为了深入探究黄芩苷的分子机制,研究人员对结肠黏膜样本进行了RNA测序分析。结果显示,黄芩苷能够调节大肠杆菌诱导的基因表达变化,包括与Th17细胞分化、巨噬细胞极化以及TLR/IRF/STAT信号通路相关的基因。在黄芩苷处理组中,与金属离子转运、炎症反应、细胞杀伤途径以及趋化因子相关的基因表达下调,而与I型干扰素介导的信号通路和PI3K/AKT信号通路相关的基因表达上调。这些基因表达的变化表明,黄芩苷能够通过调节多种信号通路,抑制炎症反应,促进组织修复和免疫调节
图片

图3 黄芩苷调节大肠杆菌诱导的结肠基因表达

黄芩苷直接调节巨噬细胞极化和 T 细胞分化
通过对结肠黏膜样本进行转录组分析,研究者发现黄芩苷能够显著调节巨噬细胞的极化状态。在大肠杆菌诱导的炎症模型中,黄芩苷通过上调抗炎细胞因子 IL-10 的水平,同时降低促炎细胞因子 IL-1β 的表达,减轻肠道炎症。此外,黄芩苷还能通过调节 T 细胞的激活和分化,影响 Th17/Treg 细胞的平衡。具体而言,黄芩苷能够抑制 Th17 细胞的分化,同时促进 Treg 细胞的增殖,从而抑制炎症反应。这种对 T 细胞亚群的调节作用,是黄芩苷发挥抗炎效果的关键机制之一
图片
图4 黄芩苷抑制LPS诱导的M1巨噬细胞体外极化A
黄芩苷调节肠道菌群,特别是增加乳酸菌属的丰度
肠道菌群在维持肠道健康和调节免疫反应中起着至关重要的作用。通过对结肠内容物进行 16S rRNA 基因测序分析,研究者发现黄芩苷能够显著调节肠道菌群的组成。在大肠杆菌诱导的炎症模型中,黄芩苷处理组的肠道菌群多样性与对照组相似,但与大肠杆菌组存在显著差异。特别是乳酸菌属的丰度在巴戟天多糖处理组中显著增加。乳酸菌属是一类有益的肠道菌群,它们能够产生乳酸等代谢产物,抑制有害菌的生长,增强肠道屏障功能,从而减轻肠道炎症。在大肠杆菌诱导的炎症模型中,黄芩苷处理组的乳酸菌属丰度显著增加,这与肠道炎症的缓解密切相关。这表明黄芩苷能够通过调节肠道菌群来减轻肠道炎症
图片
图5 黄芩苷调节结肠肠道微生物组成
乳酸菌SKLAN202301ZF可减轻肠道形态损伤和炎症
在黄芩苷处理组中,研究人员分离出了一株乳酸菌SKLAN202301ZF,并对其进行了全基因组测序。结果显示,该菌株含有β-葡萄糖苷酸酶基因,能够水解黄芩苷为小分子黄芩素。在小鼠实验中,乳酸菌SKLAN202301ZF补充组的小鼠体重和体重增长显著高于大肠杆菌感染组,结肠长度和腺窝深度显著增加,炎症和上皮损伤评分显著降低。这些结果表明,乳酸菌SKLAN202301ZF能够减轻大肠杆菌诱导的肠道形态损伤和炎症反应
图片
图6 乳酸菌SKLAN202301ZF可减轻肠道形态损伤和炎症

乳酸菌SKLAN202301ZF调节巨噬细胞极化和T细胞分化

乳酸菌SKLAN202301ZF对巨噬细胞极化和T细胞分化的影响也是研究的重点之一。在体外实验中,乳酸菌SKLAN202301ZF能够显著抑制LPS诱导的RAW264.7巨噬细胞的M1极化,降低CD86、IL-1β和TLR4的表达,同时促进CD163的表达。此外,乳酸菌SKLAN202301ZF还能够调节T细胞分化,降低Th17细胞相关基因的表达,增加Treg细胞相关基因的表达。这些结果表明,乳酸菌SKLAN202301ZF通过调节巨噬细胞极化和T细胞分化,发挥抗炎作用

图片
图7 乳酸菌SKLAN202301ZF调节巨噬细胞极化和T细胞分化

乳酸菌SKLAN202301ZF与橙皮苷在体外调控巨噬细胞极化

橙皮苷是一种从黄芩苷代谢而来的黄酮类化合物,具有抗炎、抗氧化等多种生物活性。在体外实验中,研究人员发现橙皮苷能够显著抑制LPS诱导的RAW264.7巨噬细胞的M1极化,降低IL-1β和TLR4的表达,同时促进CD163的表达。此外,橙皮苷还能够调节T细胞分化,降低Th17细胞相关基因的表达,增加Treg细胞相关基因的表达。这些结果表明,橙皮苷与乳酸菌SKLAN202301ZF在调节巨噬细胞极化和T细胞分化方面具有相似的作用机制,可能共同参与了黄芩苷的抗炎作用

图片
图8 乳酸菌SKLAN202301ZF与橙皮苷在体外调控巨噬细胞极化
黄芩苷调节大肠杆菌感染破坏的结肠代谢
肠道微生物群落不仅影响肠道健康,还参与宿主的代谢过程。通过对仔猪结肠内容物的代谢组学分析,研究人员发现黄芩苷能够调节大肠杆菌感染破坏的结肠代谢。在黄芩苷处理组中,与大肠杆菌感染组相比,有110种代谢物显著上调,包括橙皮苷、吲哚类化合物、有机酸和胺类化合物等。这些代谢物的变化可能与黄芩苷调节肠道微生物群落结构、改善肠道微环境有关。此外,黄芩苷还能够调节肠道内的能量代谢、氨基酸代谢和脂质代谢等过程,从而发挥抗炎和免疫调节作用。
图片
图9 黄芩素调节大肠杆菌感染破坏的结肠代谢
小结
综上所述,黄芩苷通过调节巨噬细胞极化、T细胞分化以及肠道微生物群落结构,减轻大肠杆菌诱导的肠道炎症反应乳酸菌SKLAN202301ZF作为黄芩苷代谢的关键菌株,与橙皮苷共同参与了黄芩苷的抗炎作用。这些发现为黄芩苷在肠道炎症治疗中的应用提供了新的理论依据,也为开发基于肠道微生物群落调节的新型抗炎药物提供了新的思路。
参考文献:Zhang S, Zhong R, Zhou M, Li K, Lv H, Wang H, Xu Y, Liu D, Ma Q, Chen L, Zhang H. Mechanisms of Baicalin Alleviates Intestinal Inflammation: Role of M1 Macrophage Polarization and Lactobacillus amylovorus. Adv Sci (Weinh). 2025 Jun;12(21):e2415948. doi: 10.1002/advs.202415948. Epub 2025 Apr 8. PMID: 40200426; PMCID: PMC12140389.
作者|梅斯医学
编辑 | 逅思