急性肺损伤(ALI)是一种常见的临床危重症,其发病机制复杂,主要表现为炎症反应失调和肺泡上皮及内皮细胞损伤,导致肺泡毛细血管通透性增加、肺水肿以及氧合障碍。目前,ALI 的治疗手段有限,主要依赖于机械通气等支持性治疗,药物治疗效果不佳且常伴有严重副作用。因此,寻找有效的治疗 ALI 的药物一直是医学界的热点和难点问题。
近年来,中药的研究和应用逐渐受到关注,其中三七皂苷(PNS)作为一种从三七中提取的生物活性成分,因其在多种疾病模型中展现出的抗炎、免疫调节等作用而备受关注。近期,一项研究探讨 了PNS 对 LPS 诱导的 ALI 小鼠模型的影响及其作用机制,为 ALI 的治疗提供了新的思路和方法。
图片
图1 论文首页
PNS 改善 LPS 诱导的 ALI 小鼠的血氧饱和度和肺功能
在本研究中,研究人员通过建立 LPS 诱导的 ALI 小鼠模型,评估了 PNS 对小鼠血氧饱和度和肺功能的影响。结果显示,与未接受 PNS 治疗的 ALI 小鼠相比,接受 PNS 治疗的小鼠外周毛细血管氧饱和度(SpO₂)、动脉氧分压(PaO₂)以及氧合指数(PaO₂/FiO₂)显著提高,表明 PNS 能够有效改善 ALI 小鼠的缺氧状态。此外,通过全身体积描记法(WBP)检测肺功能,发现 PNS 治疗的小鼠吸气时间(TI)、呼气时间(TE)缩短,呼吸频率(RF)增加,气道阻力降低,肺功能得到显著改善。这些结果表明 PNS 对 ALI 小鼠的呼吸功能具有显著的保护作用,能够有效缓解 LPS 诱导的肺功能障碍。图片
图2 PNS 改善 LPS 诱导的 ALI 小鼠的血氧饱和度和肺功能
PNS 减轻 LPS 诱导的 ALI 小鼠的肺部炎症
ALI 的发生发展与炎症反应密切相关,炎症细胞的浸润和炎症因子的过度释放是导致肺组织损伤的重要因素。本研究通过检测肺组织湿干比、支气管肺泡灌洗液(BALF)中总蛋白含量以及肺组织病理学变化,评估了 PNS 对 ALI 小鼠肺部炎症的影响。结果显示,PNS 治疗能够显著降低肺组织湿干比和 BALF 中总蛋白含量,减轻肺水肿。在病理学方面,PNS 治疗的小鼠肺组织中炎症细胞浸润减少,肺泡结构破坏减轻,肺泡间隔增厚和透明膜形成等病理改变得到改善。此外,通过酶联免疫吸附试验(ELISA)检测发现,PNS 能够显著降低 BALF 和血清中白细胞介素 - 6(IL - 6)、肿瘤坏死因子 - α(TNF - α)和白细胞介素 - 1β(IL - 1β)等炎症因子的水平。这些结果表明 PNS 具有显著的抗炎作用,能够有效减轻 LPS 诱导的 ALI 小鼠的肺部炎症反应。
图片
图3 PNS 减轻 LPS 诱导的 ALI 小鼠的肺部炎症
PNS 的主要成分改善 LPS 诱导的 ALI 小鼠的肺功能并抑制炎症
为了进一步明确 PNS 的作用机制,研究人员对 PNS 的主要成分进行了分析。通过超高效液相色谱 - 四极杆飞行时间质谱联用(UPLC - Q - TOF - MS)和高效液相色谱(HPLC)检测,确定了 PNS 中的主要成分包括人参皂苷 Rg₁、人参皂苷 Re、人参皂苷 Rb₁ 和三七皂苷 R₁。实验结果表明,这些主要成分在改善 ALI 小鼠肺功能和抑制炎症方面发挥了重要作用。与未接受治疗的 ALI 小鼠相比,接受 PNS 主要成分治疗的小鼠肺功能指标显著改善,肺组织湿干比和 BALF 中总蛋白含量降低,肺部炎症细胞浸润和炎症因子水平也显著降低。这些结果表明 PNS 的主要成分具有与 PNS 相似的药理作用,能够有效改善 ALI 小鼠的肺功能并抑制炎症反应。
图片
图4 PNS 的主要成分改善 LPS 诱导的 ALI 小鼠的肺功能并抑制炎症
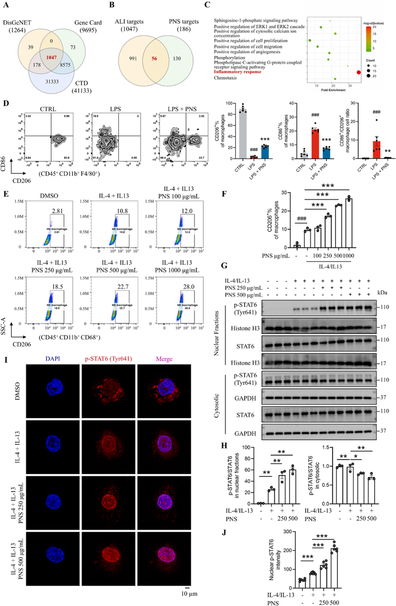
PNS 促进 M2 样巨噬细胞极化并增强 STAT6 磷酸化
巨噬细胞在 ALI 的发生发展中起着关键作用,其极化状态与炎症反应密切相关。M2 样巨噬细胞具有抗炎和组织修复功能,而 M1 样巨噬细胞则主要参与促炎反应。本研究通过流式细胞术检测发现,PNS 能够显著增加 ALI 小鼠支气管肺泡灌洗液中 CD206⁺M2 样巨噬细胞的比例,同时降低 CD86⁺M1 样巨噬细胞的比例,表明 PNS 能够促进巨噬细胞向 M2 样表型极化。此外,通过 Western blot 检测发现,PNS 能够显著增强巨噬细胞中信号转导及转录激活因子 6(STAT6)的磷酸化水平,并促进其核转位,而对 JAK1、STAT3 等蛋白的磷酸化水平无显著影响。这些结果表明 PNS 通过增强 STAT6 磷酸化促进 M2 样巨噬细胞极化,从而发挥抗炎作用。
图片
图5 PNS 促进 M2 样巨噬细胞极化并增强 STAT6 磷酸化
PNS 以 STAT6 依赖的方式改善肺功能障碍和炎症
为了进一步明确 STAT6 在 PNS 作用中的关键作用,研究人员利用 STAT6 基因敲除(KO)小鼠进行了实验。结果显示,在 STAT6 缺失的情况下,PNS 对 ALI 小鼠的保护作用显著减弱,包括肺功能改善、肺部炎症减轻以及巨噬细胞极化等方面。与野生型(Wt)小鼠相比,STAT6 KO 小鼠在接受 PNS 治疗后,肺功能指标无显著改善,肺组织病理学改变无明显减轻,炎症因子水平也未显著降低。这些结果表明 PNS 对 ALI 的保护作用依赖于 STAT6,STAT6 在 PNS 发挥抗炎和改善肺功能障碍方面起着至关重要的作用。
图片
图6 PNS 以 STAT6 依赖的方式改善肺功能障碍和炎症
PNS 诱导的巨噬细胞向 M2 样表型极化是 STAT6 依赖的
研究人员还通过体外实验进一步验证了 PNS 诱导的巨噬细胞极化与 STAT6 的关系。在野生型和 STAT6 缺失的骨髓来源巨噬细胞(BMDMs)中,PNS 能够显著增加野生型 BMDMs 中 CD206⁺M2 样巨噬细胞的比例,而对 STAT6 缺失的 BMDMs 无显著影响。此外,PNS 能够显著增加野生型 BMDMs 中 IL - 10 的分泌,而对 STAT6 缺失的 BMDMs 无显著影响。这些结果进一步证实了 PNS 诱导的巨噬细胞向 M2 样表型极化依赖于 STAT6,STAT6 是 PNS 发挥免疫调节作用的关键靶点。
图片
图7 PNS 诱导的巨噬细胞向 M2 样表型极化是 STAT6 依赖的
小结
综上所述,本研究通过体内外实验系统地探讨了 PNS 对 LPS 诱导的 ALI 的保护作用及其机制。研究结果表明,PNS 能够显著改善 ALI 小鼠的血氧饱和度和肺功能,减轻肺部炎症反应,其作用机制主要通过促进巨噬细胞向 M2 样表型极化,增强 STAT6 磷酸化实现。此外,PNS 的保护作用依赖于 STAT6,STAT6 在 PNS 发挥抗炎和改善肺功能障碍方面起着关键作用。这些发现为 PNS 作为 ALI 治疗药物的开发提供了理论依据,也为进一步研究 PNS 的作用机制和临床应用奠定了基础。未来的研究可以进一步探索 PNS 的其他潜在靶点和作用机制,以期为 ALI 的治疗提供更有效的策略和方法。
参考文献:
Wang X, Zhao H, Lin W, Fan W, Zhuang T, Wang X, Li Q, Wei X, Wang Z, Chen K, Yang L, Ding L. Panax notoginseng saponins ameliorate LPS-induced acute lung injury by promoting STAT6-mediated M2-like macrophage polarization. Phytomedicine. 2025 Apr;139:156513. doi: 10.1016/j.phymed.2025.156513. Epub 2025 Feb 13. PMID: 40010033.
作者|梅斯医学
编辑 | 逅思