肌少症是一种以骨骼肌质量、力量和功能进行性下降为特征的退行性疾病,在老年人群中高发,且常与骨质疏松症共存,二者叠加会显著增加跌倒、骨折及死亡风险,严重影响患者生活质量。目前肌少症的分子机制尚未完全阐明,临床也缺乏有效的药物干预手段,而铁死亡作为一种铁依赖性的程序性细胞死亡方式,由脂质过氧化驱动,已被证实参与肌少症的发生发展,为该病的治疗提供了新的靶点。

中医理论中,肌少症与骨质疏松症均归属于“痿证”范畴,多由肾阳不足、气阳亏虚、瘀血阻滞所致,补阳法是治疗该类疾病的核心治法之一。补阳汤作为经典补阳方,由杜仲、淫羊藿、补骨脂、菟丝子组成,既往研究已证实其可通过Wnt/β-catenin通路促进成骨细胞分化,改善骨质疏松症状,但其在肌少症中的治疗作用及分子机制尚未明确。

近期发表于《Journal of Ethnopharmacology》的一项研究,系统探究了补阳汤对去卵巢(OVX)诱导的肌少症的改善作用,并揭示其通过上调CXCR4抑制GPX4介导的铁死亡发挥作用,为补阳汤在肌少症治疗中的应用提供了坚实的实验依据和分子机制支撑。 
图片
图1

LC-MS/MS检测补阳汤含药血清的主要成分
LC-MS/MS检测补阳汤含药血清的主要成分,为阐释补阳汤的药效物质基础提供了化学依据。研究采用超高效液相色谱-四极杆飞行时间质谱(UHPLC-QTOF-MS)技术,分别在正、负离子模式下对补阳汤水煎液及小鼠含药血清进行成分分析,结果在正离子模式下鉴定出67种化合物,负离子模式下鉴定出68种化合物,含药血清中也检测到多种补阳汤源性成分。其中,补阳汤水煎液中响应值较高的关键化合物包括异麦芽糖、异黄樟素、伞形花内酯、脱氢二丁香酚、5-羟甲基糠醛、大黄素、杜仲醇、甘草素和正十六烷酸等(图2)。既往研究证实,大黄素、甘草素具有显著的抗炎、抗氧化作用,杜仲醇则参与肌肉再生与代谢调节,这些活性成分共同构成了补阳汤发挥肌少症治疗作用的物质基础,也为后续探究其作用机制提供了线索。
图片
图2


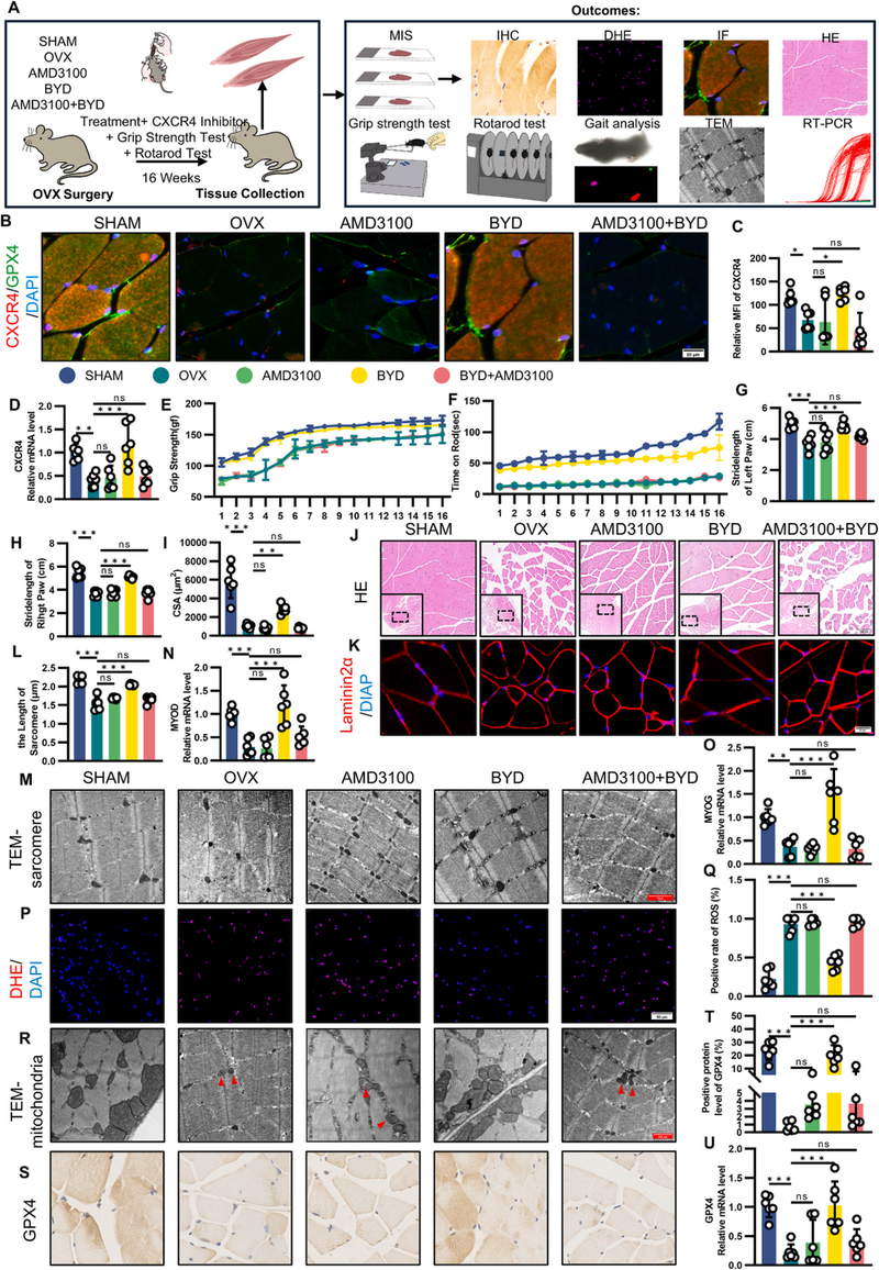
补阳汤以剂量依赖性方式增强去卵巢诱导的肌少症小鼠的肌肉力量和耐力

补阳汤以剂量依赖性方式增强去卵巢诱导的肌少症小鼠的肌肉力量和耐力,且无明显全身毒性。研究选用雌性C57BL/6小鼠构建去卵巢肌少症模型,设置低、中、高三个剂量补阳汤组(0.13、0.26、0.52 g/kg/d),并以阿仑膦酸钠为阳性对照,连续给药16周。体质量及主要器官形态检测证实补阳汤各剂量组无明显异常,提示其用药安全性。握力实验和转棒实验结果显示,与假手术组相比,模型组小鼠握力显著降低、转棒坚持时间明显缩短,而补阳汤可剂量依赖性地改善上述指标,高剂量补阳汤组的肌肉力量和耐力较模型组显著提升,阿仑膦酸钠则无明显改善作用(图3C、D)。步态分析进一步证实,模型组小鼠左右足步长、摆动时间和支撑时间均显著缩短,补阳汤可有效逆转该运动功能损伤,高剂量组能恢复步长并使步态动力学恢复正常(图3F-I)。同时,微CT分析显示去卵巢小鼠存在明显的骨丢失,骨密度、骨体积/小梁体积、小梁厚度显著降低,小梁分离度增加,而补阳汤可同时改善骨代谢异常,提示其对肌骨系统具有协同保护作用(图3J-M)。
图片
图3


补阳汤维持去卵巢诱导的肌少症小鼠的肌肉合成代谢,防止分解代谢失衡
补阳汤维持去卵巢诱导的肌少症小鼠的肌肉合成代谢,防止分解代谢失衡,有效改善肌肉萎缩。肌肉形态与结构的完整性是维持肌肉功能的关键,模型组小鼠腓肠肌的长度和宽度较假手术组显著降低,表现出明显的肌肉萎缩,而补阳汤可剂量依赖性地增加腓肠肌的尺寸,高剂量组改善效果最为显著,阿仑膦酸钠则未表现出该作用。组织学检测显示,模型组小鼠肌纤维横截面积显著减小,透射电镜下肌节宽度降低,肌原纤维完整性受损,补阳汤治疗后可显著增加肌纤维横截面积,恢复肌节宽度,改善肌肉组织的形态学异常(图3N-R)。从分子层面来看,肌源性分化因子MYOD和肌细胞生成素MYOG是调控肌卫星细胞活化、分化的关键转录因子,模型组小鼠肌肉组织中MYOD和MYOG的mRNA表达水平显著下调,补阳汤可剂量依赖性地恢复二者的表达,高剂量组的上调作用尤为明显(图3S、T),表明补阳汤可通过促进肌源性分化相关基因的表达,维持肌肉合成代谢,逆转去卵巢诱导的肌肉分解代谢失衡,从而改善肌肉萎缩。



补阳汤通过GPX4信号轴在去卵巢诱导的肌少症小鼠中发挥抗铁死亡作用

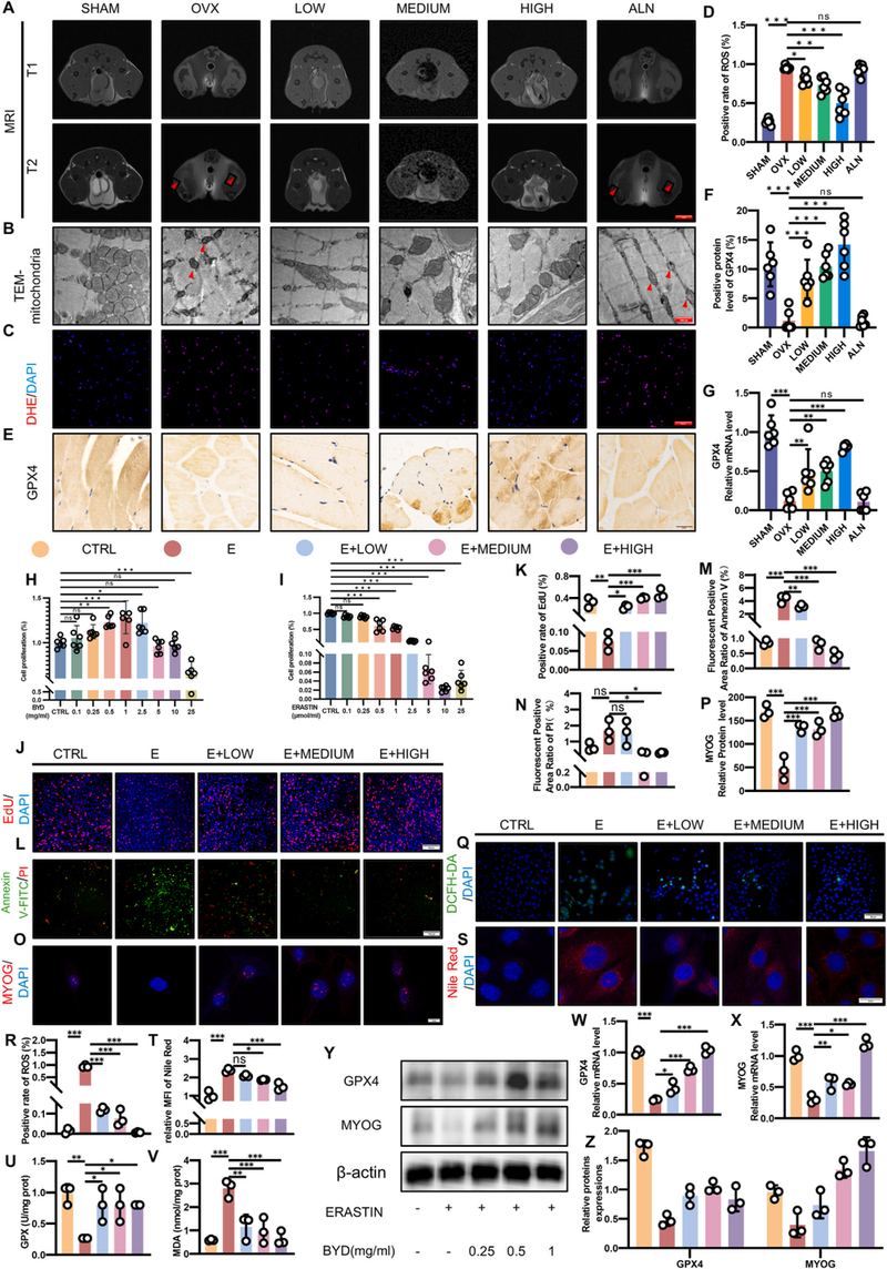
补阳汤通过GPX4信号轴在去卵巢诱导的肌少症小鼠中发挥抗铁死亡作用,有效减轻肌肉组织的氧化应激损伤。铁死亡的核心特征是脂质过氧化物和活性氧(ROS)过度蓄积,导致氧化应激性膜损伤,而谷胱甘肽过氧化物酶4(GPX4)作为关键的抗氧化酶,可通过抑制脂质过氧化发挥抗铁死亡作用。MRI检测显示,模型组小鼠肌肉组织出现明显水肿,表现为T1、T2高信号,补阳汤可显著减轻该炎症性水肿,而阿仑膦酸钠无此效果(图4A)。透射电镜下,模型组小鼠肌肉线粒体出现肿胀、浓缩、外膜破裂等铁死亡特征性形态改变,补阳汤干预后可显著维持线粒体完整性,减少线粒体肿胀(图4B)。DHE染色结果证实,模型组小鼠肌肉组织中ROS水平显著升高,补阳汤可有效降低ROS蓄积,发挥抗氧化作用(图4C、D)。免疫组化和qRT-PCR检测显示,模型组小鼠肌肉组织中GPX4的阳性细胞比例和mRNA表达水平均显著降低,补阳汤可恢复GPX4的表达,增强其抗氧化能力(图4E-G)。以上结果表明,补阳汤可通过上调GPX4的表达,抑制去卵巢诱导的肌肉组织铁死亡,减轻氧化应激损伤,从而发挥肌肉保护作用。
图片
图4


补阳汤在体外逆转了依拉斯汀诱导的肌卫星细胞铁死亡相关表型
补阳汤在体外逆转了依拉斯汀诱导的肌卫星细胞铁死亡相关表型,促进肌卫星细胞的增殖与分化。肌卫星细胞是骨骼肌稳态维持和再生的关键,其功能异常是肌少症发生的重要原因,研究采用依拉斯汀诱导原代肌卫星细胞构建铁死亡模型,探究补阳汤的体外作用。CCK-8实验确定补阳汤的最佳干预浓度为0.25、0.5、1 mg/ml,EdU增殖实验显示,依拉斯汀可显著抑制肌卫星细胞的增殖,补阳汤可剂量依赖性地恢复EdU阳性细胞比例,促进细胞增殖(图4J、K)。Annexin/PI染色结果表明,依拉斯汀可显著增加肌卫星细胞的凋亡/铁死亡比例,补阳汤能浓度依赖性地降低该比例,减少细胞死亡(图4L-N)。免疫荧光染色显示,依拉斯汀处理后肌卫星细胞中MYOG的阳性细胞数显著减少,肌源性分化受到抑制,而补阳汤可剂量依赖性地上调MYOG表达,促进肌源性分化(图4O、P)。氧化应激检测显示,依拉斯汀可导致细胞内ROS和脂质过氧化水平显著升高,补阳汤能有效降低二者蓄积(图4Q-T);ELISA检测证实,依拉斯汀可降低GPX活性、升高丙二醛(MDA)水平,补阳汤可逆转该趋势,增强抗氧化能力、减少脂质过氧化产物生成(图4U、V)。qRT-PCR和Western blot检测进一步证实,补阳汤可剂量依赖性地恢复依拉斯汀下调的GPX4和MYOG的mRNA及蛋白表达(图4W-Z),表明补阳汤在体外可有效逆转肌卫星细胞的铁死亡表型,促进其增殖与分化。



LC-MS/MS成分分析和生物信息学预测证实CXCR4是补阳汤治疗肌少症的关键靶点

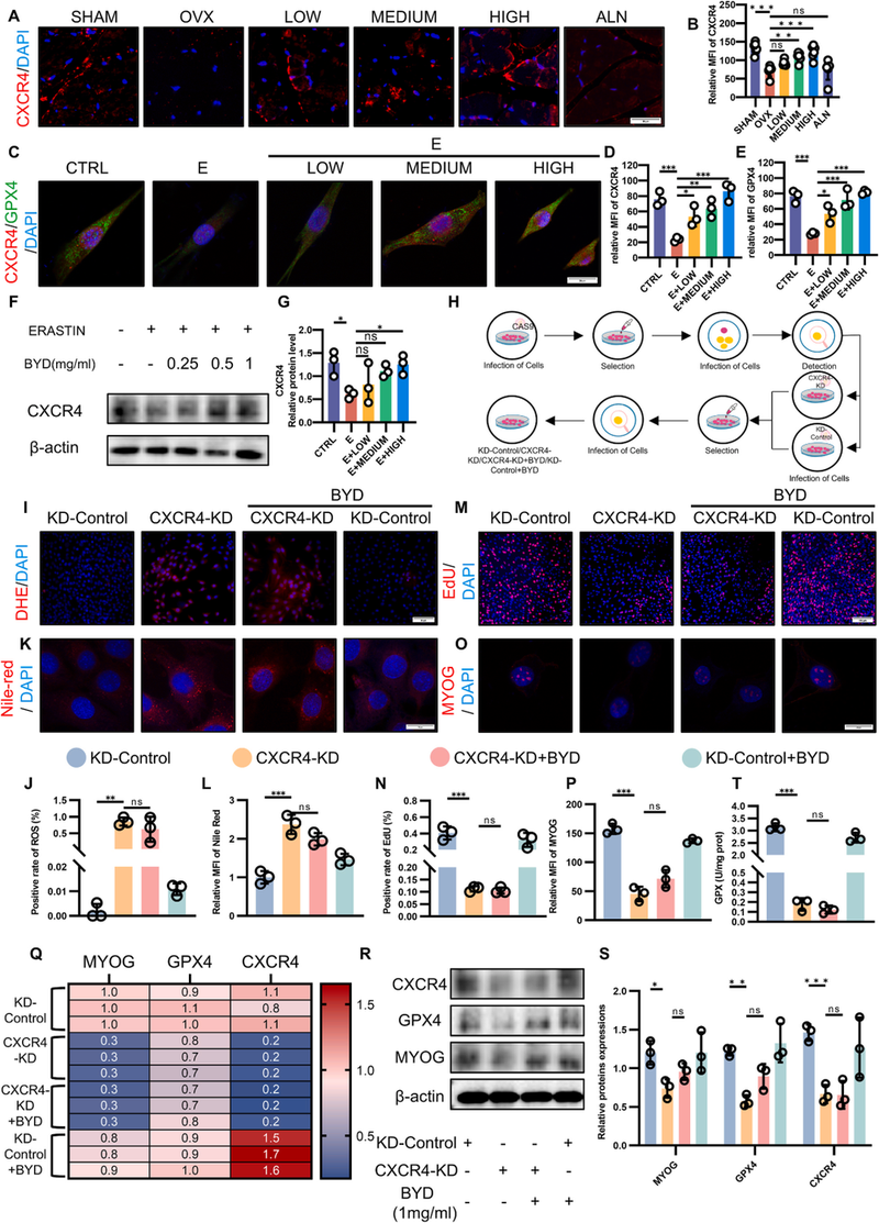
LC-MS/MS成分分析和生物信息学预测证实CXCR4是补阳汤治疗肌少症的关键靶点,为阐释补阳汤的作用机制提供了分子靶点线索。研究首先对GEO数据库中肌少症患者的肌肉组织mRNA测序数据(GSE111016)进行分析,筛选出498个差异表达基因,GO和KEGG富集分析显示这些基因主要参与氧化应激解毒、脂质代谢调控等与铁死亡相关的通路。通过PPI网络构建及核心基因筛选,发现CXCR4是肌少症相关的核心枢纽基因之一。随后结合补阳汤LC-MS/MS鉴定的活性成分,利用GeneCards和STITCH数据库预测补阳汤的潜在作用靶点,共得到1598个靶点,与肌少症差异表达基因取交集后获得41个候选靶点。进一步的PPI网络分析和核心基因排序显示,CXCR4、CCL2、CD274等为补阳汤治疗肌少症的关键基因(图5)。qRT-PCR验证结果显示,去卵巢肌少症模型小鼠肌肉组织中CXCR4的表达显著降低,补阳汤可将其恢复至接近正常水平,而CCL2、CD274等其他基因的表达无明显变化,证实CXCR4是补阳汤治疗肌少症的特异性关键靶点
图片
图5


敲除CXCR4消除了补阳汤对肌卫星细胞的治疗作用
敲除CXCR4消除了补阳汤对肌卫星细胞的治疗作用,证实CXCR4是补阳汤发挥抗铁死亡、促肌源性分化作用的必要靶点。研究通过慢病毒转染构建CXCR4敲低(CXCR4-KD)的肌卫星细胞模型,探究CXCR4在补阳汤作用中的介导作用。免疫荧光染色显示,依拉斯汀可显著降低肌卫星细胞中CXCR4和GPX4的表达,补阳汤可剂量依赖性地上调二者表达,而CXCR4敲低后,补阳汤无法上调CXCR4和GPX4的表达(图6C-E)。氧化应激检测显示,CXCR4敲低的肌卫星细胞内ROS和脂质过氧化水平显著升高,补阳汤治疗无法降低其蓄积(图6I-L);EdU增殖实验表明,CXCR4敲低可显著抑制肌卫星细胞增殖,补阳汤无法恢复其增殖能力(图6M、N)。MYOG免疫荧光染色、qRT-PCR和Western blot检测均证实,CXCR4敲低后,补阳汤无法促进肌卫星细胞的MYOG表达,肌源性分化作用消失(图6O-S)。同时,CXCR4敲低可显著降低GPX4的mRNA和蛋白表达及GPX活性,补阳汤无法逆转该变化(图6Q-T)。以上结果表明,CXCR4敲低后,补阳汤的抗铁死亡、促增殖、促分化作用均完全消失,证实CXCR4是补阳汤发挥肌卫星细胞保护作用的核心介导靶点。
图片
图6


AMD3100抑制CXCR4消除了补阳汤对肌少症小鼠的保护作用
AMD3100抑制CXCR4消除了补阳汤对肌少症小鼠的保护作用,在体内水平证实CXCR4-GPX4轴是补阳汤改善肌少症的核心通路。研究采用CXCR4特异性抑制剂AMD3100处理去卵巢肌少症小鼠,设置模型组、补阳汤组、AMD3100组、AMD3100+补阳汤组,探究体内阻断CXCR4对补阳汤药效的影响。免疫荧光双标结果显示,补阳汤可显著恢复模型小鼠肌肉组织中CXCR4和GPX4的表达,而AMD3100可阻断补阳汤的该作用,二者联合组的CXCR4和GPX4表达与模型组无显著差异(图7B、C)。行为学实验显示,补阳汤可显著提升模型小鼠的握力和转棒耐力,改善步态异常,而AMD3100处理后,补阳汤的肌肉功能改善作用完全消失,联合组的运动功能与模型组无明显差异(图7E-H)。组织形态学检测表明,补阳汤可增加模型小鼠腓肠肌尺寸、肌纤维横截面积,恢复肌节长度,而AMD3100可消除该作用,联合组仍表现出明显的肌肉萎缩(图7I-M)。分子层面,补阳汤可恢复模型小鼠肌肉组织中MYOD、MYOG、GPX4的mRNA表达,降低ROS水平,改善线粒体铁死亡形态,而AMD3100处理后,补阳汤无法上调上述基因表达,也无法减轻氧化应激和线粒体损伤(图7N-U)。体内实验进一步证实,阻断CXCR4后,补阳汤的肌肉保护、抗铁死亡、促肌源性分化作用均完全丧失,明确了补阳汤通过CXCR4介导GPX4上调,进而抑制铁死亡、改善肌少症的核心分子机制(图8)
图片
图7

图片
图8

小结

综上,该研究通过体内外实验结合生物信息学分析,首次证实补阳汤可有效改善去卵巢诱导的肌少症,其作用机制是通过上调CXCR4,进而促进GPX4表达,抑制肌卫星细胞的铁死亡,减轻氧化应激损伤,同时促进肌卫星细胞的增殖与分化,维持肌肉合成代谢,最终改善肌肉萎缩、提升肌肉功能。该研究不仅为补阳汤在肌少症治疗中的临床应用提供了实验依据,还将中医补阳法与现代铁死亡理论相结合,揭示了CXCR4-GPX4轴是补阳汤发挥肌骨保护作用的新通路,为中医药治疗肌少症提供了新的分子靶点和研究思路。同时,补阳汤作为经典复方,其多成分、多靶点的作用特点,为肌少症这一复杂疾病的治疗提供了新的药物选择,也为后续开发基于补阳汤的肌少症治疗新药奠定了基础。



参考文献:
Xie Z, Xu P, Xie J, Ma T, Wang W, Yang Y, Sheng C, Wang J, Wu M, Zhou X, Liu J, Zhou X, Tong P, Xia H. Bu-Yang decoction attenuates OVX-induced sarcopenia by upregulating CXCR4 to suppress GPX4-mediated ferroptosis. J Ethnopharmacol. 2025 Aug 29;352:120166. doi: 10.1016/j.jep.2025.120166. Epub 2025 Jun 20. PMID: 40544977.


作者|梅斯医学
编辑 | 逅思
授权转载、投稿等请联络梅斯医学管理员
老中医(微信号:wxid_rszr95aw79ie22)