呼吸道合胞病毒(RSV)是导致全球儿童病毒性肺炎的主要病原体之一,尤其在低收入和中等收入国家,RSV 感染是婴幼儿住院和死亡的重要原因之一。尽管 RSV 对儿童健康构成严重威胁,但目前临床上缺乏针对该病毒的特效治疗药物。现有的治疗手段大多为对症支持治疗,如免疫球蛋白、液体复苏、氧疗等,这些方法虽能在一定程度上缓解症状,但无法从根本上清除病毒。而抗病毒药物利巴韦林虽被用于 RSV 感染的治疗,但其临床效果受限于明显的毒性。单克隆抗体帕利珠单抗主要用于高危婴儿的预防,但因价格昂贵难以广泛应用。
在这一背景下,传统中医药凭借其独特的优势,为 RSV 的治疗提供了新的思路。中医认为,多种中药具有抗病毒、抗氧化、抗炎等多重功效,可通过多成分、多靶点的协同作用发挥疗效。例如,黄芩苷(BA)和白藜芦醇(Res)这两种天然产物,均已被证实对 RSV 具有显著的治疗潜力。黄芩苷可干扰 RSV 与宿主细胞的结合,抑制病毒 RNA 复制,并下调病毒基质蛋白 M 和非结构蛋白 NS1/NS2 的表达;白藜芦醇则具有抗氧化和抗炎特性,能够促进 M1 型巨噬细胞向 M2 型转化,缓解炎症并促进组织修复,同时减轻病毒诱导的氧化应激。基于此,研究人员探索将黄芩苷和白藜芦醇共组装成自组装纳米药物(BRN),以期通过自组装技术增强两者的协同作用,为 RSV 的治疗提供一种全新的策略。
图片
图1 论文首页
黄芩苷 - 白藜芦醇自组装纳米药物的制备与表征
利用透射电子显微镜(TEM)观察 BRN 的形态,结果显示 BRN 呈现出规则的球形结构,这种球形形态有利于药物在体内的分散和传输。动态光散射(DLS)仪测定的 BRN 水溶液的粒径分布显示,BRN 具有良好的分散性和稳定性,较小的粒径有助于其在肺部的沉积和药物的有效释放。分子动力学模拟结果显示BRN 是一种具有亲水外壳和疏水内核的球形结构,这种结构特点使其在水相中具有良好的稳定性和分散性。热力学分析显示BRN 的自组装过程是一个自发的放热反应,且该反应既受熵驱动也受焓驱动,表明BRN 的形成并非简单的物理混合,而是一个由非共价键相互作用驱动的自组装过程
图片
图2 黄芩苷 - 白藜芦醇自组装纳米药物的制备与表征
黄芩苷 - 白藜芦醇自组装纳米药物的体外抗病毒活性
研究人员通过实时定量 PCR(RT-qPCR)技术检测了 RSV 及其相关蛋白(G、F、M、NS1)的 mRNA 表达水平,以评估 BRN 的抗病毒活性。实验结果BRN 在抑制 RSV 复制方面具有显著的优势,能够以更低的药物浓度实现更好的抗病毒效果,且在保证抗病毒活性的同时,具有更高的安全性。为了进一步探究 BRN 的抗病毒机制,研究人员模拟了 RSV 进入宿主细胞的过程,并在不同阶段添加 BRN 以观察其对病毒复制的影响。实验结果表明,BRN 在病毒吸附和释放阶段与黄芩苷表现出相似的抑制效果,但在病毒入侵和复制阶段,BRN 对 RSV mRNA 的抑制效果更为显著。这提示 BRN 可能通过增强药物进入细胞的能力,进而更有效地干扰病毒的复制过程。此外,BRN 对 RSV 相关蛋白的表达也具有显著的抑制作用,尤其是对 M 和 NS1 蛋白的抑制效果更为突出,这进一步证实了 BRN 在细胞内发挥抗病毒作用的能力
图片图3 黄芩苷 - 白藜芦醇自组装纳米药物的体外抗病毒活性
黄芩苷 - 白藜芦醇自组装纳米药物的体外抗氧化与抗炎活性
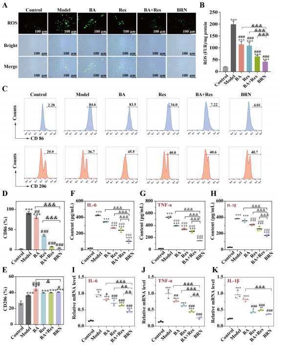
RSV 感染会导致细胞内活性氧(ROS)水平显著升高,从而引发氧化应激,对细胞造成损伤。研究人员利用荧光显微镜和荧光光谱法检测了各处理组细胞内的 ROS 水平。结果显示,与模型组相比,BRN 处理组的细胞内 ROS 水平显著降低,且降低效果优于单独使用白藜芦醇和黄芩苷物理混合组。这表明 BRN 能够更有效地减轻氧化应激对细胞造成的损伤,从而在一定程度上缓解 RSV 感染引起的炎症反应
炎症反应在 RSV 感染过程中起着关键作用,过度的炎症反应会导致肺组织损伤。研究人员利用脂多糖(LPS)诱导 RAW264.7 细胞分化为 M1 型巨噬细胞,以模拟炎症环境,并检测了各处理组对巨噬细胞表型的影响。流式细胞仪检测结果显示,BRN 能够显著降低 M1 型巨噬细胞的标志物 CD86 的表达,同时提高 M2 型巨噬细胞的标志物 CD206 的表达。这表明 BRN 不仅能够抑制 M1 型巨噬细胞的过度激活,还可能促进巨噬细胞向具有抗炎功能的 M2 型转化,从而在调节炎症反应中发挥重要作用。此外,研究人员还通过酶联免疫吸附试验(ELISA)和 RT-qPCR 方法检测了细胞上清液中和细胞内促炎因子(IL-6、TNF-α、IL-1β)的表达水平。结果表明,BRN 能够显著降低促炎因子的表达,且降低效果优于单独使用黄芩苷和白藜芦醇的物理混合组。这进一步证实了 BRN 在抑制炎症反应方面的优越性,为 BRN 作为抗炎药物的应用提供了有力的证据
图片图4 黄芩苷 - 白藜芦醇自组装纳米药物的体外抗氧化与抗炎活性
黄芩苷 - 白藜芦醇自组装纳米药物的体内分布与药代动力学
为了评估 BRN 在体内的分布情况,研究人员利用带有 Cy7.5 荧光标记的 BRN 对小鼠进行雾化吸入给药,并通过活体成像系统观察其在小鼠体内的分布和滞留情况。实验结果显示,与黄芩苷和白藜芦醇的物理混合物相比,BRN 在小鼠肺部的荧光强度在给药后 1、3 和 6 小时均保持较高水平,且随着时间的推移变化不大,表明 BRN 在肺部具有更好的积累和更长的滞留时间这一特性对于肺部疾病的治疗至关重要,因为药物在肺部的有效积累能够确保其在病变部位达到足够的浓度以发挥治疗作用,而较长的滞留时间则减少了给药频率,提高了治疗的便利性和患者的依从性。此外,研究人员还比较了 BRN 通过雾化吸入和尾静脉注射两种给药方式在小鼠体内的分布差异。结果显示,尾静脉注射给药后,药物主要分布在肝脏,而在肺部的滞留量较少。这表明雾化吸入作为一种直接将药物送入肺部的给药方式,能够有效避免药物在全身循环过程中的损失,提高药物在肺部的有效浓度和滞留时间,从而增强治疗效果
研究人员进一步对 BRN 进行了药代动力学研究,以了解其在体内的吸收、分布、代谢和排泄过程。通过测定小鼠肺组织、支气管肺泡灌洗液(BALF)和血清中的病毒载量,研究人员发现 BRN 能够显著降低 RSV 感染小鼠的病毒载量,且其降低效果与利巴韦林相当,但优于单独使用黄芩苷和白藜芦醇的物理混合物。这表明 BRN 在体内具有良好的抗病毒活性,能够有效地抑制病毒的复制和传播。此外,研究人员还观察到 BRN 处理的小鼠在治疗后体重下降速度减缓,肺组织病理损伤减轻,肺功能指标逐渐恢复正常,这些结果进一步证实了 BRN 在体内对 RSV 感染的治疗效果。
图片图5 黄芩苷 - 白藜芦醇自组装纳米药物的体内分布与药代动力学
黄芩苷 - 白藜芦醇自组装纳米药物的体内治疗效果
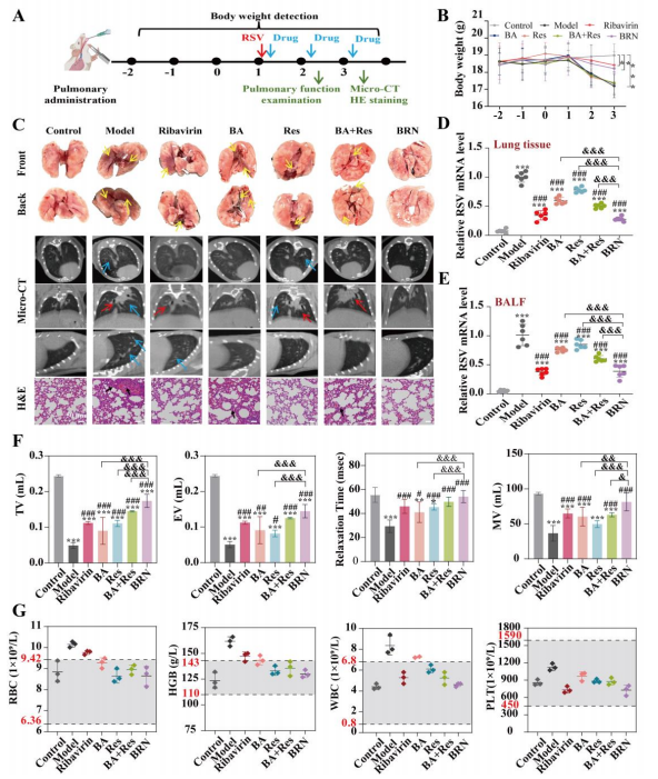
为了评估 BRN 对 RSV 感染小鼠的治疗效果,研究人员建立了 RSV 诱导的小鼠肺炎模型,并采用雾化为了评估 BRN 对 RSV 感染小鼠的治疗效果。结果显示,RSV 感染导致模型组小鼠体重显著下降,而 BRN 处理组小鼠的体重下降速度明显减缓。通过对小鼠肺组织进行苏木精 - 伊红(H&E)染色观察,研究人员发现模型组小鼠的肺组织出现明显的肺泡毛细血管充血、水肿和炎症细胞浸润等病理改变,而 BRN 处理组小鼠的肺组织损伤则显著减轻,肺泡结构相对完整,炎症细胞浸润减少,证实了 BRN 对 RSV 感染引起的肺组织损伤具有良好的保护作用
病毒载量是评估病毒感染程度和治疗效果的直接指标。研究人员通过 RT-qPCR 方法检测了小鼠肺组织、支气管肺泡灌洗液和血清中的病毒载量,结果显示 BRN 能够显著降低 RSV 感染小鼠的病毒载量,且其降低效果与利巴韦林相当,但优于单独使用黄芩苷和白藜芦醇的物理混合物。这表明 BRN 在体内具有良好的抗病毒活性,能够有效地抑制病毒的复制和传播。此外,研究人员还利用全身体积描记术(WBP)对小鼠的肺功能进行了评估,结果显示 BRN 处理组小鼠的潮气量、呼气量、舒张时间和每分钟通气量等肺功能指标在治疗后逐渐恢复正常,这表明 BRN 不仅能够直接抑制病毒复制,还能够通过调节免疫反应减轻肺部损伤,从而改善小鼠的肺功能
图片图6 黄芩苷 - 白藜芦醇自组装纳米药物的体内治疗效果
黄芩苷 - 白藜芦醇自组装纳米药物的免疫调节作用
RSV 感染会导致机体产生大量的活性氧(ROS),进而引发氧化应激,对细胞造成损伤。研究人员利用荧光探针 DCFH-DA 检测了小鼠肺组织中的 ROS 水平,结果显示 RSV 感染导致模型组小鼠肺组织中 ROS 水平显著升高,而 BRN 处理能够显著降低 ROS 水平,使其恢复至正常水平。这表明 BRN 能够有效调节 RSV 感染引起的氧化应激,减轻 ROS 对细胞的损伤。
巨噬细胞在 RSV 感染引起的炎症反应中起着关键作用,其表型的极化对于炎症的进展和消退具有重要影响。研究人员通过流式细胞仪检测了小鼠肺组织中巨噬细胞的表型变化,结果显示 BRN 能够显著降低 M1 型巨噬细胞的比例,同时提高 M2 型巨噬细胞的比例,从而降低 M1/M2 巨噬细胞的比值。这表明 BRN 能够调节巨噬细胞的表型极化,促进巨噬细胞从促炎的 M1 型向抗炎的 M2 型转化,进而减轻炎症反应。
炎症因子在调节炎症反应过程中发挥着重要作用,其表达水平的变化能够反映机体的炎症状态。研究人员通过 RT-qPCR 方法检测了小鼠肺组织中促炎因子(IL-6、TNF-α、IL-1β)和抗炎因子(TGF-β、IL-10)的 mRNA 表达水平,结果显示 BRN 能够显著降低促炎因子的表达,同时提高抗炎因子的表达。这表明 BRN 能够通过调节炎症因子的表达平衡,进一步减轻 RSV 感染引起的炎症反应,促进机体的免疫稳态恢复。
图片
图7 黄芩苷 - 白藜芦醇自组装纳米药物的免疫调节作用
黄芩苷 - 白藜芦醇自组装纳米药物的体内安全性评价
为了评估 BRN 在体内的安全性,研究人员对小鼠的心、肝、脾、肺、肾等主要脏器进行了苏木精 - 伊红(H&E)染色观察。结果显示,RSV 感染导致模型组小鼠的肺和肾脏出现轻度病变,而 BRN 处理组小鼠的各脏器未见明显损伤,与对照组小鼠相似。这表明 BRN 在治疗 RSV 感染的过程中,对小鼠的主要脏器未造成明显的毒性损伤。研究人员还检测了小鼠血清中的常规生化指标,包括丙氨酸氨基转移酶(ALT)、天门冬氨酸氨基转移酶(AST)、尿素和肌酐(Crea)等,这些指标能够反映肝脏和肾脏的代谢功能状态。结果显示,各给药组小鼠的血清生化指标与模型组相比均无显著差异,这进一步证实了 BRN 在治疗过程中对小鼠的肝脏和肾脏功能未产生明显的不良影响,表明 BRN 在体内具有良好的安全性。
图片
图8 黄芩苷 - 白藜芦醇自组装纳米药物的体内安全性评价
小结
综上所述,黄芩苷 - 白藜芦醇自组装纳米药物(BRN)作为一种新型的抗病毒纳米制剂,在治疗呼吸道合胞病毒(RSV)引起的肺炎方面展现出了显著的潜力。这些研究成果不仅为 RSV 的治疗提供了一种全新的策略,也为传统中医药的现代化应用和自组装纳米药物的研发提供了新的思路和方法。
参考文献:Chenqi Chang, Yu Zheng, Chang Lu, Ying Ma, Liang Wu, Yunyu Zhang, Lili Lin, Liang Guo, XiuZhen Chen, Linwei Chen, Jianming Cheng, Rui Chen,Synergistic treatment of respiratory syncytial virus induced pneumonia by multifunctional Baicalin-Resveratrol self-assembled nanomedicine,Chemical Engineering Journal,Volume 519,2025,165054,ISSN 1385-8947, https://doi.org/10.1016/j.cej.2025.165054.
作者|梅斯医学
编辑 | 逅思