脑卒中发病率随人口老龄化逐年攀升,已是全球第二大死亡原因,其中缺血性卒中占比约80%,具有高发病率、高致残率、高死亡率的特点。临床中缺血性卒中的核心治疗为血管再通实现血流灌注,但再灌注过程会诱发继发性脑损伤,加重脑组织损害并影响神经功能恢复,因此抑制脑缺血再灌注损伤成为改善缺血性卒中预后的关键。
中医理论认为,气虚血瘀是脑梗死的基本病机,贯穿疾病发生发展全程,益气活血为其核心治则,补阳还五汤作为益气活血的经典方剂,被证实对缺血性卒中急性期、恢复期、后遗症期均有良好治疗效果,其可通过促进血管新生、改善脑组织能量代谢、减轻炎症反应等途径发挥脑保护作用,但具体作用靶点与深层机制尚未完全阐明。
近年来,系统生物学与中医药整体观、多靶点作用特点相契合,蛋白质组学技术为解析中药复方作用机制提供了新手段,湖南中医药大学团队围绕补阳还五汤展开相关研究,通过蛋白质组学结合体内外实验,首次揭示其可通过抑制补体和凝血级联通路激活改善气虚血瘀型脑缺血再灌注损伤,相关研究成果发表于《Phytomedicine》,为该方剂的临床应用与机制研究提供了新的科学依据。
图片
图1

补阳还五汤可改善气虚血瘀型脑缺血再灌注大鼠的神经功能评分、气虚血瘀证评分及脑组织病理损伤
研究团队基于中医“劳则气耗”理论,采用21天力竭游泳联合大脑中动脉闭塞(MCAO)法构建气虚血瘀型脑缺血再灌注大鼠模型,该模型兼具气虚血瘀证候与脑缺血再灌注病理损伤,更贴合临床实际。将大鼠分为假手术组、单纯脑缺血再灌注组、力竭游泳+脑缺血再灌注组、补阳还五汤低剂量组、补阳还五汤高剂量组及丁基苯酞阳性药组,通过Longa评分、气虚血瘀证评分、TTC染色、HE染色、尼氏染色等方法评价药效。结果显示,与力竭游泳+脑缺血再灌注组相比,补阳还五汤低、高剂量组大鼠神经功能缺损评分显著降低,气虚血瘀证评分明显改善,脑梗死率和脑水肿率大幅下降,海马CA1区细胞损伤率显著降低,尼氏小体数量明显增多,且高剂量补阳还五汤的改善效果优于低剂量,证实补阳还五汤可剂量依赖性地改善气虚血瘀型脑缺血再灌注大鼠的神经功能缺损,缓解气虚血瘀证候,减轻脑组织形态学损伤。
图片
图2

补阳还五汤抗脑缺血再灌注损伤的差异蛋白及其调控通路的蛋白质组学研究

补阳还五汤抗脑缺血再灌注损伤的差异蛋白及其调控通路的蛋白质组学研究。为探究补阳还五汤的作用靶点与调控通路,研究团队选取假手术组、力竭游泳+脑缺血再灌注组、补阳还五汤高剂量组进行血清和脑组织的蛋白质组学分析。血清蛋白质组学共鉴定并定量19624个肽段和2288个蛋白,与假手术组相比,力竭游泳+脑缺血再灌注组有495个蛋白上调、239个蛋白下调;与力竭游泳+脑缺血再灌注组相比,补阳还五汤高剂量组有598个蛋白上调、503个蛋白下调,共筛选出522个差异蛋白。脑组织蛋白质组学鉴定并定量33728个肽段和5398个蛋白,假手术组与模型组间有40个差异蛋白,模型组与补阳还五汤高剂量组间有21个差异蛋白,筛选出Api-1、Plg、Tgoln2三个核心差异蛋白。GO功能富集分析显示,差异蛋白主要参与解剖结构发育、有机物代谢、生物过程调控等生物学过程,定位于细胞内解剖结构、细胞质等细胞组分,发挥蛋白结合、离子结合等分子功能。KEGG通路富集分析发现,补体和凝血级联通路在血清和脑组织中均显著富集,模型组该通路蛋白显著上调,补阳还五汤干预后该通路蛋白显著下调,提示补体和凝血级联通路可能是补阳还五汤抗脑缺血再灌注损伤的关键调控通路。
图片
图3


在力竭游泳联合脑缺血再灌注模型中,补阳还五汤可减少补体C3在小胶质细胞、星形胶质细胞和内皮细胞中的蓄积

在力竭游泳联合脑缺血再灌注模型中,补阳还五汤可减少补体C3在小胶质细胞、星形胶质细胞和内皮细胞中的蓄积。补体C3是补体级联反应的核心分子,所有补体激活途径均汇聚于C3,其激活后产生的片段参与炎症反应、细胞损伤等过程。研究通过免疫荧光技术检测大鼠脑组织中补体C3及其受体C3aR的表达与细胞定位,结果显示,力竭游泳+脑缺血再灌注组大鼠脑组织中C3和C3aR表达显著升高,且C3在小胶质细胞(IBA1标记)、星形胶质细胞(GFAP标记)和血管内皮细胞(CD31标记)中均有明显蓄积;补阳还五汤高剂量干预后,脑组织中C3和C3aR的荧光强度显著降低,且可显著减少C3在上述三种细胞中的异常蓄积,提示补阳还五汤可抑制脑缺血再灌注后补体C3的激活与异常蓄积,且这种调控作用体现在脑内关键胶质细胞和血管内皮细胞中。
图片
图4


在力竭游泳联合脑缺血再灌注模型中,补阳还五汤可减少补体C5a在小胶质细胞、星形胶质细胞和内皮细胞中的蓄积

在力竭游泳联合脑缺血再灌注模型中,补阳还五汤可减少补体C5a在小胶质细胞、星形胶质细胞和内皮细胞中的蓄积。补体C3激活后可进一步触发下游补体C5的激活,C5水解产生的C5a是强效的炎症趋化因子,可招募炎症细胞浸润、激活胶质细胞,加重脑缺血再灌注损伤。研究采用免疫荧光共定位技术检测发现,力竭游泳+脑缺血再灌注模型大鼠脑组织中C5a在小胶质细胞、星形胶质细胞和血管内皮细胞中均出现显著蓄积,而补阳还五汤高剂量干预可显著降低C5a在上述三种细胞中的蓄积水平。这一结果表明,补阳还五汤可通过抑制补体级联的上下游关键分子,阻断补体系统的过度激活,减少补体活化产物在脑内关键细胞的蓄积,从而减轻补体介导的脑损伤。
图片
图5

补阳还五汤通过抑制补体和凝血级联通路的激活减轻脑缺血再灌注损伤

补阳还五汤通过抑制补体和凝血级联通路的激活减轻脑缺血再灌注损伤。基于蛋白质组学筛选结果,研究团队进一步验证补阳还五汤对补体、凝血及激肽系统的调控作用。通过Western blot和ELISA检测发现,模型组大鼠脑组织和血清中补体经典途径关键分子C1q、核心分子C3a、下游效应分子C5a及其受体C3aR、C5aR表达均显著升高,补阳还五汤可显著降低上述分子在脑组织和血清中的表达水平。凝血级联方面,模型组大鼠脑组织中内源性凝血途径关键因子F12、F11a及纤维蛋白原FBG表达显著上调,激肽系统相关分子KLK2、BK、KNG1也呈高表达,补阳还五汤可显著下调这些分子的表达,抑制内源性凝血途径和激肽系统的激活。补体、凝血与激肽系统存在密切的相互作用,补体激活产物可触发凝血和激肽系统的活化,形成级联放大效应,加重脑缺血再灌注后的炎症与血管损伤,而补阳还五汤可同时抑制这三个相互关联系统的过度激活,阻断其级联反应,发挥协同脑保护作用。
图片
图6


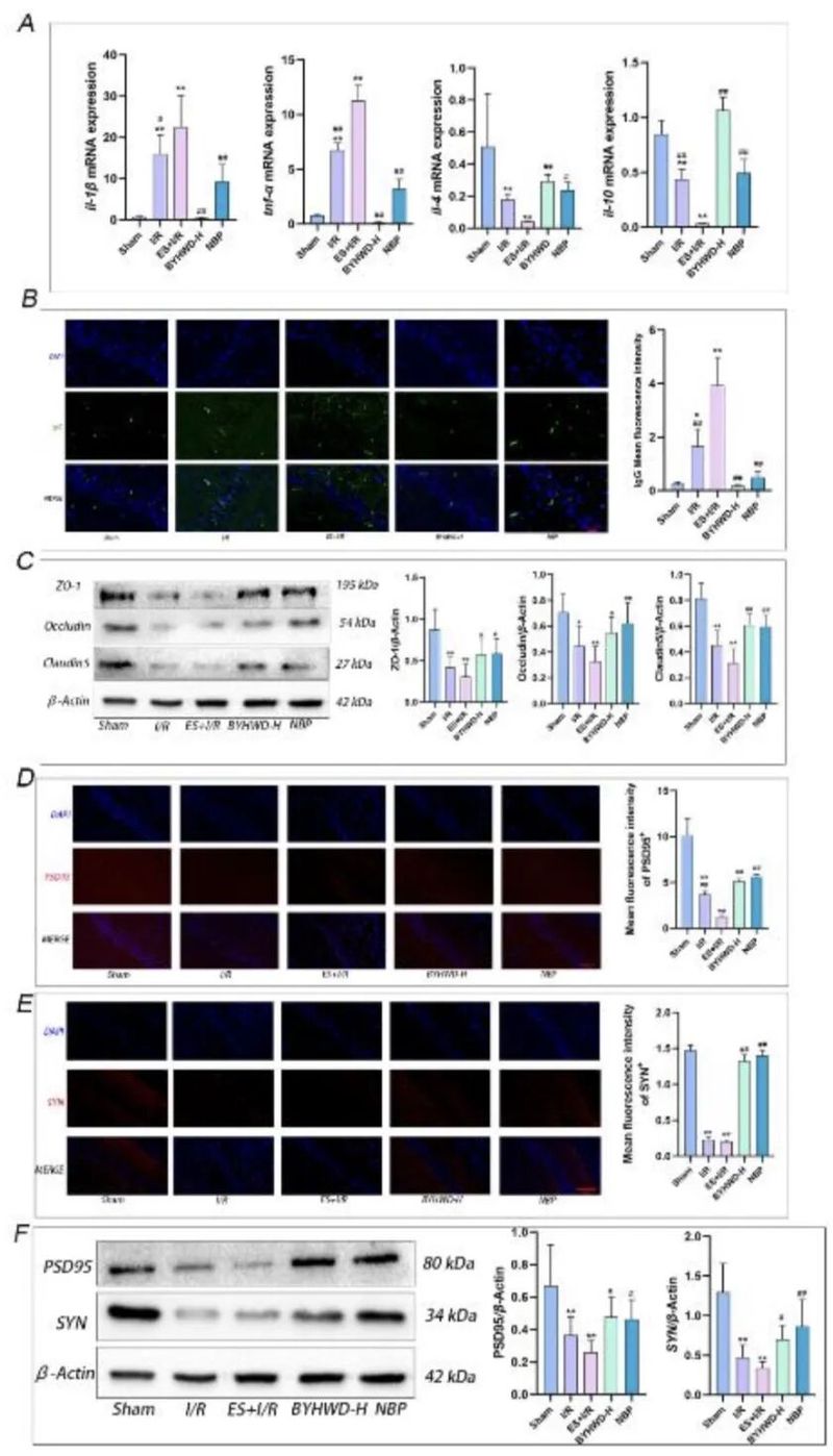
补阳还五汤可调控脑缺血再灌注后脑组织中炎症因子的表达,抑制血脑屏障损伤并抑制异常突触修剪

补阳还五汤可调控脑缺血再灌注后脑组织中炎症因子的表达,抑制血脑屏障损伤并抑制异常突触修剪。补体和凝血级联的过度激活会诱发炎症反应的放大,研究通过荧光定量PCR检测发现,模型组大鼠脑组织中促炎因子TNF-α、IL-1β mRNA表达显著升高,抗炎因子IL-4、IL-10 mRNA表达显著降低,补阳还五汤干预可显著下调促炎因子表达,上调抗炎因子表达,平衡脑内炎症反应。补体活化产物可损伤血管内皮细胞,破坏血脑屏障完整性,免疫荧光检测显示模型组大鼠脑组织中IgG渗漏显著增加,血脑屏障紧密连接相关蛋白ZO-1、Occludin、Claudin-5表达显著降低,补阳还五汤可减少IgG渗漏,上调紧密连接蛋白表达,修复血脑屏障损伤。此外,补体活化产物还会介导神经元异常突触修剪,导致突触结构损伤,研究发现模型组大鼠脑组织中突触相关蛋白PSD95、SYN表达显著降低,补阳还五汤可显著上调这两种蛋白的表达,抑制异常突触修剪,保护突触结构与功能。以上结果表明,补阳还五汤通过抑制补体和凝血级联通路激活,从炎症调控、血脑屏障保护、突触结构维护三个层面发挥脑保护作用,多靶点改善脑缺血再灌注损伤。
图片
图7


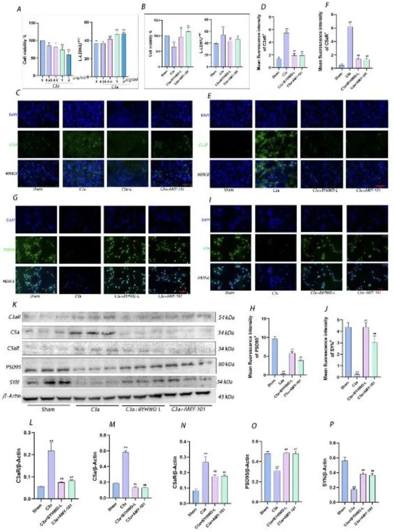
在神经元氧糖剥夺/复氧模型中,补阳还五汤可显著降低补体C3a的表达并抑制异常突触修剪

在神经元氧糖剥夺/复氧模型中,补阳还五汤可显著降低补体C3a的表达并抑制异常突触修剪。为进一步验证补阳还五汤的作用机制,研究团队采用小鼠海马神经元HT22细胞构建氧糖剥夺/复氧(OGD/R)模型,模拟体外脑缺血再灌注损伤。首先筛选出补阳还五汤含药血清的非细胞毒性浓度为5%和10%,确定OGD/R模型最佳造模条件为氧糖剥夺4h+复氧复糖24h。将细胞分为假手术组、OGD/R组、补阳还五汤低剂量含药血清组、补阳还五汤高剂量含药血清组及C3a抑制剂AMY101阳性药组,结果显示,补阳还五汤含药血清可显著提高OGD/R后神经元的细胞活力,降低乳酸脱氢酶(LDH)释放,减轻神经元损伤。免疫荧光和Western blot检测发现,OGD/R组细胞中C3aR、C5aR表达显著升高,突触蛋白PSD95、SYN表达显著降低,补阳还五汤含药血清可显著下调C3aR、C5aR的表达,上调PSD95、SYN的表达,与C3a抑制剂作用趋势一致,证实补阳还五汤在体外可抑制神经元补体系统的激活,减少补体介导的异常突触修剪,保护神经元结构完整。
图片
图8


补阳还五汤可改善补体C3a诱导的神经元损伤并抑制异常突触修剪

补阳还五汤可改善补体C3a诱导的神经元损伤并抑制异常突触修剪。补体C3a是补体级联激活的关键效应分子,为明确补阳还五汤是否直接靶向C3a发挥神经保护作用,研究团队采用外源性C3a蛋白处理HT22细胞,构建C3a诱导的神经元损伤模型。结果显示,1μg/mL C3a可显著降低神经元活力,增加LDH释放,诱导神经元损伤;补阳还五汤含药血清干预可显著逆转C3a诱导的细胞活力下降,减少LDH释放,减轻神经元损伤。进一步检测发现,C3a处理后细胞中C3aR、C5aR、C5a表达显著升高,突触蛋白PSD95、SYN表达显著降低,补阳还五汤含药血清可显著下调C3a及其下游C5a、C3aR、C5aR的表达,上调PSD95、SYN的表达,证实补阳还五汤可直接抑制C3a介导的补体系统异常激活,阻断补体级联的下游信号传导,从而减轻C3a诱导的神经元损伤,抑制异常突触修剪,这是其发挥神经保护作用的重要直接机制。
图片
图9


小结

本研究基于中医病证结合思路,构建更贴合临床的气虚血瘀型脑缺血再灌注大鼠模型,首次将蛋白质组学与体内外实验结合,系统阐明补阳还五汤可通过抑制补体和凝血级联通路激活,调控脑内炎症平衡、修复血脑屏障损伤、抑制异常突触修剪,从而发挥抗脑缺血再灌注损伤的作用,为该经典方剂的临床应用提供了新的分子机制依据。同时,研究也发现Api-1、Plg、Tgoln2等差异蛋白可能参与补阳还五汤的脑保护作用,其具体调控机制仍需进一步深入研究。补阳还五汤作为益气活血的经典方剂,其多靶点、多途径的作用特点与脑缺血再灌注损伤的复杂病理机制高度契合,本研究为中医药防治缺血性卒中的机制研究提供了新的思路与方法,也为后续开发靶向补体和凝血级联的中药制剂奠定了科学基础,彰显了中医药在复杂疾病防治中的独特优势与潜力。



参考文献:
Li Y, Hu Z, Xie L, Chen L, Xiong T, Ma L, Zhang Y, Bai Y, Li W, Ding H, Liu X, Deng C, Huang X. Buyang huanwu decoction protects against cerebral ischemia-reperfusion injury by inhibiting complement and coagulation cascades: A proteomics and experimental study. Phytomedicine. 2025 Nov;147:157205. doi: 10.1016/j.phymed.2025.157205. Epub 2025 Aug 26. PMID: 40884940.


来源|中医科新前沿
作者|梅斯医学
编辑 | 逅思
授权转载、投稿等请联络梅斯医学管理员
老中医(微信号:wxid_rszr95aw79ie22