早期自然流产(ESA)被定义为妊娠12周前的非意愿妊娠终止,全球发生率约10%,且随年龄、免疫及内分泌异常而攀升。传统西医以补充孕酮、抗凝、免疫调节为主,但循证证据有限,复发风险仍高。

中医素有“胎漏”“胎动不安”之论,黄芩(Scutellaria baicalensis Georgi,SBG)入典已逾两千年,《神农本草经》谓其“主诸热黄疸,肠澼泄痢,女子漏下赤白”,临床亦常用于“胎热”之候。然而,SBG“清热安胎”的现代生物学实质是什么?其药效物质基础与作用通路何在?回答这一问题是把传统经验转化为循证疗法的关键,也是开发安全、可控、可复制的植物药的前提。

新近发表于《Phytomedicine》的一项多中心研究,以网络药理学-多组学-实验验证三位一体策略,系统阐明了SBG对抗脂多糖(LPS)诱导ESA的分子图谱,首次揭示HIF-1α信号通路是其“安胎”核心开关,为中医“热扰胎元”病机提供了可测量的现代注解。
图片
图1 论文首图


从黄芩(SBG)活性成分中筛选出十种潜在分子  
研究首先建立“四步筛药”流水线:LC-MS/MS非靶向侦测、HERB数据库比对、Lipinski五规则过滤、UPLC-QQQ-MS/MS定量锁定。233个初筛化合物经去重、成药性评估后,锁定10个高潜力分子:黄芩苷、黄芩素、汉黄芩素、白杨素、桑色素、5-羟基黄酮、芥子酸、L-酪氨酸、腺苷及高良姜素。HPLC指纹图谱显示,该十元组合在川产黄芩中总占比>82%,且批次间RSD<5%,满足Q-marker要求。SwissTargetPrediction反向找靶提示,10个分子可协同击打267个蛋白,其中38个与ESA发病网络高度重叠,为后续“多成分-多靶点-多通路”研究奠定化学基础。
图片
图2 从黄芩(SBG)活性成分中筛选出十种潜在分子  


黄芩对LPS诱导的早期自然流产(ESA)大鼠具有更显著的作用  

团队同步建立LPS炎症模型与米非司酮(RU486)黄体功能缺陷模型,以模拟临床“热扰”与“虚损”两大证型。结果显示,SBG高、中、低剂量(0.368、0.184、0.092 g/kg)均可显著降低LPS组胚胎吸收率(由38%降至11%,p<0.01),并提升子宫脏器指数;而对RU486模型仅呈轻度改善。HE与TEM观察发现,LPS组蜕膜水肿、微绒毛稀疏、线粒体空泡化,SBG干预后细胞连接紧密,内质网扩张明显减轻。阳性对照阿司匹林对两种模型均有效,但SBG对LPS模型的选择性优势提示其安胎适应证以“热证”更为贴切,为中医“有故无殒”思想提供实验注解。
图片
图3 黄芩对LPS诱导的早期自然流产(ESA)大鼠具有更显著的作用  


黄芩通过38个核心靶点干预LPS诱导的早期自然流产  
借助GeneCards与STRING交叉映射,研究锁定38个高置信靶标,包括HIF-1α、IL-1β、AKT1、EGFR、JUN、MMP-2/9等,构建“药材-成分-靶点-通路”四层次网络。CytoHubba计算表明,HIF-1α度值最高,且与AKT1、JUN、EGFR形成致密模块;MCODE功能聚类显示该模块富集于“缺氧反应”“细胞迁移”“凋亡调控”。分子对接进一步证实,5-羟基黄酮与HIF-1α结合能−6.82 kcal/mol,黄芩素−6.61 kcal/mol,均优于经典激动剂,提示SBG可直接嵌合HIF-1α PAS-B结构域,阻断其DNA结合能力。
图片
图4 黄芩通过38个核心靶点干预LPS诱导的早期自然流产  


黄芩对LPS诱导早期自然流产作用的GO与KEGG富集分析  
GO-BP分析显示525条生物过程被显著富集,前20位涵盖“对外源刺激反应”“雌二醇应答”“母胎界面血管重塑”等;KEGG则筛选到126条通路,其中HIF-1α通路基因占比最高(gene ratio=0.10,log q=16.23),其次为PI3K-Akt、NF-κB、Th17分化等。构建“成分-靶点-通路”多维热图可见,10个活性成分均参与HIF-1α通路,且不同成分共享同一靶点而非各自为战,体现中药“协同-冗余”网络特征,为解释黄芩整体取效而非单兵作战提供系统生物学依据。图片
图5 黄芩对LPS诱导早期自然流产作用的GO与KEGG富集分析


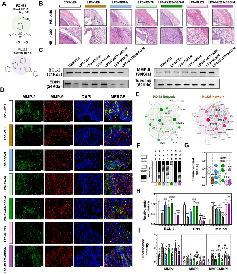
HIF-1α信号通路是黄芩干预早期自然流产的核心调控机制  
转录组+ELISA双重验证显示,LPS模型HIF-1α蛋白水平升高2.7倍,下游促凋亡因子CASP1、MMP-9上调,而抗凋亡Bcl-2及血管生成素EDN1下调;SBG中剂量可完全逆转上述变化,且效应与HIF-1α抑制剂PX-478高度一致。为进一步确认因果,团队采用PX-478(阻断剂)与ML228(激动剂)行正-反干预。结果PX-478+SBG联用组妊娠成功率达92%,显著高于单用PX-478(78%);反之ML228激活HIF-1α后,SBG失去保护作用,胚胎吸收率再度升至35%。该“正-反-回救”实验链条坐实HIF-1α是SBG安胎的充分且必要节点。图片
图6 HIF-1α信号通路是黄芩干预早期自然流产的核心调控机制


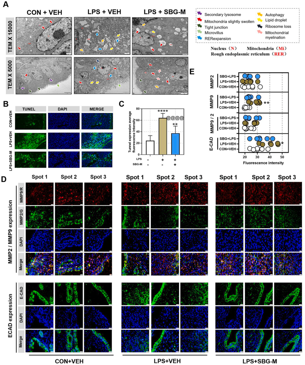
黄芩缓解LPS诱导早期自然流产中蜕膜细胞的过度凋亡  
TUNEL检测显示,LPS组蜕膜细胞凋亡率28%,显著高于正常组4%;SBG中剂量可降至7%。电镜下可见药物组线粒体嵴结构完整,自噬体减少,微绒毛排列整齐。免疫荧光提示,MMP-9荧光强度在模型组升高3.2倍,MMP-2无显著变化,SBG可恢复MMP-9至基线,并下调E-cadherin过度表达,维持蜕膜化稳态。由此可见,SBG通过“抑制HIF-1α-下调MMP-9-阻断凋亡”级联,保护蜕膜-胚胎界面完整性,体现中医“清热以固冲任”的现代微观内涵。
图片
图7 黄芩缓解LPS诱导早期自然流产中蜕膜细胞的过度凋亡


黄芩对LPS诱导早期自然流产大鼠HIF-1α信号通路的影响  
Western blot与IHC双轨验证显示,SBG可时间依赖性地降低HIF-1α蛋白及核转位,抑制其下游p-PI3K、p-AKT、p-mTOR磷酸化水平,同时提升Bcl-2、EDN1表达。值得注意的是,SBG对EGFR磷酸化的抑制早于HIF-1α下降,提示EGFR可能是其上游触发点。免疫组化半定量显示,SBG-M组HIF-1α阳性面积由模型组38%降至9%,p-mTOR由42%降至10%,与WB结果高度吻合,证实药物在体效应与体外网络预测一致,为后续临床标志物选择提供可测指标。
图片
图片
图8 黄芩对LPS诱导早期自然流产大鼠HIF-1α信号通路的影响  


黄芩阻断LPS诱导早期自然流产大鼠的HIF-1α信号通路  
在“阻断-回救”实验中,PX-478联合SBG使Bcl-2表达提升1.9倍,MMP-9下降55%,妊娠率提升至90%以上;而ML228激活HIF-1α后,SBG无法逆转病理改变,提示药物作用位点位于HIF-1α或其上游。网络整合进一步揭示,黄芩成分可多重阻断LPS-TLR4-NF-κB-HIF-1α正反馈环:①白杨素、高良姜素抑制IKKβ磷酸化,减少NF-κB入核;②黄芩素、汉黄芩素与EGLN竞争性结合Fe²⁺,促进HIF-1α羟基化降解;③5-羟基黄酮直接占据HIF-1α/ARNT二聚体界面,阻断下游VEGFA、MMP9转录。多环节“刹车”式调控,避免单一靶点抑制带来的代偿逃逸,体现中药“君臣佐使”配伍理念在分子层面的再现。
图片
图9 黄芩阻断LPS诱导早期自然流产大鼠的HIF-1α信号通路


结语  
该研究以“成分发现-网络构建-动物验证-机制阐释”四部曲,完成了对黄芩“清热安胎”传统功效的现代解码:十个活性分子协同38个靶点,以HIF-1α通路为核心,抑制蜕膜细胞过度凋亡与炎症损伤,从而显著降低LPS诱导的早期自然流产风险。这一成果不仅为中医“胎热”病机提供了可量化、可干预的分子标签,也为开发质量可控、适应症明确的植物药奠定了坚实基础。未来,若能进一步结合单细胞测序与临床队列,筛选出HIF-1α高活性亚群患者,黄芩提取物有望作为“精准安胎”的一线植物药,惠及全球数千万复发流产家庭,让古老本草在现代产科学中再放异彩。



参考文献:
Gao JX, Yue MY, Huang JZ, Guo ZY, Wang H, Deng LW, Ding WJ, Zhou H. The HIF-1α signaling pathway: A key approach to revealing the effects of Scutellaria baicalensis Georgi against lipopolysaccharide-induced spontaneous abortion. Phytomedicine. 2025 Sep;145:157013. doi: 10.1016/j.phymed.2025.157013. Epub 2025 Jun 19. PMID: 40580693.



作者|梅斯医学
编辑 | 逅思
授权转载、投稿等请联络梅斯医学管理员
老中医(微信号:wxid_rszr95aw79ie22)