卵巢早衰(premature ovarian insufficiency,POI)是指40岁之前卵泡耗竭、闭经或稀发月经,并伴随雌激素低下与促性腺激素升高,是不孕不育的重要原因之一。全球患病率约3.5%,且呈逐年上升态势,化疗、自身免疫、遗传与环境因素均参与发病。现行激素替代治疗仅能缓解低雌激素症状,却无法恢复卵泡储备与生育能力,长期使用还可能增加血栓风险。因此,寻找安全、有效、可逆转卵巢功能的新策略成为临床亟需。
中医药以“肾主生殖”“血瘀致衰”为核心病机,补肾活血法在调经助孕方面历史悠久。补肾活血方(Bushen Huoxue Recipe,BHR)源自《景岳全书》之“补肾丸”,由熟地黄、黄芪、当归、白芍、川芎、山药、菟丝子、山茱萸、茯苓、牡丹皮十味组成,长期用于月经稀发、闭经及卵巢储备下降之不孕症,临床证实可提升获卵数与活产率,但其分子机制尚未系统阐明。
最新发表于《民族药理学杂志》的研究整合网络药理学、转录组学、动物与细胞实验,首次证实BHR通过激活PI3K/Akt信号通路,同步抑制颗粒细胞铁死亡与凋亡,从而显著改善环磷酰胺诱导的POI小鼠卵巢功能,为BHR的现代化与国际化提供了高质量证据。  
图片
图1 论文首图

补肾活血方(BHR)成分分析  
研究者采用UHPLC-MS/MS技术对BHR水提醇沉制剂进行成分鉴定,共检出944种化学成分,主要为黄酮、酚酸、萜类、芳香族、生物碱、木脂素及苯丙素类。其中,槲皮素、熊果酸、表儿茶素、没食子酸、染料木素等被证实具有抗氧化、抗凋亡、调节雌激素受体及改善卵巢微环境等多重生物活性,推测为BHR发挥药效的潜在关键物质基础。配方中熟地黄、山茱萸滋补肾精,黄芪、当归益气活血,菟丝子温阳益精,川芎、牡丹皮活血祛瘀,茯苓、山药健脾渗湿,白芍养血柔肝,多味协同,共奏补肾填精、活血祛瘀之效,与现代“改善卵巢血流、抑制氧化应激、调节免疫”之理念高度契合。  
图片
图2 补肾活血方(BHR)成分分析  

BHR改善POI小鼠的卵巢指数、动情周期、卵泡发育和激素水平  
研究以120 mg/kg环磷酰胺单次腹腔注射建立POI小鼠模型,分为空白组、模型组、BHR低/高剂量组及脱氢表雄酮(DHEA)阳性对照组,连续灌胃28天。结果显示,模型小鼠体重增长缓慢、卵巢萎缩、卵巢指数显著下降;BHR高剂量可逆转卵巢重量及指数,效果优于DHEA。动情周期监测提示模型鼠动情周期紊乱,以持续动情间期为主;BHR高剂量可使动情周期恢复至规律的4~5天周期。HE染色卵巢切片显示,模型组原始卵泡、初级卵泡、次级卵泡及窦状卵泡数量显著减少,闭锁卵泡增多;BHR高剂量明显增加各级卵泡储备并减少闭锁卵泡。血清激素检测表明,模型组FSH显著升高、E2及AMH显著下降;BHR高剂量可有效降低FSH、提高E2与AMH水平,提示卵泡募集及内分泌功能得到同步改善。  
图片
图片图3 BHR改善POI小鼠的卵巢指数、动情周期、卵泡发育和激素水平  

BHR缓解POI小鼠卵巢细胞凋亡  
TUNEL荧光染色显示,模型组颗粒细胞凋亡指数显著升高,BHR高剂量使其下降约60%。免疫荧光与Western blot证实,促凋亡蛋白Bax、Cleaved-caspase3表达显著上调,抑凋亡蛋白Bcl2下调;BHR高剂量可逆转上述变化,同时增殖标记PCNA表达回升。实时定量PCR亦得到一致结果。以上体内实验证实,BHR可显著抑制POI小鼠卵巢内颗粒细胞凋亡,促进其增殖,从而减少卵泡闭锁、维护卵巢储备。  
图片
图片
图4 BHR缓解POI小鼠卵巢细胞凋亡    

BHR在体外促进颗粒细胞增殖并抑制其凋亡  
研究采用人源KGN颗粒细胞系,以4-羟基环磷酰胺(4-HC)25 μmol/L诱导损伤,设立空白组、模型组、BHR低/高剂量组。CCK-8显示BHR在0.5–1 mg/ml范围内呈浓度依赖性提高细胞活力;流式Annexin V/PI双染提示4-HC诱导早期+晚期凋亡率升高至42%,BHR高剂量降至18%。免疫荧光、Western blot及qPCR结果均表明,BHR可显著降低Bax、Cleaved-caspase3,升高Bcl2与PCNA,与体内实验相互印证,进一步确认BHR对颗粒细胞的直接抗凋亡与促增殖作用。  
图片
图片
图5 BHR在体外促进颗粒细胞增殖并抑制其凋亡

网络药理学预测BHR在POI中的信号通路  
研究整合TCMSP、HIT、TCMID等数据库,获得BHR潜在靶点253个;GeneCards、OMIM、DigSee提取POI疾病靶点1871个,二者交集144个核心靶点被确定为BHR治疗POI的直接靶标。Cytoscape构建“药物-成分-靶点-疾病”网络与PPI网络,发现AKT1、ESR1、CASP3、BCL2、BAX、HMOX1、SLC7A11、PIK3CG等40个高连接度Hub基因。GO与KEGG富集分析显示,这些靶点显著富集于“程序性细胞死亡正调控”“对类固醇激素反应”“PI3K/Akt信号通路”“卵巢类固醇生成”等条目,提示PI3K/Akt通路可能是BHR改善POI的核心机制。  
图片
图片
图6 网络药理学预测BHR在POI中的信号通路  

转录组分析揭示BHR改善卵巢功能所涉及的信号通路  
对卵巢组织进行RNA-seq,模型组vs空白组获得差异表达基因1083个,BHR高剂量组vs模型组1278个;韦恩分析发现BHR可逆转296个POI差异基因,其中168个下调基因被上调,128个上调基因被下调,提示BHR具有双向调控能力。GO分析显示逆转基因主要参与“生殖过程”“细胞生长”“细胞死亡正调控”;KEGG分析则显著富集于“PI3K-Akt信号通路”“铁死亡”“PPAR信号通路”等。转录组结果与网络药理学预测高度吻合,共同指向“PI3K/Akt-铁死亡/凋亡”轴。  
图片
图片
图7 转录组分析揭示BHR改善卵巢功能所涉及的信号通路

BHR影响POI小鼠卵巢中与铁死亡相关基因的表达  
铁死亡是新近发现的一种铁依赖性脂质过氧化驱动的程序性死亡,在POI中起关键作用。实验发现,模型组GPX4、SLC7A11显著下调,Hmox1上调;BHR高剂量可恢复GPX4、SLC7A11表达,抑制Hmox1。免疫荧光显示GPX4主要定位于颗粒细胞胞浆,BHR干预后荧光强度明显增强。qPCR同样验证了蛋白水平结果。提示BHR通过抑制Hmox1介导的铁超载,上调SLC7A11-胱氨酸转运-GSH合成-GPX4轴,阻断脂质ROS累积,从而抑制卵巢颗粒细胞铁死亡。  
图片
图8 BHR影响POI小鼠卵巢中与铁死亡相关基因的表达

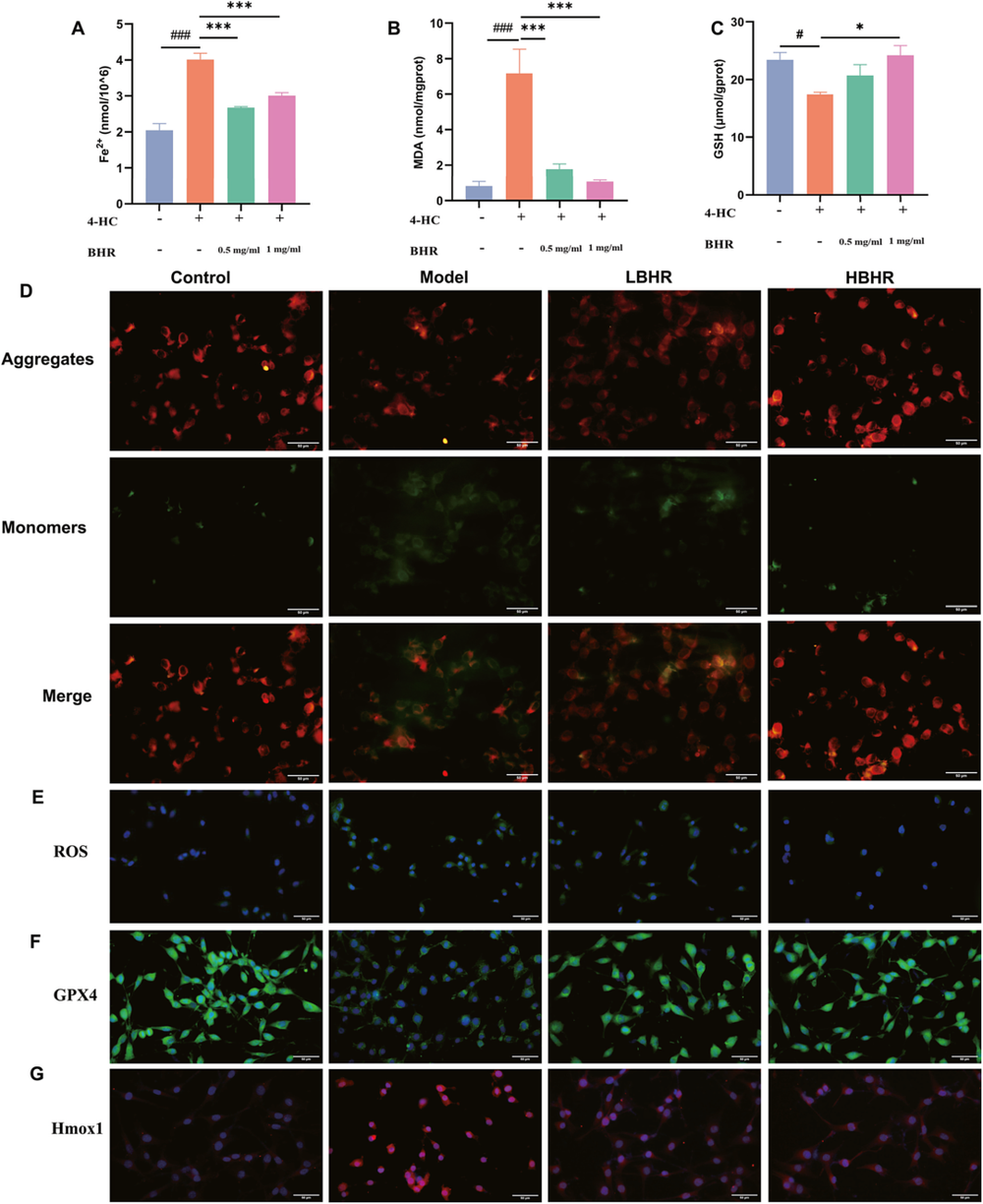
BHR在体外抑制颗粒细胞铁死亡  
4-HC刺激使KGN细胞内Fe2+、脂质过氧化物MDA显著升高,GSH水平及线粒体膜电位显著下降;BHR高剂量可逆转上述氧化应激失衡。JC-1检测显示,4-HC诱导线粒体膜电位下降率高达65%,BHR高剂量将其降至30%以下。细胞ROS探针证实BHR显著降低4-HC诱导的ROS堆积。Western blot与qPCR亦证实BHR可恢复GPX4、SLC7A11,抑制Hmox1。免疫荧光直观呈现GPX4表达上调、Hmox1下调。综上,BHR在细胞层面直接抑制铁死亡级联反应。  
图片
图9 BHR在体外抑制颗粒细胞铁死亡

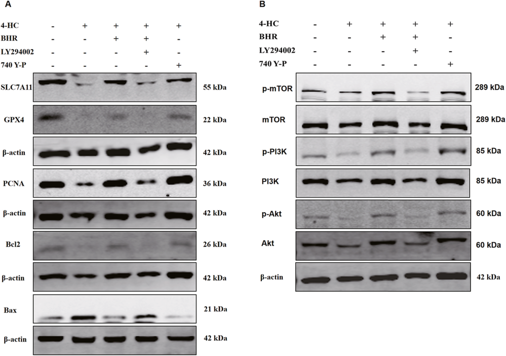
BHR在体内外激活PI3K/Akt信号通路  
Western blot结果显示,模型组卵巢组织及KGN细胞中PI3K、p-PI3K、Akt、p-Akt、mTOR、p-mTOR表达显著下调;BHR高剂量可显著提高上述蛋白磷酸化水平,提示PI3K/Akt/mTOR轴被重新激活。qPCR亦显示PI3K、Akt、mTOR mRNA表达回升。PI3K/Akt通路是细胞存活、增殖及抑制铁死亡/凋亡的经典通路,其激活与BHR的药效高度同步。  
图片
图10 BHR在体内外激活PI3K/Akt信号通路

BHR通过激活PI3K/Akt通路抑制颗粒细胞铁死亡与凋亡  
为进一步验证PI3K/Akt轴的核心地位,研究在KGN细胞中应用PI3K抑制剂LY294002与激动剂740 Y-P。结果表明,LY294002可阻断BHR对PI3K/Akt/mTOR的激活,并完全抵消BHR对GPX4、SLC7A11、Bcl2、PCNA的上调以及对Hmox1、Bax的下调,提示BHR的抗氧化、抗铁死亡、抗凋亡作用依赖于PI3K/Akt信号。相反,PI3K激动剂740 Y-P可模拟BHR的保护效应。 
图片
图片
 图11 BHR通过激活PI3K/Akt通路抑制颗粒细胞铁死亡与凋亡
综合体内外结果,研究绘制了BHR作用机制图:BHR活性成分入血后,激活PI3K/Akt/mTOR级联反应;一方面通过Nrf2核转位增强SLC7A11-GPX4抗氧化轴,抑制铁死亡;另一方面通过抑制Bax/ Caspase3、增强Bcl2,阻断凋亡通路,最终减少卵泡闭锁,提高卵巢储备,改善内分泌与生育能力。
图片
图12 机制图

小结
这项研究以严谨的多组学整合策略,首次揭示了BHR“多成分-多靶点-多通路”的科学内涵,明确了“PI3K/Akt-铁死亡/凋亡”轴是其改善卵巢早衰的核心机制。不仅为临床医生应用BHR提供了现代证据,也为后续开展大样本随机对照试验奠定了机制基础。未来可进一步分离鉴定BHR关键活性成分,开展药物代谢与毒理学研究,并结合类器官与微流控技术,探索个体化精准用药方案,让这一传统名方在新时代焕发出更大的临床价值。


参考文献:
Huang Y, Zhu M, Zhang Z, Liu Z, Li F, Hu R, Geng Y, Song Y, Ma W, Dong H, Xu L, Zhang M, Song K. Integrating network pharmacology and transcriptomics reveals that Bushen Huoxue recipe ameliorates ferroptosis and apoptosis in granulosa cells by regulating PI3K/Akt signaling pathway in premature ovarian insufficiency mice. J Ethnopharmacol. 2025 Jul 24;351:120057. doi: 10.1016/j.jep.2025.120057. Epub 2025 Jun 3. PMID: 40473147.

作者|梅斯医学
编辑 | 逅思
授权转载、投稿等请联络梅斯医学管理员
老中医(微信号:wxid_rszr95aw79ie22)