据世界卫生组织国际癌症研究机构发布的数据显示,截至2023年,结直肠癌(CRC)已成为仅次于乳腺癌和肺癌的第三大癌症,其致病因素包括遗传、不良的饮食习惯以及炎症性肠病(IBD)。有研究显示IBD患者发生CRC的概率将比一般人群高60%,因此开发抑制结肠炎相关结肠癌(CAC)的药物显得尤为重要。

 

乌梅丸(WMP),作为一种经典的中药方剂,在临床上用以治疗IBD已有千年历史。2002年国家药监局就以批准WMP用于治疗胃肠道疾病,此外,其在CAC的治疗方面也有一定的疗效。然而,关于WMP在治疗CAC中的具体作用机制,仍需要进一步的研究。

近日,一篇名为“Mechanic evaluation of Wu-Mei-Pill on colitis-associated colorectal cancer: An integrated transcriptomics, metabolomics, and experimental validation study”的文章通过多组学的手段对WMP治疗CAC的作用机制进行了初步的探讨。
图片

图1 论文首页

WMP抑制CAC的发生发展

本研究通过氧化偶氮甲烷-葡聚糖硫酸钠法诱导CAC小鼠模型并进行相关处理,结果显示WMP治疗后,CAC小鼠存活率增加、肿瘤数量减少,结肠组织的病理变化也被显著改善(图2)。

 

图片

图2 WMP抑制CAC的发生发展

转录组学鉴定WMP治疗后CAC小鼠中的差异基因

收集对照组、模型组和WMP治疗组的组织以鉴定差异表达基因,发现WMP给药后,模型组中共有1149个基因上调,1719个基因下调(图3C),对上调和下调的基因进行KEGG分析发现其主要涉及脂肪酸降解、PPAR信号通路、Wnt信号通路以及细胞因子相关信号通路(图3C-E)。

 

图片

图3 转录组学筛选差异基因

非靶向代谢组学揭示WMP治疗后CAC小鼠代谢物的变化

通过无监督的PCA和有监督的PLS-DA来区分所有代谢样本的类别。PCA评分图(图4A)显示对照组、模型组以及WMP治疗组的代谢状态均具有较大差异。PLS-DA法筛选获得差异代谢产物,其中对照组与模型组、模型组与WMP治疗组中的共同代谢产物为54种(图4F)。对差异代谢产物进行KEGG通路分析发现脂肪酸降解是模型组和对照组以及WMP组和模型组之间的共同代谢途径(图4H-I)。

 

图片

图4 非靶向代谢组学揭示代谢物的变化

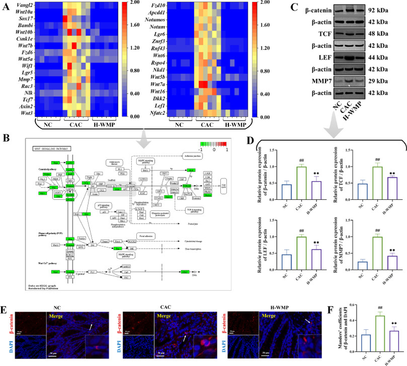
WMP激活CAC小鼠的PPAR信号通路,抑制Wnt信号通路和CCL3/CCR1轴

采用western blot对转录组学的结果进行检测发现相较于正常组,模型组小鼠结肠组织中PPARγ、PPARα、CPT1A和ACADM蛋白表达明显降低,而WMP组中这些蛋白表达上调(图5C-D),这提示WMP处理激活PPAR信号通路介导的脂肪酸氧化
图片

图5 WMP干预诱导了PPAR介导的CAC小鼠的脂肪酸降解和氧化

同样,与正常组相比,模型组小鼠结肠组织中β-catenin、TCF、LEF和MMP7的表达显著增加,而WMP的处理则很好的逆转了这一现象(图6C-D)。
图片

图6 WMP干预抑制了CAC小鼠中Wnt信号通路的激活

进一步分析WMP干预对EMT相关基因的影响,发现WMP处理后,E-cadherin上调,Vimentin下调(图7B-C),这提示WMP可能通过抑制Wnt信号通路抑制EMT

图片

图7 WMP干预后,CAC小鼠结肠EMT降低

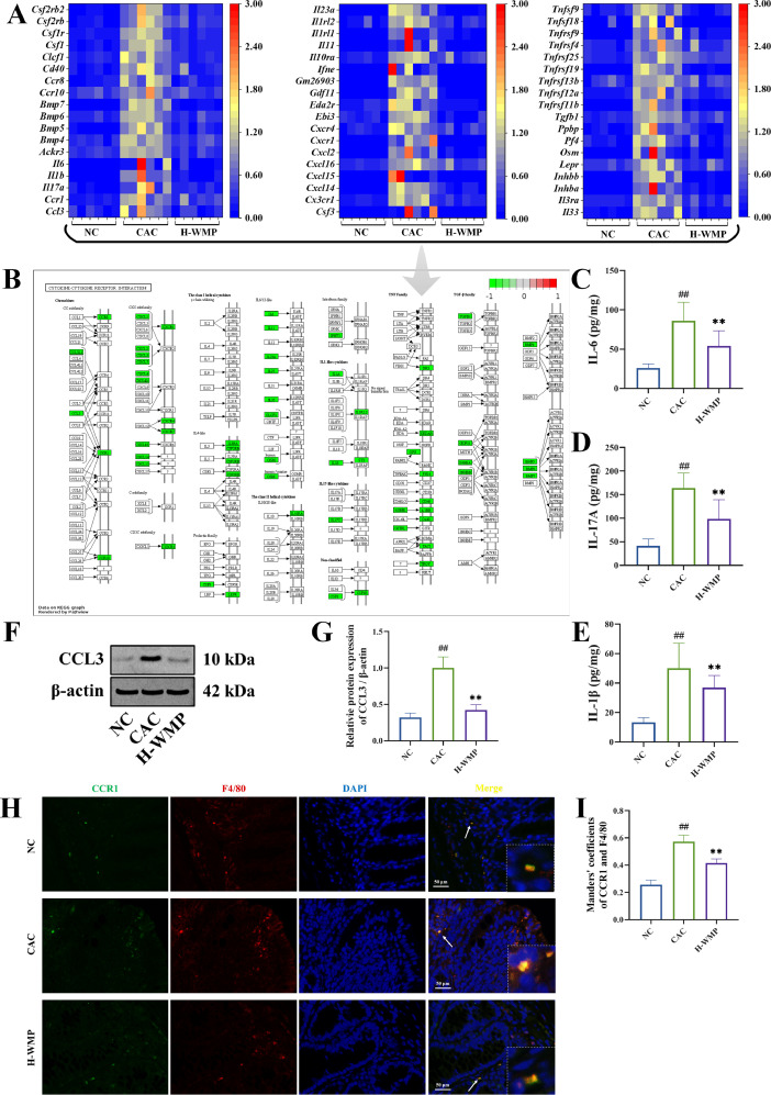
除了抑制Wnt信号通路以外,研究者还从转录组数据中发现WMP抑制了许多CAC相关炎症因子的表达。采用ELISA实验对IL-6、IL-1β和IL-17A的表达进行验证,又通过Western blot检测CCL3的表达发现模型组中IL-6、IL-1β和IL-17A的水平、CCL3的蛋白水平均高于对照组, 而 WMP 干预可显著降低这些指标(图8)。

 

图片

图8 WMP干预抑制了 CCL3/CCR1 介导的炎症反应

分子对接验证WMP中的主要活性成分与靶蛋白之间的相互作用

基于上述结果可知WMP治疗CAC的主要作用机制与调控PPAR信号通路、Wnt信号通路以及CCL3/CCR1轴相关,但WMP中各成分与这些靶点的相互作用尚不明确,因此,研究者使用分子对接以探究WMP中的主要成分与靶蛋白之间的相互作用。结果显示,WMP中的大多数成分与靶蛋白均有较好的结合能力(图9)。
图片

图9 分子对接验证WMP中活性成分与靶蛋白的结合

结论

WMP可通过上调PPAR介导的脂肪酸氧化、抑制Wnt信号通路介导的EMT和抑制CCL3/CCR1介导的炎症反应,有效抑制CAC肿瘤的进展。这些结果为WMP在临床治疗CAC提供了新的证据

 

 

 

参考文献:
Huantian Cui, Yutong Jin, Ning Wang, Haizhao Liu, Rongli Shu, Jida Wang, Xiangling Wang, Beitian Jia, Yiyang Wang, Yuhong Bian, Weibo Wen,Mechanic evaluation of Wu-Mei-Pill on colitis-associated colorectal cancer: An integrated transcriptomics, metabolomics, and experimental validation study,Phytomedicine,Volume 128,2024,155509,ISSN 0944-7113

 

作者|梅斯医学
编辑 | 竹子