代谢功能障碍相关的脂肪肝疾病(MAFLD)是全球范围内一个严重的公共卫生问题,影响了超过四分之一的成年人口。此外,它也被视为一种日益蔓延的全球性流行病,目前尚无获批准的治疗药物。近年来,MAFLD患者的数量有所上升,尤其是在年轻人中,这一现象可归咎于生活方式和饮食习惯的急剧变化。MAFLD涵盖了从简单的脂肪变性到代谢功能障碍相关的脂肪性肝炎(MASH)等一系列肝脏疾病。同时,该疾病可进一步发展为肝衰竭、肝硬化乃至肝细胞癌(HCC),使其成为一种进行性的、不可逆的、潜在的威胁生命的疾病。尽管MAFLD的病理生理机制尚未完全明了,但相关研究在揭示其潜在机制方面已取得了一定的进展。

四物汤(SWT)乃治疗妇科及消化系统疾病之知名方剂。有研究揭示,SWT能够通过强化肝脏免疫微环境,修复细胞骨架结构及细胞外基质沉积,恢复肝脏与肠道间胆汁酸的平衡状态,从而有效缓解肝脏损伤。此外,研究亦观察到SWT在降低肝脏内炎症因子如Il1b和Tnfα水平方面,对无菌性炎症的减少具有积极作用。尽管如此,SWT对于MAFLD肝脏保护作用及其潜在机制仍需进一步阐明

 

日前,一篇名为“Si-Wu-Tang alleviates metabolic dysfunction-associated fatty liver disease by inhibiting ACSL4-mediated arachidonic acid metabolism and ferroptosis in MCD diet-fed mice”的文章评估了SWTMAFLD的治疗效果。

图片

图1 论文首页

研究方法
首先,该研究采用甲硫氨酸胆碱缺乏(MCD)饮食喂养的小鼠模型,开展脂质组学分析与转录组学分析。随后按照相关实验方案操作后,检测总铁离子、亚铁离子以及脂质过氧化物的含量,并通过普鲁士蓝染色验证SWT对缺铁性贫血的保护效果。最终,运用化学表征及网络药理学分析方法,以识别潜在的活性成分

 

图片

图2 图文摘要

研究结果

研究结果显示,血清学与肝脏组织病理学结果揭示了SWT对MCD饮食诱导的MAFLD具有显著的治疗效果。脂质组学的分析揭示了SWT通过抑制三酰甘油(TG)的合成以及促进TG的转运,从而改善肝脏内的脂质积聚。转录组学的分析进一步表明,SWT通过抑制脂肪酸(FA)的合成并促进FA的β-氧化,改善了脂肪酸代谢的异常。此外,铁死亡表型实验表明,SWT能够有效阻断长链酰基辅酶A合成酶4(ACSL4)介导的花生四烯酸(AA)酯化诱导的肝细胞铁死亡。最终,化学表征与网络药理学的分析指出,芍药苷等活性成分可能对MAFLD具有调节作用。
图片
图片
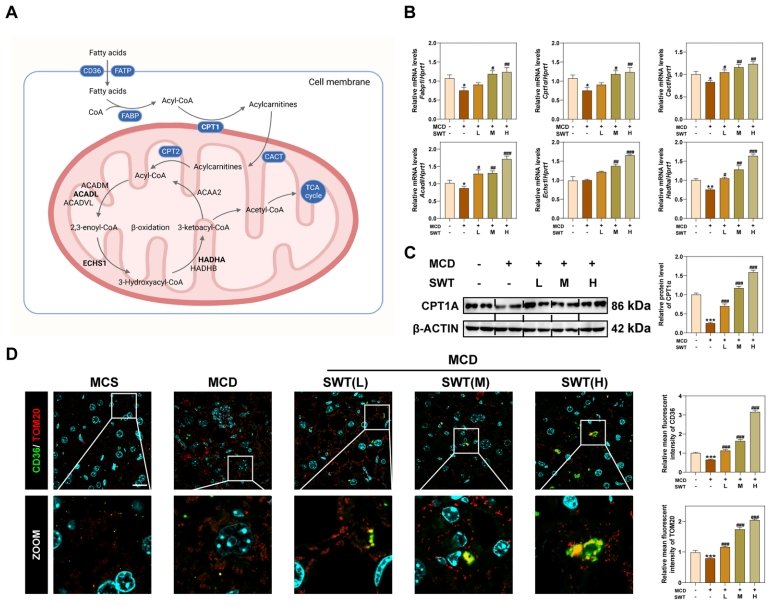
图3 SWT通过抑制脂肪酸的合成来减少肝脏中对脂质的积累
图片
图片

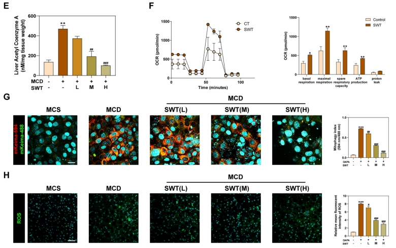
图4 SWT通过改善MCD饲料小鼠线粒体损伤促进肝脏脂肪酸β氧化

结论
综上所述,该研究结果验证了SWT对于由MCD饮食引发的MAFLD具有缓解作用。特别地,研究观察到SWT能够抑制TG和脂肪酸的合成,并促进脂肪酸β氧化。转录组与ULA的综合分析表明,SWT主要通过阻止AA酯化导致的肝细胞铁沉积来缓解MAFLD。总之,该研究不仅揭示了SWT改善MAFLD的复杂机制,而且为基于SWT治疗MAFLD及其相关并发症的创新候选药物开发提供了有力的证据

 

 

 

参考文献:

Xue X, Wang L, Wu R, Li Y, Liu R, Ma Z, Jia K, Zhang Y, Li X. Si-Wu-Tang alleviates metabolic dysfunction-associated fatty liver disease by inhibiting ACSL4-mediated arachidonic acid metabolism and ferroptosis in MCD diet-fed mice. Chin Med. 2024 Jun 6;19(1):79. doi: 10.1186/s13020-024-00953-7

作者|梅斯医学
编辑 | 竹子