抑郁症是全球高发的精神障碍性疾病,也是导致人类残疾的主要原因之一,新冠疫情后其患病率更是大幅攀升,给公共卫生体系带来沉重负担。目前临床常用的抗抑郁药物仍存在疗效有限、副作用显著等问题,开发更安全有效的治疗策略迫在眉睫。

中医药凭借多成分、多靶点、整体调控的独特优势,在抑郁症治疗中展现出良好前景,宋代经典疏肝解郁方剂逍遥散便是其中的代表,其临床疗效与安全性已被多项研究证实,但发挥抗抑郁作用的核心活性成分及具体分子机制始终未被完全阐明。近年来研究发现,抑郁发病与海马神经可塑性受损、小胶质细胞介导的神经炎症密切相关,而染色质三维结构异常、生物分子相分离紊乱作为新型表观遗传调控异常形式,是否参与抑郁症的病理过程,以及逍遥散能否通过调控上述机制发挥治疗作用,尚未有明确答案。

暨南大学团队近期发表于《Pharmacological Research》的研究,首次从染色质三维结构重塑和生物分子相分离调控角度,系统阐释了逍遥散及其关键活性成分异甘草素的抗抑郁分子机制,为经典方剂的现代化开发和新型抗抑郁药物的研发提供了全新思路与实验依据。
图片
论文首页

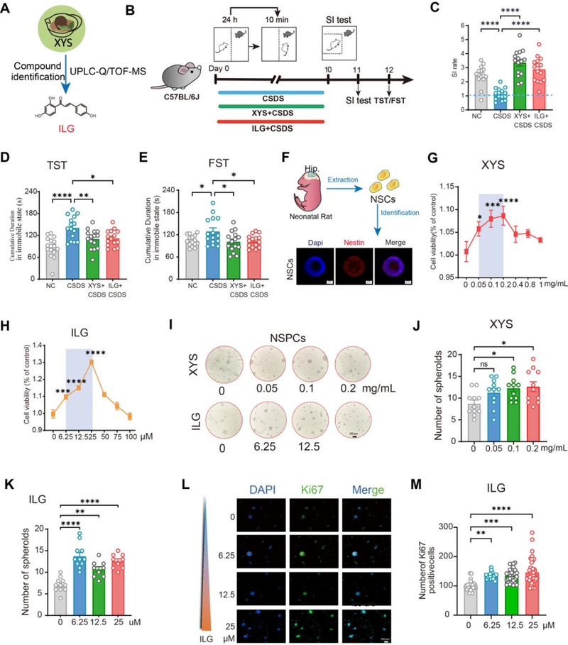
异甘草素作为逍遥散的关键活性成分改善小鼠模型的抑郁行为并促进神经发生

异甘草素作为逍遥散的关键活性成分改善小鼠模型的抑郁行为并促进神经发生。为明确逍遥散发挥抗抑郁作用的核心活性成分,研究团队采用超高效液相色谱-四极杆飞行时间质谱技术,对灌胃逍遥散后的小鼠血浆和尿液样本进行分析,发现异甘草素是逍遥散在体内被吸收并经尿液排泄的主要成分,提示其可能是介导逍遥散抗抑郁效应的关键物质(Fig.1A)。为验证异甘草素的抗抑郁活性,研究构建慢性社会挫败应激抑郁小鼠模型,对模型小鼠分别给予逍遥散灌胃和异甘草素腹腔注射干预,结果显示,模型小鼠出现明显的社交回避行为,悬尾实验和强迫游泳实验中的不动时间显著延长,而逍遥散和异甘草素干预能显著改善小鼠的社交回避,大幅缩短不动时间,在整体动物水平证实了二者显著的抗抑郁效应(Fig.1B-E)。海马神经发生受损是抑郁症的核心病理特征之一,研究分离新生小鼠海马神经干细胞并进行体外培养,经巢蛋白免疫荧光染色验证干细胞特性后(Fig.1F),发现逍遥散含药血清和异甘草素能浓度依赖性地促进海马神经干细胞增殖,表现为神经球数量和体积显著增加,Ki67阳性增殖细胞比例明显升高(Fig.1G-M);同时异甘草素可促进神经干细胞向神经元方向分化,使Tuj1阳性神经元比例上调、Tuj1 mRNA表达水平升高。这一结果表明,异甘草素可通过促进海马神经干细胞的增殖与神经元定向分化,增强海马神经发生,这是其发挥抗抑郁作用的重要细胞机制。
图片
图1

逍遥散与异甘草素抑制小胶质细胞活化及神经炎症

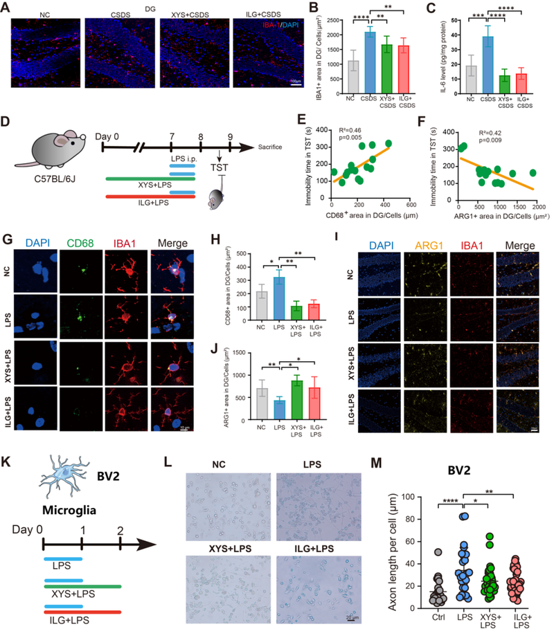
小胶质细胞过度活化引发的神经炎症是抑郁症发生发展的重要驱动因素,活化的小胶质细胞会向促炎表型极化,释放大量促炎细胞因子,进一步加重神经损伤。研究首先对慢性不可预测温和应激抑郁大鼠模型的脑组织进行转录组测序和基因集富集分析,发现逍遥散处理能显著下调神经炎症相关信号通路,提示其具有明确的抗炎潜力。在慢性社会挫败应激小鼠模型中,海马齿状回区IBA-1阳性小胶质细胞数量显著增加,促炎细胞因子IL-6水平大幅升高,而逍遥散和异甘草素干预可使上述指标恢复至接近正常水平(Fig.2A-C)。为进一步验证二者的抗炎作用,研究构建脂多糖诱导的急性炎症抑郁模型,发现小鼠悬尾实验不动时间与促炎标志物CD68阳性细胞密度呈正相关,与抗炎标志物ARG1阳性细胞密度呈负相关(Fig.2D-F),模型小鼠海马区CD68表达显著上调、ARG1表达明显下调,逍遥散和异甘草素可有效逆转这一趋势(Fig.2G-J)。体外实验中,脂多糖刺激使BV2小胶质细胞呈现典型的促炎形态,细胞突起缩短,而逍遥散含药血清和异甘草素干预能显著恢复小胶质细胞的正常形态(Fig.2K-M)。上述体内外实验结果一致表明,逍遥散和异甘草素可通过抑制小胶质细胞向促炎表型极化、调节炎症因子平衡,有效缓解抑郁相关的神经炎症,这是其发挥抗抑郁作用的另一重要机制。
图片
图2


逍遥散与异甘草素逆转抑郁模型小鼠小胶质细胞中异常的染色质三维结构

逍遥散与异甘草素逆转抑郁模型小鼠小胶质细胞中异常的染色质三维结构。染色质三维结构作为新型表观遗传调控方式,其紊乱与细胞命运决定异常密切相关,而抑郁状态下小胶质细胞的染色质三维结构是否发生异常,尚未被研究证实。研究采用高通量染色体构象捕获技术,对抑郁模型小鼠海马小胶质细胞的全基因组染色质相互作用进行分析,发现与正常对照组相比,抑郁模型小鼠小胶质细胞的全基因组染色质相互作用频率显著升高,而逍遥散和异甘草素干预可显著降低异常升高的染色质相互作用频率(Fig.3A-B),如小鼠3号染色体60-135Mb区域,模型组染色质相互作用显著增强,药物干预后则明显减弱(Fig.3C-D)。进一步分析染色质顺式和反式相互作用发现,抑郁模型小鼠小胶质细胞的顺式、反式相互作用频率均显著增加,短程和长程顺式相互作用也呈异常升高状态,逍遥散和异甘草素可使上述异常的相互作用恢复至正常水平。染色质A/B区室的转换是染色质三维结构异常的重要表现,活性A区室向非活性B区室转换会导致基因表达沉默,反之则会使基因异常激活,研究发现抑郁模型小鼠小胶质细胞中有2359个基因组区域从A区室异常转换为B区室,1982个区域从B区室异常转换为A区室,而逍遥散可逆转其中52.1%的A→B转换和56.7%的B→A转换,异甘草素可逆转54.5%的A→B转换和55.1%的B→A转换(Fig.3E-F),如X染色体0-52Mb区域的异常区室转换在药物干预后可恢复至正常状态(Fig.3G)。进一步分析发现,抑郁模型中促炎基因区域多从B区室转换为A区室而异常激活,抗炎基因区域多从A区室转换为B区室而异常沉默,逍遥散可恢复这些基因区域的正常区室状态,且药物可逆转的发生区室转换和染色质相互作用改变的基因集,均显著富集于炎症相关信号通路。该研究首次证实,抑郁状态下小胶质细胞存在广泛的染色质三维结构异常,而逍遥散和异甘草素可有效重塑异常的染色质三维结构,这为其调控小胶质细胞炎症表型、缓解神经炎症提供了全新的表观遗传机制解释。
图片
图3

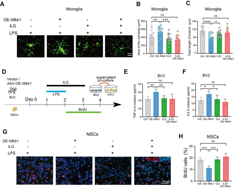
多组学分析确定核因子κB1为异甘草素的关键作用靶点

为明确异甘草素发挥抗抑郁作用的下游关键靶点,研究整合转录组测序、三维基因组学和分子对接技术开展多组学分析。首先对脂多糖诱导的抑郁模型小鼠和异甘草素处理小鼠的海马原代小胶质细胞进行转录组测序,筛选出异甘草素逆转的差异表达基因,将其与公共数据库中脂多糖上调的基因、抑郁相关基因进行交集分析,初步筛选出11个候选靶点(Fig.4A-C)。结合三维基因组学分析结果,发现脂多糖可增强44个促炎基因转录起始位点区域的染色质相互作用,且该效应可被逍遥散和异甘草素逆转,将这44个基因与11个候选靶点进一步交集,最终确定核因子κB1为异甘草素的关键作用靶点(Fig.4D-E)。分子对接实验显示,异甘草素可稳定结合于核因子κB1的特定结合口袋,初始结合自由能为-7.0 kcal/mol(Fig.4F),100ns分子动力学模拟证实二者结合构象稳定,结合自由能进一步降至-18.6 kcal/mol。细胞热位移实验结果显示,异甘草素可显著提高核因子κB1的热稳定性,使其解链温度升高约2.61℃,证实二者存在直接相互作用(Fig.4G-H)。蛋白免疫印迹实验证实,抑郁模型中小胶质细胞的核因子κB1蛋白表达显著上调,异甘草素干预可有效降低其表达水平(Fig.4I),且三维基因组学分析发现,抑郁模型中核因子κB1基因转录起始位点区域的染色质相互作用异常增强,逍遥散和异甘草素可使该区域的染色质相互作用恢复正常(Fig.4J-K)。上述多组学分析与实验验证结果表明,核因子κB1是异甘草素发挥抗抑郁作用的核心靶点,异甘草素可通过与核因子κB1直接结合、下调其蛋白表达、重塑其基因区域异常的染色质三维结构,实现对该靶点的精准调控。
图片
图4

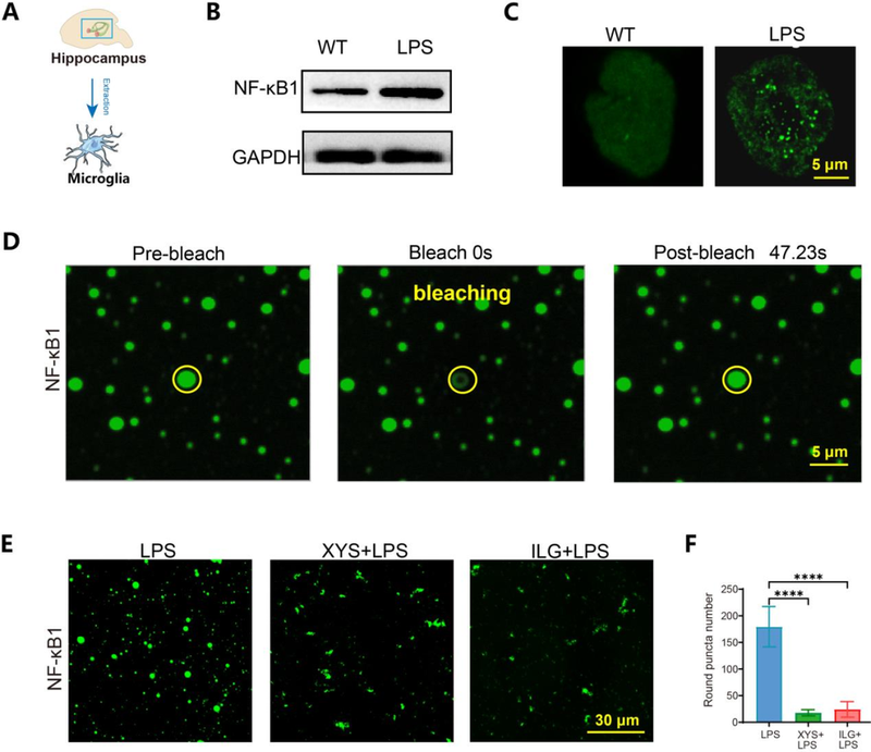
核因子κB1异位过表达促进神经炎症、抑制神经发生,异甘草素可逆转该效应


为明确核因子κB1在抑郁病理过程中的具体作用,研究在脂多糖诱导的抑郁模型中实现核因子κB1的异位过表达,发现过表达核因子κB1可显著促进小鼠海马小胶质细胞活化,表现为细胞体增大、突起缩短,而异甘草素干预可有效逆转该形态学改变(Fig.5A-C)。为进一步探究核因子κB1对神经炎症和神经发生的调控作用,研究构建BV2小胶质细胞与海马神经干细胞的体外共培养体系,将过表达核因子κB1的BV2小胶质细胞经脂多糖刺激后,收集其条件培养基培养神经干细胞(Fig.5D),结果显示,过表达核因子κB1的BV2小胶质细胞释放的促炎细胞因子TNF-α和IL-6显著增加(Fig.5E-F),其条件培养基可显著抑制神经干细胞的增殖,而异甘草素干预可有效抑制促炎细胞因子的释放,恢复神经干细胞的增殖能力(Fig.5G-H)。该研究证实,核因子κB1作为关键的促炎转录因子,其异常高表达可通过加重小胶质细胞介导的神经炎症,进一步抑制海马神经发生,形成“神经炎症-神经发生受损”的抑郁病理循环,而异甘草素可通过靶向调控核因子κB1,打破这一病理循环,实现抗炎与促神经发生的双重效应。
图片
图5

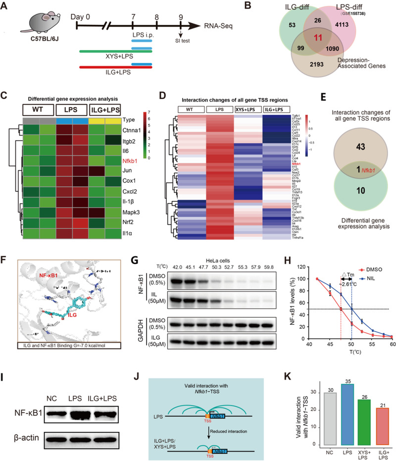
逍遥散与异甘草素逆转抑郁相关的核因子κB1病理性相分离凝聚体形成

生物分子相分离是近年来发现的重要生命活动调控方式,异常的相分离会形成病理性凝聚体,参与多种神经疾病的发生,而核因子κB1是否在抑郁状态下发生病理性相分离,尚未有研究报道。研究从脂多糖诱导的抑郁模型小鼠海马中分离原代小胶质细胞,蛋白免疫印迹实验证实其核因子κB1蛋白表达显著上调(Fig.6A-B),免疫荧光染色发现,核因子κB1并非以弥散形式存在,而是形成明显的点状凝聚体(Fig.6C),提示抑郁状态下核因子κB1发生了相分离。荧光漂白后恢复实验结果显示,该凝聚体的荧光信号可在47.23s内完全恢复(Fig.6D),证实其具有高度的动态性和液体样特性,是典型的相分离凝聚体。进一步的体外实验发现,脂多糖可诱导核因子κB1相分离凝聚体形成,而逍遥散和异甘草素可显著抑制这一病理过程:逍遥散可使核因子κB1凝聚体从球形变为不规则形态,同时减少其数量和体积;异甘草素则可显著降低凝聚体的总体积和数量,且对其球形形态具有一定的维持作用(Fig.6E-F)。该研究首次发现核因子κB1的病理性相分离是抑郁的重要病理特征,而逍遥散和异甘草素可特异性逆转该病理性相分离过程,这是二者发挥抗抑郁作用的全新分子机制,也为抗抑郁药物的研发提供了“靶向调控生物分子相分离”这一新方向。
图片
图6

小结
该研究首次系统阐释了逍遥散及其关键活性成分异甘草素治疗抑郁症的多层级分子机制,证实异甘草素作为逍遥散抗抑郁的核心活性成分,可通过靶向核因子κB1,实现“重塑染色质三维结构-逆转病理性相分离-抑制神经炎症-促进神经发生”的级联调控,最终改善抑郁样行为。这一研究不仅为经典疏肝解郁方剂逍遥散的现代化应用提供了坚实的实验依据,更将中医药研究与表观遗传调控、生物分子相分离等前沿生命科学领域相结合,拓宽了中医药作用机制的研究视野。同时,异甘草素作为结构明确的天然小分子化合物,其靶向调控核因子κB1病理性相分离的独特作用,使其成为极具开发潜力的新型抗抑郁候选药物,为解决现有抗抑郁药物的临床困境提供了新的思路。未来,深入探究逍遥散中其他活性成分与异甘草素的协同作用、阐明性别差异对逍遥散抗抑郁效应的影响、解析药物调控染色质三维结构和相分离的上游分子信号,将成为该研究方向的重要拓展点,为中医药治疗复杂精神疾病的机制研究和药物开发奠定更坚实的基础。



参考文献:
Fan L, Mo X, Dai R, Tang J, Wan C, Fang S, Zhou X, Ma Q, Zhuang X, Chen Y, Li X, Chen J. Xiaoyaosan and isoliquiritigenin remodel depression-associated chromatin 3D structure and phase separation of NF-κB p65. Pharmacol Res. 2026 Jan 23;225:108111. doi: 10.1016/j.phrs.2026.108111. Epub ahead of print. PMID: 41581535.


作者|梅斯医学
编辑 | 逅思
授权转载、投稿等请联络梅斯医学管理员
老中医(微信号:wxid_rszr95aw79ie22)