湿热型腹泻(DHSD)是较为常见的腹泻类型,占据了腹泻病例的大多数(57.63%),且多发于热带和亚热带地区。该病通常由高温高湿的环境条件以及不当的饮食习惯所引发。目前,中医药在治疗胃肠道疾病方面得到广泛应用,然其物质基础和作用机制的不明确性严重限制了其在国际上的推广。

连翁颗粒(LWG)黄连、白头翁、大黄炭及老鹳草组成,是一种中药复发制剂。据文献记载,该复方中的草药成分具备抗炎抗氧化等功效,是治疗肠道疾病的潜在药物。先前的研究证实LWG对DHSD具有显著疗效,但其作用机制尚未得到充分阐释。结合网络药理学与血清药物化学的研究方法,或将成为探究LWG对DHSD药理作用机制的有效途径。

近日,一篇名为“Lianweng Granules Alleviate Intestinal Barrier Damage via the IL-6/STAT3/PI3K/AKT Signaling Pathway with Dampness-Heat Syndrome Diarrhea”的论文探讨了LWG治疗DHSD的疗效和机制。

图片

图1 论文首页

LWG可改善DHSD模型中的腹泻和肠道损伤

该研究探讨了LWG对多种因素诱导的DHSD小鼠模型的治疗效果。结果表明,相较于对照组,DHSD模型小鼠的体重显著降低,然而,高剂量LWG及Sulfasalazine均能有效缓解DHSD所致的体重下降(图2A)。各组小鼠的DAI评分结果显示LWG和Sulfasalazine均减轻了腹泻和大便中带血等症状(图2B)。HE染色表明,LWG能够逆转由炎症细胞浸润引起的组织损伤,并增加DHSD小鼠的隐窝深度(图2C)。此外,AB和APS染色定量分析结果显示,与对照组相比,DHSD小鼠的杯状细胞数量显著减少,而LWG处理则减轻了这一减少趋势(图2D)。
图片

图2 LWG可改善DHSD模型中的腹泻和肠道损伤

 

LWG可减轻炎症、氧化应激和细胞凋亡

结肠炎症、氧化应激和细胞凋亡是肠道屏障功能受损的主要因素。研究观察到DHSD小鼠血清中IL-6、TNF-α和IL-1β的显著增加,LWG治疗后,这些指标有所下降(图3A)。WB和RT-qPCR结果表明,LWG干预显著降低了结肠炎症因子水平(p<0.01),且LWG的效果似乎优于Sulfasalazine(图3B、C)。另一方面,研究结果显示,DHSD小鼠经过LWG治疗后,抗凋亡蛋白(Bcl2)的表达增加,而促凋亡蛋白(Bax)的水平降低(图3D、E)。通过TUNEL染色验证,与对照组相比,DHSD小鼠的肠上皮细胞凋亡率显著升高(p<0.01),而LWG治疗能显著改善这一状况(图3F)。此外,研究还观察到DHSD模型小鼠肠道中抗氧化酶(SOD和CAT)活性的显著降低,而WG治疗后这一现象得到恢复。综上所述,表明LWG能够减轻DHSD小鼠结肠中的炎症、氧化应激和细胞凋亡
图片

图3 LWG改善DHSD模型中的炎症和凋亡

 

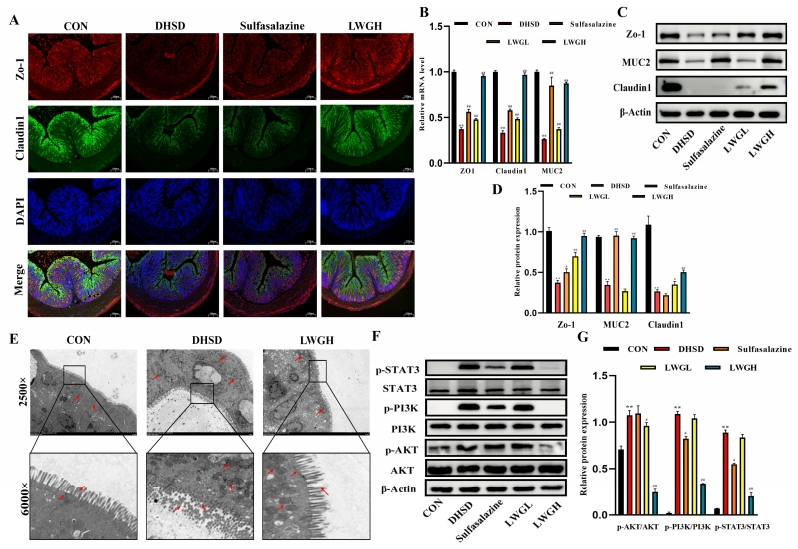
LWG修复DHSD小鼠的屏障功能,抑制STAT3/PI3K/AKT的激活

小鼠结肠组织切片免疫荧光分析显示,DHSD组的Zo-1和ClaudinL的荧光强度有所减弱,而LWGH组相较于对照组则显示出荧光强度的恢复(图4A)。研究还通过Western印迹技术检测了结肠紧密连接蛋白的表达(图4C,D),结果显示,与对照组相比,DHSD组中Zo-1、Claudin1和MUC2的蛋白表达显著下降(p<0.01),但在LWGH治疗后,这些蛋白水平显著提升(p<0.01)。同时,各组中Zo-1、Claudin1和MUC2的mRNA水平与蛋白表达情况相一致(图4B)。通过透射电镜观察结肠微结构,研究发现DHSD组小肠绒毛数量减少,上皮连接出现中断,线粒体和核结构发生改变,表明上皮细胞受损,而LWG则改善了这些症状(图4E)。为了验证网络药理学结果的准确性,研究者对STAT3/PI3K/AKT信号通路的蛋白表达进行了验证(图4F,G),结果表明,DHSD组中STAT3、PI3K和AKT的磷酸化水平显著升高,而LWG处理后,这三种蛋白的磷酸化水平呈现剂量依赖性的降低
图片

图4 LWG修复DHSD小鼠屏障功能并抑制STAT3/PI3K/AKT活化

LWG可保护LPS诱导的细胞损伤模型

为深入验证及比较三种主要成分与含LWG血清的疗效,研究首先执行了药物毒性测试,以确定药物的最大非毒性治疗剂量。CCK-8检测结果显示,含有10% LWG的血清、100µMQuillaic acid、300µM(+)Magnoflorine及40µM berberine未呈现显著药理毒性(图5A)。抗炎测试结果表明,含LWG血清及三种关键化合物显著降低LPS诱导的炎症因子爆发(p<0.01),除berberine外,所有测试药物均显著抑制caspase3活性(图5B)。流式细胞术分析显示,LWG显著逆转了LPS诱导的细胞内ROS含量上升(图5C、D)。Western blot分析揭示,含LWG的血清上调抗凋亡蛋白(bcl2)并抑制促凋亡蛋白(Bax),同时显著降低STAT3、PI3K和AKT的磷酸化水平(图5E、F)。在LPS诱导后24小时,紧密连接蛋白(Z0-1、Claudin 1和MUC2)的表达显著下降,而含LWG血清则逆转了这一趋势(图5E、F)。综合上述,含LWG血清的治疗效果优于其他三种药物

图片

图5 LWG减轻LPS诱导的IEC-6细胞损伤

结论
研究结果表明,LWG能够通过抑制结肠-6/STAT3/PI3K/AKT信号通路,识别并靶向结合LWG与STAT3,进而抑制结肠炎症和氧化应激反应,恢复肠道屏障功能,并对DHSD具有治疗效果

 

参考文献:
Lv J, Fu Y, Ga Y, Han C, Fan Y, Wei Y, Hao S, Hao Z. Lianweng Granules Alleviate Intestinal Barrier Damage via the IL-6/STAT3/PI3K/AKT Signaling Pathway with Dampness-Heat Syndrome Diarrhea. Antioxidants (Basel). 2024 May 28;13(6):661. doi: 10.3390/antiox13060661

 

 

作者|梅斯医学
编辑 | 竹子