背景

化疗,是抗击癌症的重要武器,但其带来的副作用往往令患者苦不堪言。其中,化疗诱导的周围神经病变(CIPN) 尤为常见,患者手足会出现麻木、刺痛、灼烧感,甚至感觉失灵,严重影响生活质量和治疗进程。更遗憾的是,临床上几乎找不到能有效预防此症状的药物。

近日,复旦大学王彦青教授团队在期刊Chinese Medicine上发表研究,深入揭示了电针(EA)预防顺铂所致外周神经病变的全新分子机制。该研究首次阐明,电针正是通过上调脊髓背角中的胰岛素样生长因子1(IGF1),进而激活神经元上的IGF1受体(IGF1R),最终发挥神经保护作用。这一发现为针灸的临床应用提供了坚实的科学依据。
图片

临床困境:CIPN的困扰与电针的曙光
CIPN被描述为一种在手足出现的“手套-袜套”样分布的感觉异常,除了疼痛,更可怕的是表皮内神经纤维(IENFs)的丢失所带来的麻木感,这种损伤可能是长期甚至不可逆的。美国临床肿瘤学会(ASCO)的指南仅中度推荐度洛西汀用于治疗疼痛性CIPN,且它并不能逆转病情。
在此背景下,源自中医的针灸疗法在临床和动物研究中均显示出缓解CIPN症状的潜力。团队的前期研究已证实,对小鼠足三里(ST36)和昆仑(BL60)穴位进行电针干预,能有效预防顺铂引起的神经病理痛和感觉缺陷,而其关键作用介质之一是脊髓神经元中的 G蛋白偶联受体激酶2(GRK2)。

关键突破:锁定IGF1/IGF1R信号通路
本研究在此基础上乘胜追击。IGF1是神经系统中一种重要的神经营养因子,它通过与其受体IGF1R结合发挥作用。有意思的是,前期研究发现另一种化疗药奥沙利铂会降低小鼠脊髓中的IGF1水平。
那么,在顺铂模型中,脊髓的IGF1信号有何变化?电针是否通过调控它来起作用?
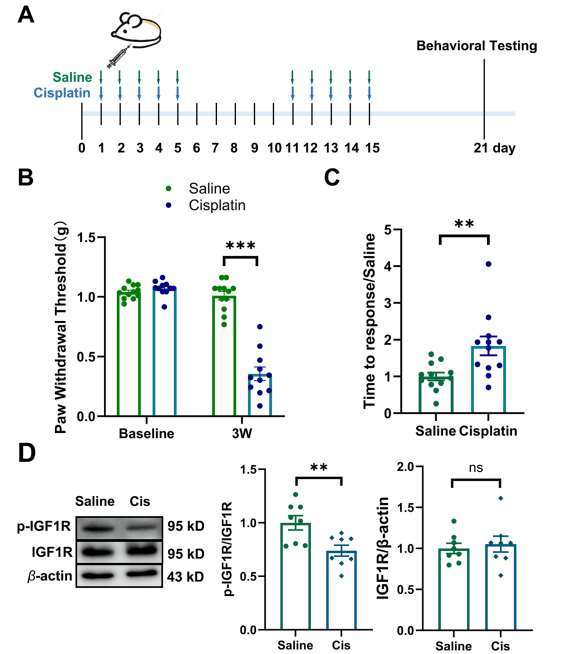
研究团队首先证实,顺铂化疗后,小鼠确实出现了典型的机械性异常性疼痛(对轻柔触碰反应过度)和感觉缺陷(对粘在脚底的纸片反应变慢)。同时,脊髓背角中磷酸化的IGF1R(p-IGF1R,即被激活的受体)水平显著下降。
通过免疫荧光染色,他们精确定位了p-IGF1R的“住址”:它主要分布在小鼠脊髓的神经元中(约82%),而在小胶质细胞(约12%)和星形胶质细胞(约4%)中分布较少。顺铂治疗特异性地减少了神经元中p-IGF1R的数量。
图片

电针起效:上调IGF1,激活神经元IGF1R
接下来,研究团队施加了预防性的电针治疗。结果令人振奋:
  • 电针显著缓解了顺铂引起的机械痛和感觉失灵。
  • 在分子层面,电针大幅提升了脊髓背角中Igf1的mRNA水平和p-IGF1R的蛋白水平。
这表明,电针能够逆转顺铂对脊髓IGF1信号的抑制,这很可能是其发挥保护作用的关键一步。
为了确证这一点,团队使用了一种精巧的基因技术——向小鼠脊髓内注射携带IGF1R shRNA的腺相关病毒(AAV),特异性地“敲低”了神经元中的IGF1R。
结果堪称“一剑封喉”:当神经元上的IGF1R被“沉默”后,电针的预防效果被显著削弱了。小鼠依旧表现出明显的机械痛和感觉障碍。这不仅证明了IGF1R的必要性,更精准地将其作用锁定在神经元这一细胞类型上。
图片
深层机制:关联小胶质细胞与GRK2
研究并未止步于此。团队进一步探索了下游事件:
  • 抑制神经炎症:电针原本能抑制顺铂引起的脊髓小胶质细胞活化及相关促炎因子(如IL-1β, IL-6)的升高。但当神经元IGF1R被敲低后,电针的这种抗炎效果也随之减弱。
  • 联动核心分子GRK2:团队最终发现,敲低神经元IGF1R后,电针也无法再上调脊髓中至关重要的GRK2蛋白水平。
这描绘出了一条清晰的信号通路:电针 → 上调脊髓IGF1 → 激活神经元IGF1R → 上调神经元GRK2 → 抑制小胶质细胞活化/神经炎症 → 缓解CIPN。

小结
综上,这项研究不仅系统地阐明了电针预防化疗神经毒性的细胞分子机制,将IGF1/IGF1R这一关键信号通路与先前发现的GRK2分子完美串联,更重要的是其为困扰众多癌友的CIPN难题带来了一个安全、有效且具有明确科学机理的非药物预防策略。增强脊髓中的神经元IGF1/IGF1R信号,有望成为未来预防CIPN的潜在新靶点。


来源|中医科新前沿
作者|梅斯医学
编辑 | 逅思
授权转载、投稿等请联络梅斯医学管理员
老中医(微信号:wxid_rszr95aw79ie22