背景

卵巢癌(OC)是女性癌症相关死亡的主要原因之一,其隐匿性转移特性使得治疗难度极大。由于缺乏有效的早期诊断工具,超过一半的卵巢癌病例在确诊时已处于晚期且伴有转移,而晚期卵巢癌的有效治疗方案仍十分有限,因此亟需探索更有效的治疗策略和新的治疗靶点以改善患者预后。
在肿瘤微环境中,乳酸作为糖酵解的终产物,不仅是能量代谢的中间产物,还作为细胞间信号代谢物发挥重要作用。升高的乳酸水平可激活致癌通路,促进肿瘤与基质细胞间的共生关系,通过正反馈循环加剧糖酵解通量和乳酸积累,在癌症进展中扮演关键角色。已有研究表明,乳酸可通过乳酸传感器 / 受体 GPR132 将肿瘤相关巨噬细胞重塑为 M2 表型,还能通过蛋白酶体途径降解抑癌因子 STAT1,削弱机体对卵巢癌的免疫防御。
蛋白磷酸酶 2A(PP2A)是一种关键的丝氨酸 / 苏氨酸磷酸酶,作为肿瘤抑制因子在多种实体瘤中发挥作用,其催化亚基 PPP2CA 在癌症进展中至关重要,其下调与恶性肿瘤密切相关。但 PPP2CA 在卵巢癌中的作用尚不明确。整合素作为调节细胞间及细胞与基质间相互作用的关键分子,在肿瘤进展和转移中意义重大,其中整合素 α5β1 在卵巢癌患者的人腹膜间皮细胞(HPMCs)中高表达,通过双向信号通路调节细胞对外部刺激的反应。雷公藤甲素作为雷公藤的主要生物活性成分,具有广谱抗肿瘤特性,在多种恶性肿瘤中显示出治疗潜力,但其在卵巢癌中的具体作用机制尚未完全阐明。
目的
本研究旨在探索 PPP2CA 在乳酸产生介导的卵巢癌进展中的异常调控作用,并评估雷公藤甲素对这一过程的潜在调节作用,明确雷公藤甲素是否通过靶向 PPP2CA/ITGA5 轴抑制乳酸驱动的卵巢癌进展,为卵巢癌的治疗提供新的理论依据和潜在治疗靶点。
研究方法
细胞培养与转染:培养多种卵巢癌细胞系,通过慢病毒转染技术实现目的基因的敲除、敲低或过表达,并进行阳性细胞筛选。
细胞功能实验:采用集落形成实验检测细胞增殖能力,伤口愈合实验和 Transwell 实验评估细胞迁移能力。
HPMCs 分离与类器官培养:从健康供体的大网膜组织中分离 HPMCs,从卵巢癌患者肿瘤组织中构建类器官模型并进行培养和药物处理。
乳酸检测:通过乳酸检测试剂盒检测细胞内乳酸水平,探究乳酸代谢变化。
外泌体相关实验:分离并鉴定肿瘤细胞分泌的外泌体,通过共培养实验研究外泌体中 ITGA5 的作用。
分子生物学检测:采用蛋白质印迹、免疫荧光、免疫组织化学染色等方法检测相关蛋白的表达和定位;通过 RNA 测序分析基因表达变化。
动物实验:建立 PDX 模型、皮下异种移植模型和腹腔转移模型,给予不同药物处理后,监测肿瘤生长、评估肿瘤重量和体积,并对肿瘤组织进行病理学分析。
研究结果
PPP2CA 对卵巢癌细胞代谢稳态的调控
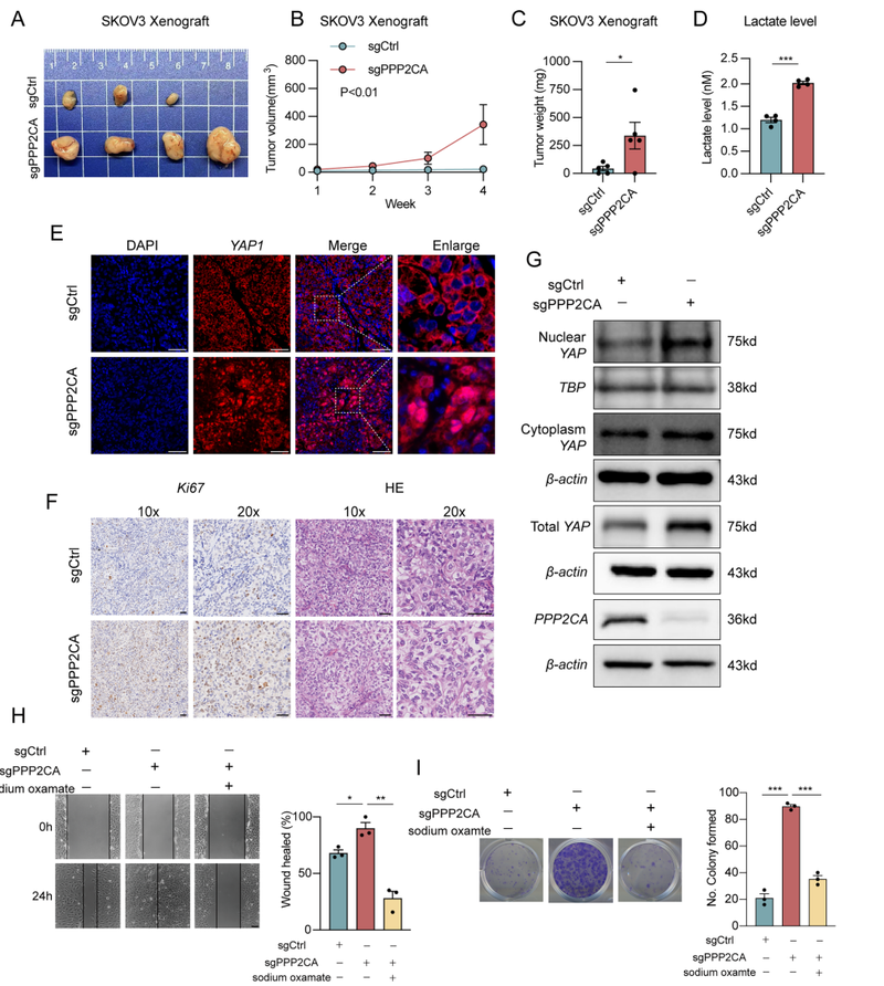
PPP2CA 敲除显著增加卵巢癌细胞的乳酸水平,增强细胞增殖和迁移能力,而乳酸抑制剂(草氨酸钠和司替戊醇)可逆转这些效应,且 RNA 测序显示 PPP2CA 敲除细胞中糖酵解 / 糖异生通路显著富集。
图片
图:抗乳酸剂能有效抑制OC,而PPP2CA基因敲除则会导致骨癌细胞中乳酸水平升高
PPP2CA 缺失通过 YAP 核转位驱动卵巢癌进展
PPP2CA 敲除促进 YAP 核转位,增强肿瘤发生能力,免疫荧光和蛋白质印迹证实核内 YAP 水平升高。
图片
图:PPP2CA 缺陷通过促进乳酸生成和 YAP 核转位驱动OC进展
PPP2CA 异常调控介导 ITGA5/ITGB1 上调
PPP2CA 敲除导致 ITGA5 和 ITGB1 表达上调,YAP1 沉默可降低二者表达,ITGA5/ITGB1 双敲除显著抑制肿瘤生长,且 ITGA5 在促进细胞迁移中起主导作用。
图片
图:外泌体介导的ITGA5转移促进肿瘤细胞向腹膜间皮细胞(HPMCs)的转移倾向
外泌体 ITGA5 促进卵巢癌向 HPMCs 转移
ITGA5 过表达细胞的条件培养基和外泌体可增强卵巢癌细胞和 HPMCs 的迁移能力,证实外泌体 ITGA5 在转移中的作用。
图片
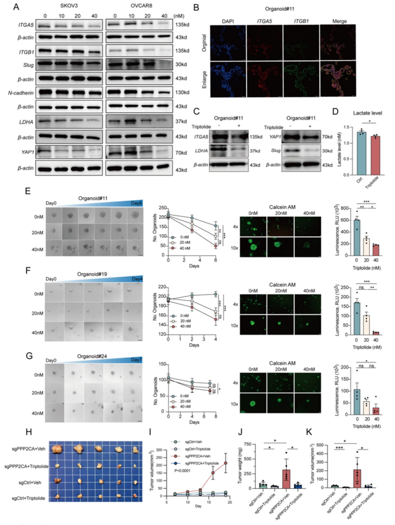
图:雷公藤甲素对患者来源的OC类器官表现出治疗效果
雷公藤甲素靶向 ITGA5 逆转 PPP2CA 敲除诱导的肿瘤发生
雷公藤甲素显著抑制卵巢癌细胞迁移,下调 ITGA5、ITGB1 等蛋白表达,减少乳酸产生;在异种移植模型中,雷公藤甲素有效抑制 PPP2CA 敲除肿瘤的生长;患者来源类器官实验显示雷公藤甲素可显著降低类器官活力。
研究结论
本研究揭示 PPP2CA 异常通过增强 YAP 核转位和上调 ITGA5/ITGB1,显著促进卵巢癌的增殖、迁移和肿瘤发生,外泌体中的 ITGA5 促进卵巢癌向 HPMCs 的转移。雷公藤甲素通过靶向 PPP2CA/ITGA5 轴,有效抑制 ITGA5 表达,减少乳酸产生,逆转 PPP2CA 异常驱动的卵巢癌进展,具有良好的抗肿瘤潜力,为卵巢癌的治疗提供了新的靶点和策略。

 

来源|中医科新前沿
作者|梅斯医学