背景

糖尿病心肌病(DCM)是糖尿病患者常见的严重心血管并发症,心肌细胞衰老是其关键的病理过程。2021年,全球约有5.37亿糖尿病患者,且预计未来十年将持续增长,2型糖尿病(Type 2 diabetes mellitus,T2DM)占据绝大多数。近年来,DCM的发病率不断上升,且是T2DM患者死亡的重要独立原因之一。然而,DCM的分子机制尚未完全阐明,缺乏有效的靶向治疗手段,亟需探索新的治疗靶点。 心肌细胞衰老与DCM在分子机制上存在重要交叉,衰老心肌细胞积累被认为是心脏功能减退和心血管疾病的独立危险因素。

线粒体功能障碍作为心肌细胞衰老的核心特征,表现为线粒体融合-分裂动力学失衡、氧化磷酸化受损以及活性氧(ROS)生成增加。SIRT3(Sirtuin 3)是线粒体内以NAD+依赖方式发挥去乙酰化酶活性的关键酶,能维持线粒体功能,减少氧化应激,调节寿命。研究表明,SIRT3能去乙酰化ATP5O(ATP合酶亚基O),调控线粒体能量代谢,降低心肌细胞衰老速度。 Cyclovirobuxine D(CVB-D)是来自小叶黄杨的一种主要活性生物碱,已被开发为名为“黄阳宁”的药物。先前研究发现,CVB-D可通过SIRT3改善线粒体功能,缓解扩张型心肌病,其在维持线粒体动力学方面表现出抑制过度分裂、促进融合的作用。然而,CVB-D在抑制DCM相关心肌细胞衰老中的作用及机制尚不清楚。
图片
方法

本研究旨在构建体内外DCM心肌细胞衰老模型,探讨CVB-D通过调控SIRT3–ATP5O轴改善线粒体功能,从而延缓心肌细胞衰老的分子机制。研究人员采用高脂饮食(HFD)结合链脲佐菌素(STZ)构建糖尿病小鼠模型。通过静脉注射腺相关病毒9载体(AAV9)实现心脏特异性SIRT3敲除、过表达及ATP5O敲除。分离新生小鼠心室心肌细胞(NMVMs)并采用高葡萄糖(HG)加高棕榈酸(PA)模拟糖尿病心肌病的细胞衰老模型。应用蛋白免疫印迹(Western blot)、反转录定量PCR(qRT-PCR)、免疫荧光染色、β-半乳糖苷酶染色和流式细胞术检测细胞衰老指标和线粒体功能。通过分子对接、共免疫沉淀(Co-IP)、微量热泳动(MST)、表面等离子体共振(SPR)、等温滴定量热法(ITC)和液相色谱-质谱联用(LC–MS/MS)分析CVB-D与SIRT3、ATP5O的相互作用以及位点鉴定。

图片
结果

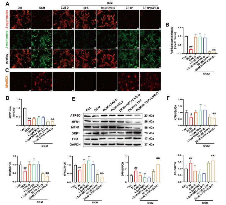
结果显示,CVB-D显著改善糖尿病小鼠DCM模型的心脏功能障碍,表现为射血分数(EF%)和缩短分数(FS%)的恢复,同时缓解心肌肥厚和心肌纤维结构紊乱。线粒体电子显微镜观察显示,DCM小鼠心肌线粒体的面积、周长及嵴面积比例明显下降,CVB-D处理部分恢复线粒体形态,且有效提升ATP含量和ATP合酶活性。CVB-D调节线粒体融合蛋白MFN1、MFN2表达上调,抑制分裂蛋白DRP1、FIS1的表达,改善线粒体动力学失衡,并降低DCM模型中的活性氧水平。

图片

体外实验中,CVB-D缓解高葡萄糖/棕榈酸诱导的NMVMs线粒体功能障碍,恢复线粒体膜电位(ΔΨm),提升氧耗率和ATP产量,抑制ROS积累。CVB-D逆转DCM相关的心肌细胞衰老表型,表现为下调细胞周期抑制因子p53、p21和p16的表达,提升SIRT3活性和表达,促进细胞周期恢复。
图片

SIRT3激动剂白藜芦醇(RES)增强CVB-D的保护效应,而SIRT3抑制剂3-TYP阻断其作用,提示SIRT3在CVB-D保护机制中不可或缺。SIRT3与ATP5O蛋白在心肌线粒体中共定位并结合,CVB-D增加SIRT3的热稳定性并促进其与ATP5O的结合,增强去乙酰化功能。LC–MS/MS鉴定ATP5O的关键乙酰化位点为K162,SIRT3通过去乙酰化该位点调控线粒体功能。ATP5O去乙酰化模拟突变(K162R)改善线粒体损伤及衰老表型,而乙酰化模拟突变(K162Q)则加重损伤。在SIRT3过表达的小鼠模型中,ATP5O敲除显著削弱SIRT3的保护效应,进一步证实SIRT3–ATP5O轴在DCM中关键作用

小结

总之,本研究首次系统性地证实,Cyclovirobuxine D通过激活SIRT3–ATP5O信号轴,改善糖尿病心肌病小鼠的线粒体功能障碍,延缓心肌细胞衰老。CVB-D作为一种天然药物成分,具有潜在的抗衰老和心脏保护作用,可能成为治疗DCM相关心脏衰老的新型候选药物。



来源|中医科新前沿
作者|梅斯医学
编辑 | 逅思
授权转载、投稿等请联络梅斯医学管理员
老中医(微信号:wxid_rszr95aw79ie22