卒中后抑郁是缺血性卒中后最常见的精神并发症,发生率超过三分之一,表现为情绪低落、兴趣缺失、认知功能下降及自杀风险上升,显著阻碍患者神经功能康复与生活质量提升。传统研究多聚焦脑缺血本身的神经损伤,却忽视了卒中后伴随的脑-肠轴失衡。

逍遥散源自宋代《太平惠民和剂局方》,由柴胡、白芍、当归、白术、茯苓、甘草、薄荷、生姜八味药材配伍而成,临床广泛用于疏肝解郁、调和肝脾,对轻中度抑郁疗效确切,但其对卒中后抑郁的菌群-肠-脑轴作用机制尚未阐明。

广州暨南大学陈月月、郝闻致及北京中医药大学陈家旭团队最新发表于国际植物医学顶刊《Phytomedicine》的研究,首次从“脑-肠轴”角度揭示:千年古方逍遥散通过重塑肠道微生态、调控P2X7R/NLRP3炎症小体,显著改善PSD模型小鼠的抑郁样行为,为中医“肝郁脾虚”理论提供了现代生物学注脚。本文带您全景式拆解这篇高水平论文,为临床医生提供可落地的循证启示。
图片
图1 论文首图


逍遥散的UHPLC质量控制  

研究采用超高效液相色谱(UHPLC)建立XYS指纹图谱。从代表性批次中共检出12个主要色谱峰,经对照品指认分别为没食子酸、芍药内酯苷、芍药苷、甘草苷、五没食子酰葡萄糖、异甘草苷芹菜糖苷、芒柄花素、甘草素、苯甲酰芍药苷、甘草酸、藁本内酯与丁基苯酞,覆盖了方中疏肝(柴胡、薄荷)、养血柔肝(白芍、当归)、健脾利湿(白术、茯苓、生姜)、调和诸药(甘草)的药效物质基础;指纹相似度>0.98,峰面积RSD<2%,为后续动物实验提供了稳定、均一、可控的受试药物。
图片
图2 逍遥散的UHPLC质量控制  


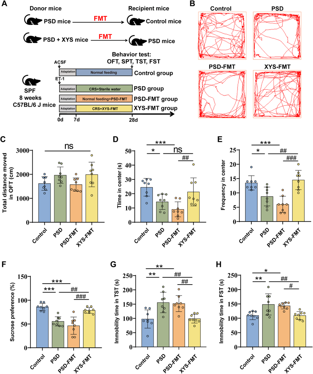
逍遥散有效改善PSD小鼠的抑郁样行为

研究采用8周龄雄性C57BL/6小鼠,以单侧内侧前额叶皮质微量注射内皮素-1复制局灶性脑缺血,并联合3周慢性束缚应激构建卒中后抑郁模型。与假手术对照相比,卒中后抑郁小鼠在开场实验中的总运动距离显著缩短,糖水偏好率显著下降,悬尾及强迫游泳实验中的不动时间显著延长,符合抑郁样行为核心症状。给予低剂量逍遥散及高剂量逍遥散灌胃3周后,上述行为学指标均显著逆转,高剂量组效果尤为突出,且与经典选择性5-羟色胺再摄取抑制剂氟西汀阳性对照相当,提示逍遥散可剂量依赖性地改善卒中后抑郁抑郁样行为。
图片
图3 逍遥散有效改善PSD小鼠的抑郁样行为  


逍遥散抑制PSD小鼠的结肠炎症反应

透射电镜与HE染色显示,卒中后抑郁小鼠结肠上皮微绒毛稀疏、排列紊乱,杯状细胞减少,黏膜及黏膜下层大量炎性细胞浸润。血清及结肠组织中IL-1β、IL-6、TNF-α、脂多糖水平显著升高,抗炎因子IL-10下降,P2X7R、NLRP3蛋白表达上调。逍遥散干预后,结肠超微结构基本恢复,炎性浸润显著减轻。高剂量组血清及结肠IL-1β、IL-6、脂多糖、TNF-α分别下降30%至60%,IL-10升高2倍以上。结肠P2X7R与NLRP3蛋白表达显著下调,表明逍遥散可有效修复肠屏障并抑制肠道P2X7R/NLRP3介导的炎症风暴。
图片
图4 逍遥散抑制PSD小鼠的结肠炎症反应  


逍遥散抑制PSD小鼠的脑部炎症反应

与结肠一致,PSD小鼠海马及内侧前额叶皮质的IL-1β、IL-6、TNF-α、LPS水平显著升高,IL-10下降,P2X7R、NLRP3蛋白高表达。XYS处理后,海马及皮质促炎因子显著回落,IL-10回升,高剂量组P2X7R与NLRP3蛋白水平分别降低约40%和50%,提示XYS能够跨屏障抑制中枢炎症,保护卒中后易损脑区。
图片
图5 逍遥散抑制PSD小鼠的脑部炎症反应  


逍遥散调节PSD小鼠的肠道微生物多样性和组成

16S核糖体RNA测序显示,卒中后抑郁小鼠肠道菌群α多样性显著下降,β多样性与对照明显分离。门水平厚壁菌门与拟杆菌门比值升高,疣微菌门、放线菌门减少。属水平Akkermansia、Allobaculum、Monoglobus等有益菌丰度降低,潜在致病菌Ligilactobacillus、Staphylococcus、Streptococcus升高。逍遥散干预后,α多样性显著回调,菌群结构向对照靠拢。有益菌Allobaculum、Monoglobus、Faecalibaculum显著富集,致病菌Staphylococcus、Streptococcus明显受抑,提示逍遥散可重塑卒中后抑郁小鼠肠道微生态平衡。
图片
图6 逍遥散调节PSD小鼠的肠道微生物多样性和组成  


不同组别的肠道微生物变化

线性判别分析效应大小进一步筛选出45个差异标志菌,其中卒中后抑郁组富集Ligilactobacillus、Staphylococcus等6个类群,而逍遥散高剂量组富集Allobaculum、Monoglobus等16个类群。相似度分析量化了各菌属对组间差异的贡献度,明确了逍遥散抑邪扶正的菌群调控特征。
图片
图7 不同组别的肠道微生物变化  


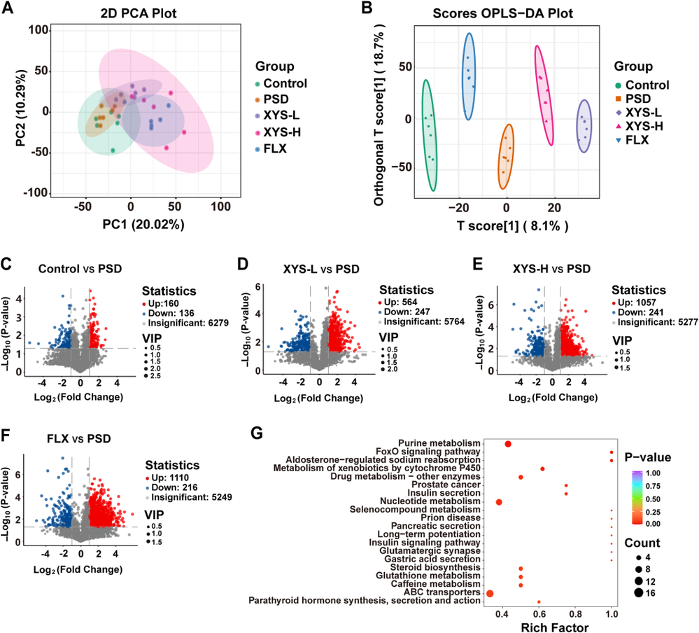
逍遥散调节PSD小鼠的肠道代谢产物

非靶向代谢组共检出7689种代谢物,主成分分析与正交偏最小二乘判别分析显示各组代谢轮廓清晰分离。与对照相比,卒中后抑郁组136种代谢物上调、160种下调。逍遥散低剂量组564种上调、247种下调,高剂量组1057种上调、241种下调。京都基因与基因组百科全书富集分析提示差异代谢物主要涉及嘌呤代谢、叉头框蛋白O信号、醛固酮调节钠重吸收、细胞色素P450药物代谢等通路。其中苯甲酸酯类防腐剂羟苯甲酯、抗癫痫药丙戊酸、戒酒药双硫仑等关键差异代谢物在逍遥散组显著回调,提示逍遥散可通过调控微生物-宿主共代谢网络恢复肠道稳态。
图片
图8 逍遥散调节PSD小鼠的肠道代谢产物  


肠道微生物群与生化参数之间的斯皮尔曼相关性分析

相关性热图显示,Ligilactobacillus、Limosilactobacillus与IL-6、IL-1β、脂多糖呈正相关,与开场实验总路程、糖水偏好率呈负相关。Akkermansia、Allobaculum则与IL-10正相关,与不动时间负相关。Monoglobus与短链脂肪酸水平正相关,与TNF-α负相关。结果从统计学层面证实特定菌群变化与炎症因子水平及抑郁行为指标高度耦合,为菌群-肠-脑轴机制提供了直接证据。
图片
图9 肠道微生物群与生化参数之间的斯皮尔曼相关性分析 


逍遥散通过肠道微生物群依赖性方式减轻PSD小鼠的抑郁症状

为了验证菌群介导的因果性,研究设计粪菌移植实验。将卒中后抑郁小鼠粪菌移植给健康受体鼠,后者迅速出现抑郁样行为,开场实验中央区停留时间及进入次数显著减少,糖水偏好率显著降低,悬尾实验与强迫游泳实验不动时间显著延长。而将逍遥散高剂量组粪菌移植给卒中后抑郁受体鼠,则显著逆转其抑郁表现,开场实验中央区停留时间及进入次数增加,糖水偏好率提高,悬尾实验与强迫游泳实验不动时间缩短,提示逍遥散的疗效至少部分依赖于其对肠道菌群的正向调节。
图片
图10 逍遥散通过肠道微生物群依赖性方式减轻PSD小鼠的抑郁症状 


小结
综合上述结果,卒中后应激导致肠道菌群失衡,有益菌减少、致病菌增多,短链脂肪酸等保护性代谢物下降、脂多糖等有害代谢物上升,肠屏障破坏、P2X7R/NLRP3炎症小体过度激活,外周及中枢炎症因子风暴,海马与前额叶功能受损,最终表现为抑郁样行为。逍遥散通过多组分、多靶点协同作用重塑菌群结构,恢复有益代谢物,抑制P2X7R/NLRP3通路,修复肠-脑屏障,最终改善抑郁。该研究不仅为阐释经典名方逍遥散的现代科学内涵提供了整合微生态学、神经免疫学与行为学的系统证据,也为卒中后抑郁的调菌-抗炎-抗郁新策略奠定了理论与实验基础。

参考文献:
Chen YY, Lu YT, Wang YD, Ding NN, Huang ZX, Hu JB, Tong JX, Zhang YR, Deng LJ, Luo X, Hao WZ, Chen JX. Xiaoyaosan improves depression-like behaviours in mice with post-stroke depression by modulating gut microbiota and microbial metabolism and regulating P2X7R/NLRP3 inflammasome. Phytomedicine. 2025 Sep;145:157078. doi: 10.1016/j.phymed.2025.157078. Epub 2025 Jul 13. PMID: 40684490.


作者|梅斯医学
编辑 | 逅思
授权转载、投稿等请联络梅斯医学管理员
老中医(微信号:wxid_rszr95aw79ie22)