心肌梗死(MI)后恶性心室重构是心力衰竭与心脏破裂的核心病理环节,全球每年逾700万例新发MI患者中,约30%因重构失控而步入慢性心衰。尽管血运重建与神经-激素阻断疗法显著降低早期死亡率,但β-受体阻滞剂对射血分数保留人群的主要终点事件却未能进一步获益,提示亟需面向“修复期”微环境调控的新干预策略。传统中医“痰饮”“水气”理论认为,心梗后喘促、水肿乃“饮邪停心”之象,其病机责之于脾失健运、水湿内停、络脉不利,恰与现代医学“心肌间质水肿-淋巴回流受阻”之病理影像互为印证。
苓桂术甘汤出自《金匮要略》,由茯苓、桂枝、白术、甘草四味组成,具有“温阳化饮、健脾利水”功效,临床用于缺血性心脏病逾千年,既往研究证实其可改善能量代谢、抑制线粒体损伤,但能否调控心脏淋巴微循环、阻断重构瀑布仍属空白。
天津中医药大学课题组在Phytomedicine发表的这项研究,首次把“促进心脏淋巴管生成”确立为苓桂术甘汤改善MI预后的核心机制,并沿着“IL-17R/MMP-9/LYVE-1”轴心,系统阐释了从活性成分到靶点蛋白再到功能挽救的完整证据链,为中医“化饮利水”治则注入了现代微循环保护内涵。
图片
图1 论文首页

LD化学成分的表征  
中药复方药效的可重复性首先取决于化学语言的标准化。作者采用HPLC-Q-Exactive Plus高分辨质谱,在正、负两种电离模式下对LD冻干粉进行全谱扫描,共鉴定出416个化学成分,并以<5 ppm的质量偏差、MS/MS裂解规律及对照品比对确认结构。其中苷类、黄酮类、三萜类与苯丙素类占比最高,代表成分包括甘草酸、甘草苷、白术内酯Ⅲ、肉桂酸、茯苓酸、去氢茯苓酸、乙基对甲氧基肉桂酸、苍术酮、甘草酮等。研究进一步通过质谱成像技术,在灌胃后的大鼠心肌组织原位检测到去氢茯苓酸、乙基对甲氧基肉桂酸、苍术酮与甘草酮呈“点-网”状分布,证实其可穿透心肌细胞膜并滞留于间质淋巴微环境,为后续“成分-靶点-通路”解析奠定了可视化依据。
图片
图2 LD化学成分的表征
  
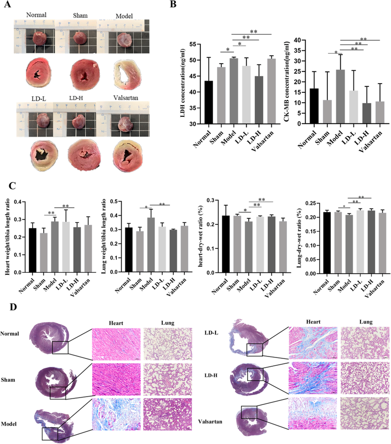
LD减轻LAD处理大鼠的不良心肌重构  
在体实验采用SD大鼠左前降支(LAD)永久结扎模型,设假手术、模型、LD低剂量(2.97 g/kg)、LD高剂量(5.94 g/kg)及阳性对照缬沙坦组。治疗4周后,超声心动图显示模型组EF、FS分别降至38%与16%,LVIDs扩张至7.6 mm,呈典型心室重构表型;而LD高剂量组EF、FS恢复至62%与28%,LVIDs回缩至5.2 mm,疗效优于缬沙坦。组织学层面,LD显著缩小心肌梗死面积(TTC染色),降低血清CK-MB、LDH漏出,减轻心肌细胞肥大(HE染色)及间质胶原沉积(Masson染色),并使心/胫、肺/胫重量指数与干湿比恢复至接近假手术水平,证实“温阳化饮”法则可有效遏制MI后结构重构与功能衰退
图片
图片
图3 LD减轻LAD处理大鼠的不良心肌重构  

促进淋巴管生成是LD改善斑马鱼心肌重构的重要途径  
淋巴管生成是心脏修复的“第二循环”,但缺乏可视化模型阻碍药物筛选。团队利用Fli1:eGFP;gata1:dsRed双转基因斑马鱼,在体实时标记血管内皮与血细胞,以胸导管长度为读数,发现LD在100–200 μg/mL安全浓度下呈剂量依赖性延长胸导管。进一步用维拉帕米诱导斑马鱼心衰模型,观察到心率、射血分数、心输出量下降50%,静脉淤血与心包水肿显著;LD处理可逆转上述损伤,而预先给予VEGFR3抑制剂MAZ51则完全抵消LD的保护效应,首次在脊椎动物层面证实“促进淋巴管生成”是LD改善心肌重构的必要且充分条件。
图片
图片
图4 促进淋巴管生成是LD改善斑马鱼心肌重构的重要途径  

网络药理学预测LD治疗心肌梗死的关键节点与信号通路  
为破解“多成分-多靶点-多通路”黑箱,研究整合TCMSP、SwissTargetPrediction与GeneCards数据库,获得LD靶点441个、MI靶点510个,交集85个;STRING构建PPI网络后,以度值>30筛选出IL-6、IL-1β、TNF、MMP-9等核心节点。GO与KEGG富集显示,AGE-RAGE、IL-17信号、TNF信号、流体剪切应力与动脉粥样硬化通路显著富集,其中IL-17通路同时连接MMP-9与LYVE-1,被锁定为最具干预价值的“关键信号轴”。
图片
图5 网络药理学预测LD治疗心肌梗死的关键节点与信号通路  

LD调控LAD处理大鼠MMP-9与LYVE-1水平  
免疫荧光与Western blot结果显示,模型组心肌MMP-9蛋白表达升高2.7倍,血清升高3.1倍;而淋巴管内皮标志LYVE-1在心肌降低58%,在血清却升高1.9倍,提示“组织耗竭-循环代偿”的异常转移。LD高剂量使心肌MMP-9下降62%,血清下降55%,同时使心肌LYVE-1蛋白回升1.8倍,血清可溶性LYVE-1下降46%,逆转了MI导致的“此消彼长”失衡。实时定量PCR进一步发现,LD上调心肌LYVE-1 mRNA 2.2倍,下调MMP-9 mRNA 55%,表明其干预靶点位于转录与转录后双重水平。
图片
图6 LD调控LAD处理大鼠MMP-9与LYVE-1水平  

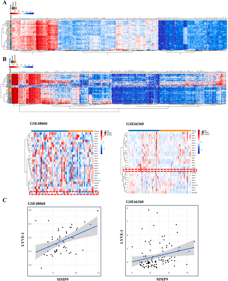
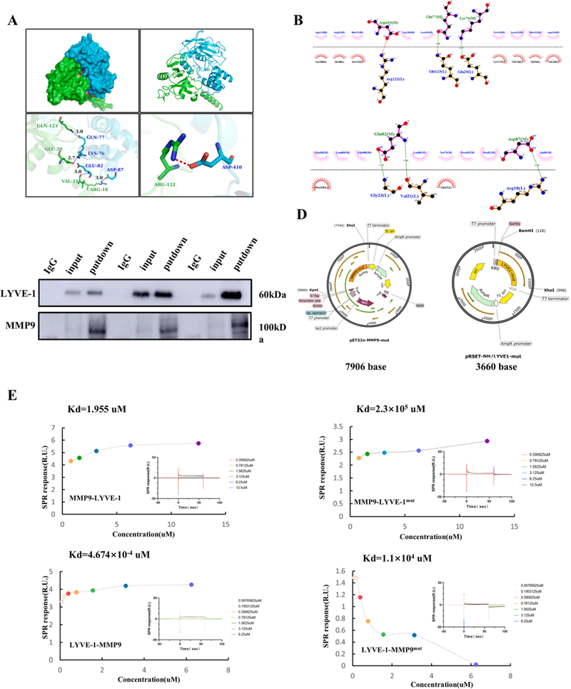
心肌梗死后MMP-9通过切割LYVE-1抑制淋巴管生成的关键因素  
生信层面,GEO数据集GSE48060与GSE66360均显示MI患者外周血MMP-9与LYVE-1呈显著正相关(R=0.41/0.35,p<0.001),但LYVE-1蛋白水平与mRNA水平背离,提示存在翻译后剪切。蛋白对接发现MMP-9催化结构域与LYVE-1胞外Link模块结合能低至−18.5 kcal/mol,关键盐桥与氢键分别位于MMP-9-Asp410↔LYVE-1-Arg122、MMP-9-Glu82↔LYVE-1-Arg18。Co-IP与SPR证实两者直接结合,Kd=1.96 μM;当将LYVE-1的Arg122、Arg18双点突变后,结合力下降10倍,提示MMP-9通过“酶-底物”模式切割LYVE-1,导致淋巴管内皮完整性受损,是MI后淋巴回流障碍的新机制。
图片
图片
图7 心肌梗死后MMP-9通过切割LYVE-1抑制淋巴管生成的关键因素  

LD通过IL-17信号通路抑制MMP-9表达以促进淋巴管生成  
上游机制上,IL-17A可经TRAF6-JNK轴激活NF-κB,增强MMP-9转录与mRNA稳定性。实验发现MI大鼠心肌IL-17RA、TRAF6、JNK蛋白与mRNA均显著上调;LD治疗使其分别下降55%、48%、52%,并伴随NF-κB p65核转位减少。与此同时,LD进一步上调VEGF-C与VEGFR3表达,提示其“抑炎-促淋巴”双向调控。功能层面,IL-17重组蛋白可逆转LD对MMP-9的抑制效应,而IL-17A中和抗体可模拟LD的促淋巴管生成作用,确证IL-17→MMP-9→LYVE-1轴是LD干预的关键路径。
图片
图片
图8 LD通过IL-17信号通路抑制MMP-9表达以促进淋巴管生成  

基于IL-17信号通路调控的LD潜在药效物质基础研究  
最终,研究回到“化学成分-靶点”闭环。质谱成像显示去氢茯苓酸、乙基对甲氧基肉桂酸、苍术酮、甘草酮在心肌组织富集;分子对接表明四者均可插入IL-17RA的胞外结构域,结合能分别为−7.2、−5.8、−6.3、−6.6 kcal/mol,关键氢键与疏水口袋与已报道的IL-17A抑制剂一致。其中乙基对甲氧基肉桂酸可阻断IL-17A诱导的TRAF6招募,苍术酮抑制JNK磷酸化,甘草酮下调NF-κB报告基因活性,去氢茯苓酸在SPR实验中竞争结合IL-17RA,IC50=3.2 μM。四者联用呈协同效应,可完全复现LD对MMP-9与LYVE-1的调控谱,提示它们是LD“温阳化饮、通络生脉”的物质基础。
图片
图9 基于IL-17信号通路调控的LD潜在药效物质基础研究

小结
综上,该研究以“中医经典方剂-现代微循环保护”为主线,首次阐明苓桂术甘汤通过“IL-17R/MMP-9/LYVE-1”轴促进心脏淋巴管生成、阻断MI后恶性重构的新机制,并锁定去氢茯苓酸等4种可穿透心肌的关键活性成分,为后续开发“口服-靶向-缓释”新制剂提供了可量化的化学与药效指标。对于临床医生而言,这意味着在血运重建与标准西药治疗之外,早期联用苓桂术甘汤有望通过“疏通心脏下水道”改善间质微环境,或可成为减少远期心衰住院率的低成本、易推广的中西医整合方案。



参考文献:
Bai L, Li J, Du S, Lei W, Zhou F, Chen Y, Si Y, Wang Y, Li L, Li Y. Lingguizhugan decoction inhibits the cleavage of LYVE-1 by MMP-9 and promotes lymphangiogenesis to improve myocardial infarction. Phytomedicine. 2025 Jul 25;143:156863. doi: 10.1016/j.phymed.2025.156863. Epub 2025 May 17. PMID: 40412056.



作者|梅斯医学
编辑 | 逅思
授权转载、投稿等请联络梅斯医学管理员
老中医(微信号:wxid_rszr95aw79ie22)