背景

在阿尔茨海默病(AD)日益成为全球公共卫生挑战的今天,任何能够延缓其病程进展的干预手段都备受关注。近年来,脑—肠轴理论为理解神经退行性疾病的机制提供了全新视角。近期,一项发表于Chinese Medicine杂志的最新研究首次揭示:电针刺激足三里(ST36)与上巨虚(ST37)可能通过激活“胃迷走神经传入纤维—孤束核—蓝斑”神经回路,显著改善AD模型小鼠的认知功能与神经炎症。
图片
方法和结果

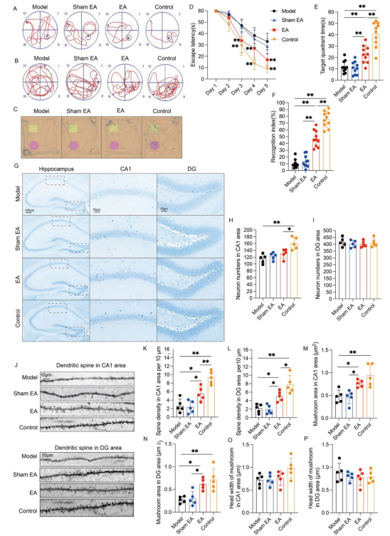
该研究以APP/PS1转基因小鼠为对象,通过一系列严谨的实验设计,逐步解析了电针治疗AD的神经环路机制。研究人员发现,经过30天、每隔一天一次的电针治疗后,小鼠在莫里斯水迷宫和新物体识别测试中表现出显著改善的空间学习能力和情景记忆能力。更为重要的是,电针不仅提升了树突棘密度、改善了突触超微结构,还显著抑制了海马区促炎细胞因子IL-1β和TNF-α的表达,并减少了小胶质细胞的过度激活。
图片

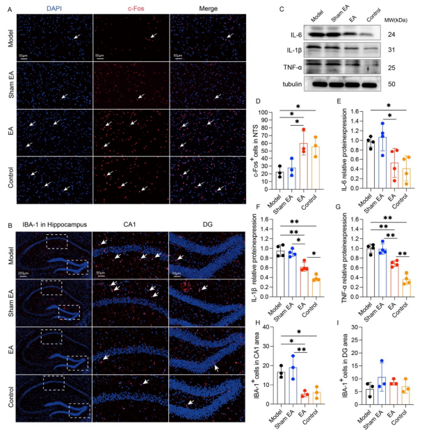
那么,位于腿部的穴位刺激是如何“远程”调控大脑炎症与认知功能的呢?关键在于一条起源于胃肠、上行至脑干的“神经高速公路”——胃迷走神经传入纤维。研究人员通过向结节神经节注射CCK-SAP选择性阻断该通路后,电针的认知改善与抗炎作用被完全取消,证实了胃迷走神经在此过程中的必要性。
图片

进一步通过逆行跨突触病毒追踪技术,研究团队确认了从孤束核至蓝斑的去甲肾上腺素能神经投射的存在。蓝斑作为大脑最重要的去甲肾上腺素能核团,其神经元在电针后显著激活,并伴随去甲肾上腺素合成增加。而当研究者使用化学遗传学技术特异性抑制该回路时,电针所带来的认知保护、突触修复及抗炎效应均被逆转,从因果层面验证了“孤束核—蓝斑”通路的中枢地位。

在分子机制层面,研究进一步揭示电针通过增强β2-肾上腺素能受体/PKA/CREB信号通路,抑制神经炎症并促进突触可塑性。该通路不仅是去甲肾上腺素下游的关键效应路径,也与多种神经保护过程密切相关,为理解电针如何实现“从外周到中枢”的抗炎与神经修复提供了清晰的信号蓝图。
图片
小结

尽管该研究仍存在一定局限,如仅使用雄性小鼠、未直接评估胶质细胞表型转化等,但其首次系统性地揭示了一条从体表穴位刺激,经由迷走神经传入,最终通过脑干去甲肾上腺素能系统发挥中枢抗炎与认知改善作用的完整神经环路。这不仅为“肠—脑同治”理论提供了实验依据,也为AD的神经调控治疗提供了新靶点。未来,结合个体化电针参数优化、肠道菌群—代谢物调控以及多模态神经影像评估,电针治疗有望成为AD综合管理中有潜力的辅助疗法。正如研究者所言,这项研究“架起了一座连接外周神经调控与中枢神经退行性病变的桥梁”,也为中医药现代化与神经科学交叉研究提供了典范。



来源|中医科新前沿
作者|梅斯医学
编辑 | 逅思
授权转载、投稿等请联络梅斯医学管理员
老中医(微信号:wxid_rszr95aw79ie22