初看重症肺炎和急性呼吸窘迫综合征(ARDS)的柏林定义诊断标准,觉得很相似,但是,重症肺炎同时存在低氧血症时,是否就等同于ARDS,临床实际中还是存在不少争议。
能否用同一种病理生理改变进行解释?二者病因、发病特点和死亡率是否完全一致?
针对以上问题,我们对重症肺炎和ARDS作一比较,以期各位同仁分析二者的相同之处和不同点。
一、重症肺炎解读
临床工作中,多使用美国胸科学会(ATS)和感染病学会(IDSA)颁布的社区获得性肺炎(CAP)指南中重症肺炎(SP)的标准(表1)。
表1 IDSA-2007重症肺炎诊断标准

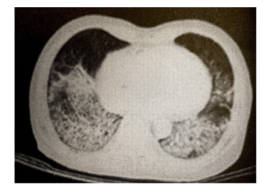
经过近10年的应用,IDSA-2007的主次要标准在被不断地验证和冲刷。在此基础上,中华医学会呼吸病学分会制定了《中国成人社区获得性肺炎诊断和治疗指南(2016年版)》(表2),并对重症肺炎重新进行了界定。临床上强调了有肺部感染的影像学表现,对合并脓毒症休克或需机械通气最关注,而氧合指数定的是小于250mmHg。如图1,临床就更符合重症肺炎而不是ARDS。

图1 胸部CT示双肺病变
表2 中华医学会呼吸病学分会SP-2016指南

二、ARDS柏林定义解读
2011年在德国柏林,欧洲重症医学会(ESICM)在美国胸科学会(ATS)和重症医学会(SCCM)的支持之下,提出了急性呼吸窘迫综合征(ARDS)的新定义——柏林定义(表3),该定义强化了ARDS定义的可行性、可靠性和有效性,相关文章于2012年6月20日发表在《美国医学会杂志》(JAMA)上[1]。
表3 ARDS-2012柏林定义与诊断标准

根据柏林定义,ARDS是一组急性弥漫性肺部炎症反应综合征,临床表现为呼吸窘迫、顽固性低氧血症,强调了需上呼吸机且PEEP≥5cmH2O,氧合指数定的是小于300mmHg,其氧合指数范围比重症肺炎还广泛。
新诊断标准从起病时间、氧合指数、肺水肿来源和胸片表现四个方面对ARDS进行诊断,而并未采用平台压、无效腔、血管外肺水或电阻抗断层成像(EIT)等其他非常规检查手段,故临床医师依据常规入院检查即可对患者进行诊断,实用性的提高使得基层医院ARDS患者检出率得到提升。
柏林定义不仅使得ARDS的诊断更为简便易行,也尽量量化各项指标,尤其是发病的时间,减少了医师诊断时的主观误差,在最大化纳入患者的同时也规范了临床试验的方案,利于科学研究的展开。
三、重症肺炎和ARDS的异同
1.析因
ARDS因其全身炎症反应重,伴发弥漫性肺泡损伤导致低氧血症顽固难以纠正,且易合并多脏器功能衰竭,成为RICU棘手的危重症,其死亡率高达40%左右。柏林定义较之欧美共识会议(AECC),还强调了危险因素对诊断ARDS的重要性。从2016年Bellani等[2]对50个国家共459间ICU病房患者资料进行回顾性分析指出,肺炎是ARDS患者最重要的危险因素,占59.4%。
排在第二和第三位的分别是肺外脓毒症和误吸。而通常肺炎是仅局限于肺组织的局部炎症反应,抗生素的应用治疗更为关键。
通常肺炎可通过两种方式导致ARDS:一是直接肺内损伤,可称作肺源性ARDS,另一类为重症肺炎的局部病灶继发炎性瀑布反应导致其他肺叶或肺段损伤,具有肺外源性ARDS的特点[3]。因此,认清直接性或间接性ARDS的差异十分必要。
(1) 病理改变:从病理检查来看,直接或间接ARDS患者的肺活组织检查显示出不同的性质。与肺外源性ARDS(ARDSexp)相比,肺内源性ARDS(ARDSp)患者表现为更突出的肺泡塌陷(P=0.03)、纤维性渗出物(P=0.01)和肺泡壁水肿(P=0.05)。
而且,ARDSp早期以胶原增生为主,弹性蛋白酶则更多地出现在ARDSexp患者。富含蛋白的水肿液渗出和透明膜形成是导致ARDS低氧血症顽固难以纠正的重要病理改变。
在ARDSp患者,透明膜厚而不连续,与ARDSexp患者薄且相对连续的透明膜形成强烈对比。同时该研究还阐明ARDSp多表现为上皮受损占主要,而ARDSexp则是弥漫性内皮受损为主。
(2)影像学表现:不论是AECC还是柏林定义,影像学都是评估病情严重程度并制定诊断标准的一项重要内容。直接损伤导致的ARDS(ARDSp)有不对称的实变和磨玻璃影。相比之下,间接损伤导致的ARDS(ARDSexp)主要是磨玻璃影,且比ARDSp多集中分布。
Pelosi等人的研究也支持上述发现:ARDSp相比间接ARDSexp有更多的斑片状密度影。胸部CT有许多特殊征象,对ARDS的诊断和鉴别诊断很有意义,对ARDS与严重肺炎、急性间质病等的鉴别提供帮助,在保证安全的情况下,应提倡多进行此项检查。
(3)生物标志物:大量研究致力于寻找有效且可靠的生物标志物协助ARDS诊断,其中部分指标可用于本论题中所涉及ARDSp和ARDSexp的亚型分析。寻找特异的上皮或内皮损伤的标志物是鉴别二者的要点。
例如,受体晚期糖基化终产物(RAGE)是Ⅰ型上皮细胞损伤的标志物,KL-6/MUC1是Ⅱ型上皮细胞损伤的标志。相反,促血管生成素-2(Ang-2)和von Willebrand因子(vWF),标记间接性ARDS患者血浆内皮损伤程度增高。
当然,一个综合性的系统生物学研究策略可以克服识别功能和调控途径的局限性,从分子或器官水平进行预测[4]。有研究通过此方法发现13种ARDS特有的生物标志物,可将此与正常人甚至重症肺炎患者区分开来[5]。
病原微生物破坏机体内环境稳定,引起包括肺泡壁在内的肺实质发生感染性病变,是肺炎的根本原因。可引起肺炎的病原微生物众多,除了最常见的细菌外,还有病毒、真菌、结核分枝杆菌、疟原虫等。近年来病毒流行引起的ARDS报道日益增多,其病例特点值得着重关注和再认识。
Dhanasekar及其同事[6]回顾分析了24个ICU的ARDS患者资料,RT-PCR确诊为H1N1感染的有28例。其中大部分为女性患者60.7%(17/28),并有7例为孕妇。这些患者最常见合并症为糖尿病和高血压。
此外,病毒感染的ARDS患者病情更危重,多以中重度为主,APACHEⅡ(17.75±6.50)和SOFA(5.25±1.80)评分都较高,平均PaO2/FiO2仅为(148.9±77.2)mmHg;与此一致的是,28例患者中仅1例不需要机械通气支持,总死亡率高达60.7%,比多数文献报道的约40%的死亡率高出近一半。
目前尚无文献对各个病原体引起的ARDS做深入细致的比较报道,临床诊治更多靠的是临床经验。病毒性肺炎引起的ARDS女性多见,易重症化,死亡率极高,需格外重视。近年我国不少地区出现的H7N9感染人,主要累及肺部,发病初期可以是局限在一侧的肺炎,可以短短1~2天迅速发展到双肺。
2.辨相
柏林定义相对较宽泛,且均依赖于ARDS患者的临床特征,甚至依据诊疗措施诊断疾病。本论题中不能仅因二者均有肺部炎症和低氧血症就简单地画上等号,还需考虑到氧合指数的应用局限性。
Villar等[7]指出,柏林定义未说明在计算PaO2/FiO2时FiO2和PEEP的水平;更未在24小时后加用10cmH2OPEEP和FiO2≥0.5,对患者的PaO2/FiO2进行再评价。
西班牙一项前瞻性多中心研究发现,在标准呼吸机参数设置条件下(PEEP≥10cmH2O,FiO2≥0.5),ARDS发病后24小时内的PaO2/FiO2比值更能准确地对ARDS患者的严重程度进行分层。
Forel等[8]也建议采用ARDS发病后24小时内测定的氧合指数和肺顺应性数值为标准进行临床分层和预测转归更具代表性。
重症肺炎患者发生低氧血症时还需排除其他影响氧合的情况,如心排血量的改变、永久性卵圆孔未闭、扩血管药物或合并休克等,务必保证低氧血症由肺泡实质受损导致,方使本论题具有比较意义。
3.求真
弥漫性肺泡损伤(DAD)是急性呼吸窘迫综合征的病理特征。在一项回顾性研究中,1838例依据柏林定义诊断的ARDS患者有101例接受了开胸肺活检(OLB)。
根据活检结果,约56.4%(57/101)的患者发生了DAD[9]。但所有活检标本均有阳性发现,为诊断及治疗方案的调整提供了病理学依据。57例检出DAD的标本中,41例仅有DAD改变,剩余16例尚合并其他病理改变。
在这16例标本中,11例明确有感染存在(4例为卡氏肺孢子虫肺炎,3例为侵袭性真菌感染,2例感染了金黄色葡萄球菌,1例病毒感染和1例结核分枝杆菌),2例间质性肺病(都有机化性肺炎表现),3例其他疾病(2例转移性腺癌和1例血管炎)。
而未发现有DAD改变的44例ARDS患者标本有其他发现:10例为感染性疾病(1例卡氏肺孢子虫肺炎合并巨细胞病毒性肺炎,2例卡氏肺孢子虫肺炎,2例病毒性肺炎,2例侵袭性真菌感染,2例细菌性肺炎和1例结核分枝杆菌),18例间质性肺炎(其中普通间质性肺炎5例,机化性肺炎4例,非特异性间质性肺炎2例,脱屑性间质性肺炎1例,1例过敏性肺炎和5例未分类的间质性肺炎),另有16例其他混杂情况(7例纤维化患者,3例白血病细胞浸润,2例转移性腺癌,2例血管炎和2例肺水肿)。
根据OLB病检结果,有48.5%的患者调整了治疗方案。
值得注意的是,行OLB的101例患者共有21例存在确切的感染。换言之,有21例重症肺炎患者合并低氧血症依据柏林定义诊断为ARDS,但其中仅11例存在DAD。而肺炎合并DAD患者院内死亡率(8/11,72.7%)显著高于未发生DAD者(2/10,20%)。
与此报道类似,Esteban等[10]发现重症肺炎合并低氧血症的43例患者仅11例发生DAD,概率仅为25.6%(11/43)。另外未发生DAD的32例患者中,有4例合并肺出血,3例合并肺水肿,3例合并肺栓塞。
这都是会严重影响氧合的情况,需排除后再考虑ARDS的可能性。这就说明发生低氧血症的原因在临床上还是非常多的,不是重症肺炎合并低氧血症都诊断ARDS,都按ARDS治疗,尤其合并肺出血、肺栓塞的患者。
虽然DAD是诊断ARDS的金标准,但并未纳入AECC或柏林定义中。究其原因,为研究者担心实施OLB带来的相关不良反应。文献推荐通常以胸部CT协助选择手术区域[11]。需机械通气的患者肌松镇静,维持当前设置的容控模式送气。ICU医师与外科医师协助切取肺组织标本,最长径一般不超过2cm。将标本细分后送微生物培养和病理学检查。
美国康奈尔大学的学者对已发表的24篇OLB相关文献进行了荟萃分析[12]。结果发现,OLB提供了更可靠的病理诊断,特异诊断率达84%。其中,有73%的患者根据活检结果进行了治疗策略的调整,如增减激素、增减抗生素、开始抗凝血治疗及开始化疗等。OLB比想象中安全可靠,约22%患者发生术后并发症,最常见为持续漏气,术前接受机械通气的患者气道峰压越高则越容易发生持续漏气。尚未见因行OLB导致死亡的报道。
4.去伪
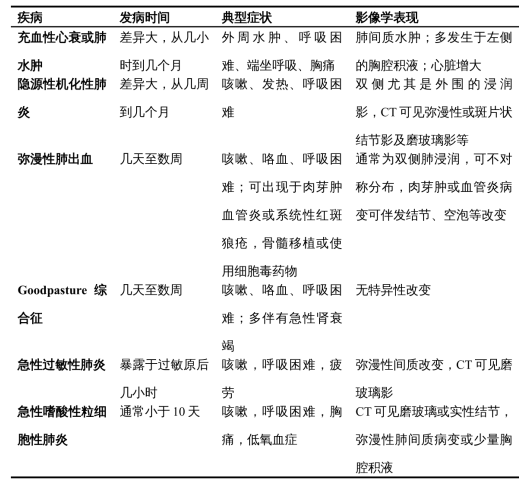
柏林定义虽然对ARDS的核心内容进行了准确描述,并提供了简便易行的界定标准。但经OLB验证,以DAD为评判金标准,柏林定义的敏感性和特异性尚有提升空间。以此作为唯一诊断标准势必造成某些有类似症状疾病的误判。笔者将易误判为ARDS的几种疾病归纳于表4,供同仁参考[13]。
表4 易诊断为ARDS的几种疾病

总结
临床情况往往错综复杂。临床现象呈现给我们的只是表象。如何拨开重重迷雾,探寻疾病的本质,还需在掌握基本知识的情况下,练就一双火眼金睛,排除肺出血、肺栓塞、循环性缺氧等因素的干扰,探究重症肺炎合并低氧血症的患者之根本病理生理过程,将之与ARDS各标准对比分析,提高诊断准确率。随着炎症因子芯片的推广和数据整合分析的进步,找到ARDS特异的生物标志物为不懈的探索方向。对于难以鉴别的病例,还可行肺泡灌洗液细胞分析、胸部CT甚至OLB以协助诊断。
