搞懂什么是严重过敏反应,能帮我们更好地规避风险、及时应对。想获取更全面、权威的相关知识,包括血清检测、治疗原则等细节,点击下方DeepEvidence小程序,让专业循证工具为你保驾护航。
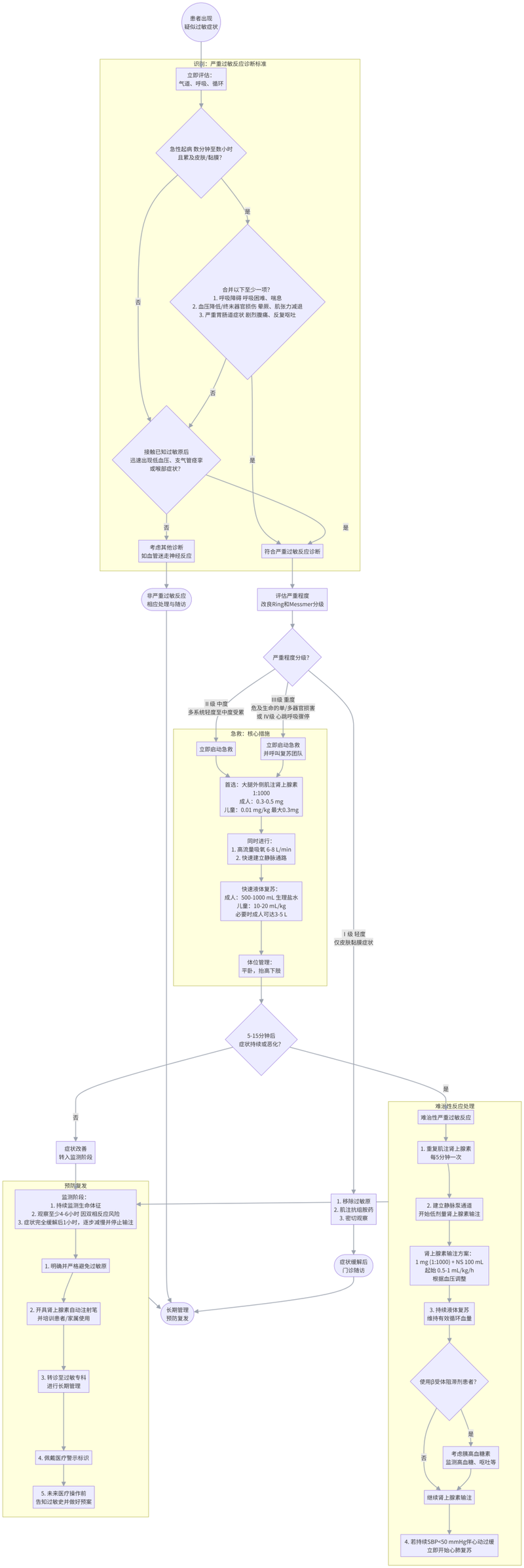
⚡ 来得快:接触过敏原后数分钟至数小时内发作
🌐 波及广:皮肤、呼吸、循环、消化等多个系统同时"报警"
⚠️ 风险高:可能迅速导致气道梗阻、呼吸衰竭、循环崩溃
呼吸异常:喘不上气、喘息、喉咙发紧、血氧下降
循环异常:头晕眼前发黑、突然虚脱、意识模糊
消化道症状:剧烈腹痛、反复呕吐(尤其接触非食物过敏原后)
血压明显下降
支气管痉挛(喘鸣、呼吸困难)
喉头水肿(声音嘶哑、吞咽困难)

首选注射部位:大腿外侧中部(股外侧肌)肌肉注射
成人及体重≥25kg儿童:0.3mg(1:1000浓度,即0.3mL)
体重7.5-25kg儿童:0.15mg(0.15mL)
婴儿及小儿童:按0.01mg/kg计算,单次最大不超过0.3mg
体位管理:首选平卧、抬高下肢,促进血液回流;呼吸困难者可半坐位;孕妇取左侧卧位
快速补液:严重过敏会导致血管"漏水",需快速输注生理盐水扩容
呼吸支持:保持气道通畅,给予高流量吸氧;支气管痉挛者可雾化沙丁胺醇辅助(但不能替代肾上腺素!)
食物过敏:几乎都由"吃进去"引发,单纯皮肤接触风险极低
警惕"隐形暴露":如密闭空间内煮沸牛奶产生的气溶胶
就医/用药前主动告知过敏史
有严重过敏史者,建议处方肾上腺素自动注射笔(EAI)
患者及家属需熟练掌握使用时机和方法
定期检查有效期,及时更换
书面列出:早期症状识别→用药步骤→何时呼叫120→后续处理
告知学校、单位、常去场所的相关人员
对蜂毒、尘螨等特定过敏原,脱敏治疗可能降低未来严重反应风险
需由过敏专科医生评估后决定
急性发作后建议留观至少4-6小时,警惕双相反应
定期复诊,更新急救方案
佩戴医疗警示标识,关键时刻为救援争取时间
