根据热心的pubpeer网友的说法,两篇论文高度疑似是“土豆泥”肿瘤,并且根据钢尺上的痕迹可以确认这三篇来自不同省份的论文使用的就是同一把尺子。目前这两篇论文,一篇已撤稿,另一篇还没有。已撤稿的论文发表于2020年并且跟土豆泥肿瘤发在了同一本中科院二区期刊上。

图片
这篇论文的figure7A过白的组织颜色以及不太正常的反光真的很难让人相信其是真正的肿瘤组织:
图片

figure7

图片
YD-38
图片
MK-1
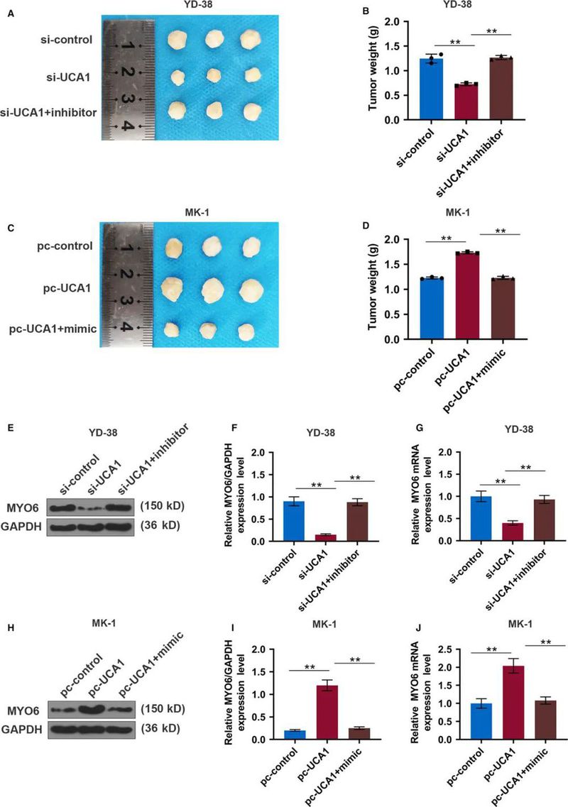
和之前报道的那篇土豆泥肿瘤被撤稿的同一天,2024年5月30日,期刊Cancer Medicine发布该论文的撤稿公告:
图片
公告内容翻译:
上述论文,于 2020 年 3 月 4 日在线发表在 Wiley 在线图书馆 (网址:wileyonlinelibrary.com) 上,经杂志主编 Stephen Tait 和约翰·威利父子出版公司(John Wiley and Sons Ltd. )同意后撤回。该论文发布后,第三方对文中图 7A 和 7C 的来源提出了担忧。第三方发现此图中的一个仪器(尺子)与无关作者组发表的其他论文的图片中出现的仪器(尺子)之间存在意想不到的相似性。此外,发现了图 6D 中的一幅条带(显示 24 小时后在对照条件下的 MK1 细胞)与在其他科学背景下发表的另一篇文章的图表重复。我们联系了作者并邀请他们就第三方提出的问题发表评论并像编辑部提供原始的、未经修改的数据,但作者未回应。编辑们对这项研究的数据和结论失去了信心。
至今未撤稿的论文则是于2019年11月发表在另一本中科院二区期刊Cancer CellInternational上:
图片
有问题的是这篇论文的figure5。在figure5a中展示的肿瘤组织同样白得异常,只不过跟前两篇论文不太一样,figure5a中的肿瘤组织看起来更像酒精棉球。以下为具体图像:
图片
figure5的文章截图
图片
figure5a
图片
酒精棉球
至于这3篇论文中使用的钢尺上那分毫不差的划痕,想让人相信它们是三把不同的钢尺真的很难。
土豆泥肿瘤的尺子
图片
已撤稿论文的尺子
未撤稿论文的尺子
当然,跟前两年11家单位共享同一张桌子、同一块桌布以及同一组实验标本相比,目前的共享直尺只能算小巫见大巫。不过未必比不过7篇论文共用一把钢尺事件。因为除了这3篇土豆泥肿瘤以外,它们还牵扯出了其余数篇论文的肿瘤图片。只不过想要理清这些论文之间的造假逻辑还需要一定的时间进行进一步查证。
只能说上述论文的部分数据可能由承接外包业务的第三方或外部实验室提供,但相关论文的“作者贡献”声明却未提及任何外部来源。毫无疑问,这就是典型的论文工厂造假的手笔。
大家又是怎么看这些“肿瘤组织”的呢?欢迎在评论区留下你的想法

来源:解螺旋

编辑:小饼干