抗生素的使用可能会对肠道微生物群落产生负面影响,导致微生物多样性降低和有益菌群减少。肠道微生物群落的恢复时间受多种因素影响,包括年龄、健康状况和抗生素种类等。特别是婴幼儿的肠道微生物群落较为脆弱,研究已证实,婴幼儿期使用抗生素与肠道微生物群落失衡有关,这可能会导致免疫反应的改变以及增加后期患病的风险。因此,在抗生素治疗后,保持肠道微生物群落的多样性对于其快速恢复具有至关重要的意义。
近期,一篇题为“Baicalin restore intestinal damage after early-life antibiotic therapy: the role of the MAPK signaling pathway”的研究文章,探讨了黄芩苷对新生儿在抗生素治疗后肠道菌群多样性的影响。该研究以仔猪作为实验对象,观察了暴露于林可霉素环境下的仔猪体重、肠道形态以及微生物群落结构的变化。

图1 论文首页
黄芩苷恢复林可霉素紊乱的肠道形态和微生物
微生物群落分析结果显示,LC组的微生物群组成与CON组和LH组存在差异(p<0.05,图2D)。α多样性分析表明,与CON组相比,LC组的仔猪表现出显著更高的sobs和shannon指数以及更低的simpson指数(p<0.05,图2E)。然而,黄芩苷组的sobs、shannon、ace、chao和simpson指数与对照组和抗生素组无显著差异(图2E)。微生物群落组成如条形图(图2F)和热图(图2G)所示。LH组的空肠微生物群组成与CON组相似,但与LC组存在差异。具体而言,厚壁菌门和Patescibacteria的假单胞菌、Sarcina等在LC组中富集,而在CON和LH组中未见富集。相反,普雷沃氏菌、norank_f__Muribaculaceae等在LH组中富集。

图2 生长性能和微生物多样性分析
FMT从仔猪转移到小鼠的肠道形态屏障特性
此外,ACE指数α多样性分析表明,CON、FMT-CON、FMT-LC和FMT-LH组肠道微生物群落多样性无显著差异(p>0.05,图3D)。门水平分析显示,FMT-LC组放线菌丰度降低。属水平分析揭示,FMT-LC组中乳杆菌、红球菌等为优势微生物(图3E)。相比之下,FMT-LH组中乳杆菌、Candidatue-Arthromitus、红球菌属和norank_Muribaculaceae为优势属(图3E)。热图分析表明,FMT-LH组微生物组成更接近FMT-CON组,与FMT-LC组存在差异(图3F)。FMT-LC组中norank_f_norank_oclostridia_vadinBB60_group、链球菌等丰度显著高于FMT-CON和FMT-LH组(p<0.05,图3G)。与FMT-CON和FMT-LC组相比,FMT-LH组中阿克曼菌显著增加(p<0.05,图3G)。这些结果与仔猪实验结果一致,表明黄芩苷对林可霉素诱导的肠道损伤的修复作用与肠道微生物群落相关,进一步证实了黄芩苷对肠道健康的恢复作用。

图3 粪便微生物群移植
黄芩苷减轻林可霉素暴露诱导的基因表达变化

图 4 转录组图谱(n=6)
MAPK信号通路参与黄芩苷处理的抗生素仔猪肠道损伤恢复
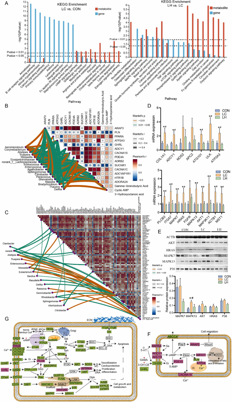
代谢组学和转录组学分析结果显示,LC与CON样本中识别出20个高度富集的代谢途径(图5A),其中cAMP信号通路表现出显著的富集现象。在LH与LC样本中,研究发现了19个高度富集的代谢途径,MAPK信号通路、鞘脂信号通路、生长激素合成及钙信号通路在黄芩苷对抗生素损伤反应中扮演了关键角色(图5A)。这些信号通路涉及的基因和代谢产物与微生物群落存在关联。钙信号通路相关基因ATP2A3、ADCY1、CACNA1c和CACNA1s与γ-氨基丁酸、环AMP和3-羟基辛酸呈正相关,并与属水平上的差异微生物显著相关(图5B)。MAPK信号通路相关基因MAP2K6、PLCB4和DGKB与LH和LC样本中的其他差异表达基因(DEG)及代谢产物呈负相关,并与真杆菌、Weissella、Alistipes、Citrobacter和Raoultella显著相关(图5C)。这些发现进一步强化了黄芩苷作用机制中代谢途径、基因表达和微生物组成之间的相互关联性。

图5 关联分析
综上所述,研究发现林可霉素的暴露会引起微生物群落失衡,并对仔猪的肠道健康及生长性能产生不利影响。相对地,黄芩苷的补充似乎能够缓解由林可霉素引起的微生物失衡和肠道损伤,这暗示了其可能通过调节MAPK信号通路发挥效用。