葛根素是中药葛根的主要生物活性成分,该成分在医学领域已得到广泛应用,尤其在改善微循环及心血管疾病治疗方面展现出显著效果。研究证实,葛根素具备抗纤维化、抗氧化、抗炎及免疫调节等多重药理特性,能通过促进巨噬细胞向M2极化方向转变,有效抑制了炎症因子的释放,并促进了糖尿病小鼠模型中的伤口愈合过程。因此,研究者推测,葛根素可能通过精细调控巨噬细胞M1与M2之间的极化平衡,进而在AKI过程中调节炎症反应,最终实现对疾病进展的减缓作用。
近日,一篇名为“Puerarin suppresses macrophage M1 polarization to alleviate renal inflammatory injury through antagonizing TLR4/MyD88-mediated NF-κB p65 and JNK/FoxO1 activation”的论文揭示了葛根素减轻肾脏炎症的相关研究。

图1 论文首页
葛根素可减轻LPS诱导的肾损伤和炎症反应


葛根素抑制LPS诱导的M1型巨噬细胞极化
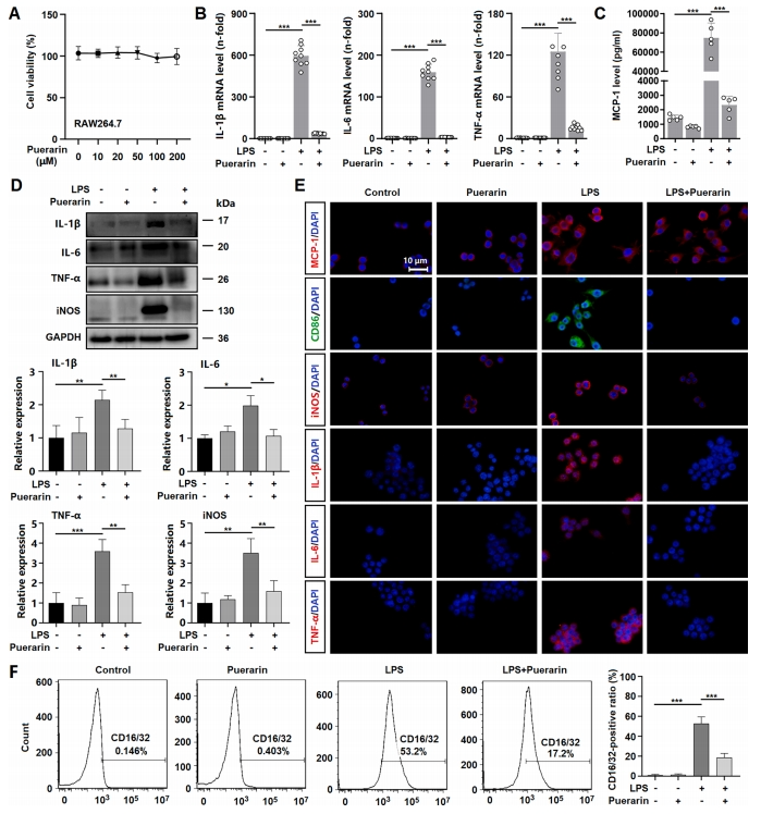
为深入探讨葛根素对巨噬细胞极化过程及炎症因子释放的调控作用,该研究采用了Raw264.7细胞系,并通过暴露于LPS(浓度为100 ng/ml)持续24小时以诱导其向M1型极化状态转变。CCK-8实验结果显示在0至200 μM的浓度范围内,葛根素对Raw264.7细胞的生存活力并未展现出显著的负面影响(图4A)。因此,后续的体外实验统一选用了50 μM作为葛根素的处理浓度。
结果显示,在LPS刺激下,Raw264.7细胞中的多种促炎细胞因子mRNA表达水平均出现了显著上调(图4B)。然而葛根素的处理显著削弱了由LPS诱导的这些促炎细胞因子表达水平的增强效应。进一步地,ELISA检测结果显示,葛根素处理组有效抑制了LPS诱导的MCP-1释放(图4C)。

图4 葛根素抑制LPS诱导的巨噬细胞M1极化
激活FoxO1或JNK可消除葛根素介导的M1极化抑制和促炎因子释放
为深入解析葛根素对巨噬细胞极化及炎症反应调控的潜在机制,研究进行了一项干预性实验。在实验中,M1型巨噬细胞经葛根素处理后,进一步引入了高效Sirt1激活剂SRT1460进行干预。结果显示,在RAW264.7细胞系中,SRT1460显著提升了Sirt1蛋白的表达水平,进而促进了FoxO1的去乙酰化过程,导致FoxO1的总水平上升(图5A)。通过免疫荧光技术,研究观察到SRT1460有效抑制了巨噬细胞中FoxO1的乙酰化状态,并促进了FoxO1的核转位(图5B)。

随后,研究针对JNK的活性进行了干预。具体而言,使用葛根素处理M1型巨噬细胞后,再行加入JNK激动剂茴香霉素(浓度为25 ng/ml),以检测相关指标的表达情况。在Raw264.7细胞系中,经过茴香霉素处理后,p-JNK与JNK的表达水平均显著上升(图6A、6B)。紧接着,研究者进一步分析了茴香霉素处理对巨噬细胞中M1极化指标及促炎因子表达水平的影响(图6C、6F)。结果显示,茴香霉素处理明显削弱了葛根素对M1极化及促炎细胞因子释放的抑制作用。此外,茴香霉素处理还显著促进了FoxO1的核定位(图6G、6I)。这些结果揭示了葛根素通过部分阻断JNK/FoxO1信号通路,进而抑制巨噬细胞向M1型极化及炎症反应的过程。

结论
总之,该研究凸显了葛根素在缓解肾脏损伤与功能障碍方面的积极效应。
Hu Z, Chen D, Yan P, Zheng F, Zhu H, Yuan Z, Yang X, Zuo Y, Chen C, Lu H, Wu L, Lyu J, Bai Y. Puerarin suppresses macrophage M1 polarization to alleviate renal inflammatory injury through antagonizing TLR4/MyD88-mediated NF-κB p65 and JNK/FoxO1 activation. Phytomedicine. 2024 Sep;132:155813. doi: 10.1016/j.phymed.2024.155813