在现代社会,越来越多的人开始关注身材管理和健康生活,节食也因此成为不少人实现理想体重的常用手段。然而,节食的效果往往难以持久,很多人会陷入体重反复波动的“溜溜球效应”——一边节食减重,一边又在放松后迅速反弹。这种反复的体重循环不仅影响身体代谢,还可能诱发饮食行为异常,甚至发展为饮食失调症。
近期,一项发表在Advanced Science上的研究首次揭示了肠道菌群在这一过程中所扮演的关键角色,为我们理解节食与饮食行为背后的生物机制提供了全新视角。

DOI:10.1002/advs.202501214
节食为何总是“前功尽弃”
全球各地,节食几乎成为抗击肥胖的“标配”策略。然而,大量研究表明,限制性节食虽然能短期减重,却很难维持长期效果,甚至容易导致更严重的反弹。这种“体重循环”不仅影响代谢,还可能增加暴饮暴食等问题的发生率。一些临床数据已显示,反复节食可能与饮食失调之间存在关联。因此,研究团队建立了小鼠模型,试图从机制层面揭示背后的生理与行为变化。
研究人员选用C57BL/6雄性小鼠,将其分为三组:
CYCL组:经历3个周期,每个周期包含1周高脂高糖的“西方饮食”(Western Diet,WD),随后恢复2周基础饮食;
CTRL组:全程保持基础饮食;
WD组:全程持续摄入西方饮食。
通过系统追踪各组小鼠在整个实验过程中的体重、能量摄入、肠道菌群组成以及脑部结构变化,研究者希望模拟人类“节食-放纵-再节食”的现实状态,从而揭示其带来的深远生理后果。
节食反复加剧暴食倾向
结果显示,CYCL组小鼠在每次西方饮食阶段体重均显著上升,尤其是在第二和第三周期,体重增长更加迅猛。而在WD重新引入的头8小时内,CYCL组小鼠的能量摄入显著高于CTRL和WD组,表现出典型的暴饮暴食行为。
更值得注意的是,这种暴食行为在每一轮循环中不断加剧,提示节食可能提高了高热量食物的“奖赏价值”,使小鼠在再次接触时表现出更强烈的进食欲望。

CYCL小鼠在西方饮食(WD)引入后的能量摄入调节
节食后肠道菌群难以“复原”
进一步的分析发现,CYCL组小鼠的肠道菌群发生了显著改变。即便在恢复基础饮食后,其菌群结构依然未能完全恢复。具体来看,与CTRL组相比,CYCL组小鼠肠道中双歧杆菌门(Bacillota)增加,而拟杆菌门(Bacteroidota)减少,这一菌群特征与肥胖模型中的菌群失衡高度相似。
不仅如此,CYCL组小鼠的盲肠短链脂肪酸(SCFAs)总量显著升高,特别是乙酸和丁酸水平,提示肠道菌群的代谢功能也发生了改变。这些变化或许在增强进食欲望、改变能量代谢方面发挥了关键作用。

CYCL小鼠在基础饮食下的肠道菌群失调
大脑也“重新布线”
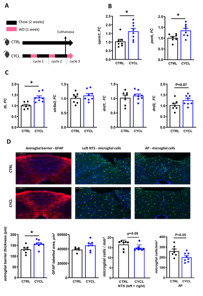
节食不仅改变了小鼠的肠道微生态,还影响了其大脑结构。研究发现,CYCL小鼠纹状体中与奖赏相关的阿片系统和多巴胺系统基因表达明显上调,这可能是高热量食物变得更“诱人”的神经基础。
此外,研究还观察到延髓背侧迷走复合体(DVC)区域GFAP阳性的星形胶质细胞屏障显著增厚,这或许是大脑对来自外周的“体重循环信号”的一种保护性反应。整体来看,这些脑部结构重塑可能与反复节食引发的进食行为变化密切相关。

CYCL小鼠在基础饮食下纹状体奖赏表型增强及背侧迷走复合体屏障特性的改变
节食诱导的暴食行为“可传染”
为了进一步验证肠道菌群是否为行为改变的“幕后推手”,研究人员将CYCL组小鼠的肠道菌群移植到从未接触过WD的无菌小鼠体内。令人惊讶的是,这些受体小鼠在首次摄入西方饮食时也出现了显著的暴饮暴食行为,与供体小鼠高度相似。这一结果首次在动物实验中证实了:肠道菌群本身可能具有“传染”饮食行为的能力。

CYCL小鼠肠道菌群移植对受体小鼠行为表型的转移
这项研究为我们提供了一个全新的理解框架:反复节食后的暴食和体重反弹并不只是意志力的问题,而可能是由肠道菌群失衡、大脑奖赏系统改变等一系列生物机制共同驱动的行为后果。同时,研究也暗示,肠道菌群可能成为未来干预暴食、维持体重管理的新型治疗靶点。
当然,研究仍有一定局限性。实验仅使用了雄性小鼠,结果是否适用于雌性个体仍需进一步验证;此外,虽然揭示了肠道菌群与饮食行为之间的因果关系,但具体的信号传导路径尚未被完全阐明,仍需深入探索。
总而言之,这项研究不仅揭示了节食行为背后的复杂机制,更为防治饮食失调等相关疾病提供了新的思路和潜在干预方向。在减肥这条路上,或许“喂饱”肠道菌群,才是真正的减肥第一步。
[1]Fouesnard M, Salin A, Ribes S, Monnoye M, Champeil-Potokar G, Hjeij MS, Randuineau G, Gleau LL, Ben Fradj S, Philippe C, Benani A, Denis I, Douard V, Boudry G. Weight Cycling Deregulates Eating Behavior in Mice via the Induction of Durable Gut Dysbiosis. Adv Sci (Weinh). 2025 Jun 26:e01214. doi: 10.1002/advs.202501214. Epub ahead of print. PMID: 40574486.
撰写:JY
编辑:木白
授权转载等事宜请联系梅斯学术管理员
梅斯学术管理员微信bjy1689902068,备注学术转载
