「细胞死亡」是国自然研究热点之一。毫不夸张的说,细胞死亡每出一个新方向,必定会带来一波发文申基狂潮!看看铁死亡,这么多年过去了依旧热度不减。
近日,华中科技大学黄波教授团队在Nature Cell Biology(17.3分)发表了研究成果,通过一系列实验方法及实验操作(包括体外细胞培养、体内动物模型、临床相关的T细胞过继转移实验、基因敲除、使用抑制剂、代谢示踪等),最终发现:CD8+T细胞激活过程中,细胞内氨逐渐积累并最终导致T细胞死亡,揭示了氨诱导的CD8+T细胞死亡是一种新的细胞死亡形式。
图片
一、研究内容与思路

 

1、氨诱导CD8+T细胞死亡
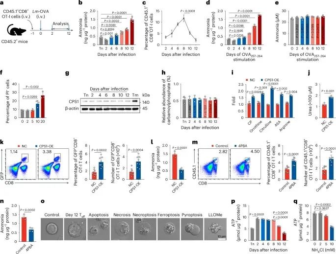
为了探讨氨在CD8+T细胞死亡中的作用,作者构建了靶向卵清蛋白的CD8+T细胞(OT-I),并通过静脉输入小鼠体内,以模拟T细胞在体内发挥治疗效果的过程。实验发现,氨水平先降低,后逐渐升高,且在输注后第12天达到高峰,此时,CD8+T细胞大量死亡。
作者采用不同浓度的NH4CL处理CD8+T细胞,发现细胞死亡率随NH4CL浓度的升高而升高,进一步证明了氨在诱导CD8+T细胞死亡中的作用。氨甲酰磷酸合成酶1(CPS1)是CD8+T细胞中触发尿素循环解毒的关键酶,实验发现CPS1在各个时间点的CD8+T细胞中的表达均较低。过表达CPS1后,CD8+T细胞存活增加。4-苯基丁酸(4PBA)是一种通过乙酰化与谷氨酰胺结合形成苯乙酰谷氨酰胺来清除氨的药物。在体内外给予4PBA后,CD8+T细胞存活增加。
以上结果表明,氨诱导了CD8+T细胞死亡,且氨导致的CD8+T细胞死亡形态与经典的细胞死亡形态不同,提示氨可能诱导了一种新的细胞死亡方式。
图片
研究思路1:作者开展了动物实验,探讨氨在CD8+T细胞中的作用,发现氨在CD8+T细胞中大量积累,且导致CD8+T细胞死亡。接下来,用NH4CL增加细胞氨水平或用CPS1过表达来抑制氨水平,证明了氨蓄积的确会导致CD8+T细胞死亡,且这种细胞死亡形式不同于其他细胞死亡形式。

 

2、谷氨酰胺衍生的氨导致CD8+T细胞死亡
氨主要由谷氨酰胺通过线粒体谷氨酰胺酶1 (GLS1)催化产生。在给小鼠输注CD8+T后7-14天后采用DON或CB839抑制GLS1,发现CD8+T内氨含量被显著抑制,且脾脏中CD8+T数量增加。氨示踪结果发现,CD8+T胞内氨的来源主要是L-谷氨酰胺。此外,若在CD8+T细胞输注早期抑制GLS1,则显著减少了CD8+T的数量。这表明,谷氨酰胺衍生的氨在早期为CD8+T的增殖和分裂提供物质基础,而晚期氨的蓄积则导致细胞死亡。
图片
研究思路2:确定了氨在CD8+ T细胞死亡中的作用,接下来探讨了氨的来源,发现是由谷氨酰胺代谢产生的氨。从观察现象(氨诱导细胞死亡)到探究原因(谷氨酰胺是氨的主要来源),一步一步深挖。

 

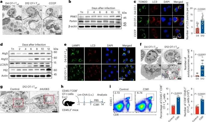
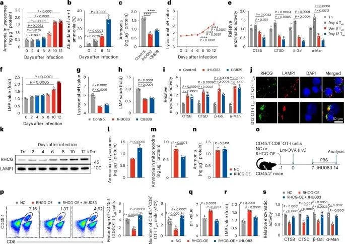
3、氨会破坏CD8+T细胞中的溶酶体

 

为探究氨诱导CD8+T细胞死亡的机制,作者分析了氨在亚细胞结构中的积累情况。实验发现,CD8+T细胞溶酶体中的氨含量逐渐升高,并在细胞死亡时达到最高。GLS1抑制剂可以降低小鼠体内OT-I CD8+T细胞中溶酶体的氨含量。氨含量增加会导致溶酶体pH值和通透性(LMP)升高,降低了溶酶体酶如胱天蛋白酶B、胱天蛋白酶D、β-半乳糖苷酶和α-甘露糖苷酶的活性。而给予GLS1抑制剂,可以抑制上述结果的出现。
为研究氨如何进入溶酶体,作者从氨转运蛋白RH家族糖蛋白入手探讨CD8+T细胞中氨的转运途径。对CD8+T溶酶体RHCG的丰度进行研究发现,RHCG在CD8+T溶酶体中的含量随着输注时间的增加而增加。过表达RHCG后,溶酶体中的氨水平增加、pH升高、膜通透性增加,线粒体中的氨水平减少,细胞总氨含量保持不变,CD8+T细胞死亡增加,而给予GLS1抑制剂可以抑制上述结果的出现。
图片
研究思路3:明确了氨的来源后,接下来就是作用途径了,作者进一步研究了氨如何在细胞内发挥作用,发现氨通过损害溶酶体发挥作用。那么,氨是如何进入溶酶体中的呢?作者进一步探讨,证实了氨可能通过RHCG转运蛋白发挥作用。这为理解氨如何到达其作用位点提供了详细的分子机制。

 

4、氨蓄积导致线粒体损伤

 

作者研究还发现,在输注晚期的CD8+T细胞中,线粒体中的氨水平显著升高,CD8+T细胞线粒体膜电位显著下降。进一步探讨氨蓄积致线粒体损伤的机制发现,晚期CD8+T细胞中的线粒体DNA(mtDNA)拷贝数明显减少,电镜显示期CD8+T细胞中线粒体形态的损伤,包括膜和嵴结构的破坏以及嵴数量的减少。过表达CPS1或使用GLS1抑制剂都能够逆转上述现象。

 

上述结果表明,CD8+T细胞中线粒体中的氨蓄积可能通过影响线粒体膜电位导致的线粒体损伤,并影响细胞功能,最终导致细胞死亡。
图片
研究思路4:谈到代谢,必然离不开线粒体。作者同时发现了氨在线粒体中积累,探讨了氨对于线粒体的影响。

 

5、受损的线粒体无法通过自噬清除

 

作者采用电镜观察晚期CD8+T细胞中线粒体自噬的情况,发现相比于阳性对照组,晚期CD8+T细胞中几乎未观察到线粒体自噬体样结构,参与线粒体自噬的两个关键蛋白PINK1和Parkin的表达水平没有显著改变。采用荧光共定位检测发现,CD8+T细胞中LC3荧光数量增加,但与线粒体的共定位显著减少。

 

除了线粒体自噬,作者还发现晚期活化的CD8+T细胞中自噬体形成增加,但p62在晚期CD8+T细胞中积累,提示自噬流受阻。这可能是由于自噬体与溶酶体融合受阻或溶酶体碱化所致。为恢复受损的自噬流,作者使用C381来降低溶酶体pH,发现C381处理显著增加了输注晚期OT-I CD8+T细胞的数量。
上述结果表明,溶酶体pH升高在氨引起的CD8+T细胞死亡中起关键作用,并可能是此类细胞死亡的重要标志。
图片
研究思路5:发现氨保留导致线粒体损伤后,作者从线粒体自噬角度入手,研究了这些受损的线粒体是否可以通过自噬过程被清除,探讨了氨蓄积与线粒体自噬之间的关系。

 

6、氨死亡阻断增强过继T细胞治疗癌症
最后,作者想要探讨氨蓄积的CD8+T细胞在肿瘤微环境中发挥的作用,将CD8+T细胞输注入携带B16-OVA黑色素瘤的小鼠体内,并在第4-10天分离,发现肿瘤中CD8+T细胞的氨随输注时间累积增加,溶酶体pH升高。采用C381或JHU083处理B16-OVA小鼠,发现CD8+T细胞增殖,肿瘤生长被抑制,CD8+T细胞中溶酶体的pH值和溶酶体膜通透性降低,溶酶体酶活性增加。作者进一步将GLS1敲低或CPS1过表达的CD8+T细胞输注至B16-OVA肿瘤小鼠体内,发现二者均可以减少肿瘤生长,促进CD8+T细胞数量增殖,延长小鼠生存时间。
上述结果表明,通过阻断氨的积累可以提高效应性T细胞在肿瘤中的持久性,从而增强抗肿瘤免疫治疗的效果。
图片
研究思路6:明确了氨对于CD8+T细胞的影响后,作者将基础研究与临床应用联系起来,构建了肿瘤小鼠来探讨氨蓄积的CD8+T细胞对于肿瘤的影响,探索了阻断氨诱导的细胞死亡对提高过继T细胞疗法效果的潜在影响,最终展示了研究成果如何转化为癌症治疗策略。

 

二、小结

 

综上所述,该研究揭示了一种由氨诱导的CD8+T细胞特异性死亡的新机制。与其他细胞死亡形式(如凋亡、铁死亡和焦亡)不同,氨诱导的细胞死亡通过氨引起溶酶体和线粒体损伤,具体表现为溶酶体碱化、线粒体肿胀和线粒体膜电位下降。而在早期阶段抑制谷氨酰胺分解代谢或通过小分子药物降低溶酶体pH,可以有效阻止氨诱导的CD8+T细胞死亡,有助于维持CD8+T细胞在肿瘤中的持久性和功能,并增强基于T细胞的抗肿瘤免疫治疗效果。
这一项研究提出来了一种新的细胞死亡方式——氨死亡,而氨又存在于多种细胞及细胞器中,是代谢所必产生的物质之一,给予了后续一些研究新的研究思路,比如:氨如此广泛,是否其他细胞死亡也受到了氨蓄积的影响?氨蓄积会对疾病细胞产生什么影响?等等,都值得深挖。

 

参考文献:

 

[1] Zhang, H., Liu, J., Yuan, W., Zhang, Q., Luo, X., Li, Y., Peng, Y., Feng, J., Liu, X., Chen, J., Zhou, Y., Lv, J., Zhou, N., Ma, J., Tang, K., & Huang, B. (2024). Ammonia-induced lysosomal and mitochondrial damage causes cell death of effector CD8+ T cells. Nature cell biology, 10.1038/s41556-024-01503-x. Advance online publication.

 

撰写:MIE
编辑:小饼干