
特应性皮炎(Atopic Dermatitis, AD)是一种常见的慢性炎症性皮肤病,给患者带来极大的身体不适与心理压力。传统治疗方法往往伴随着副作用或疗效不佳的问题。近期,一项发表于JOURNAL OF THE AMERICAN CHEMICAL SOCIETY的研究Dual-Site Biomimetic Cu/Zn-MOF for Atopic Dermatitis Catalytic Therapy via Suppressing FcγR-Mediated Phagocytosis,展示了一种新颖的双位点仿生铜锌金属有机框架(Cu/Zn-MOF),通过抑制Fcγ受体介导的吞噬作用信号来缓解AD症状。这项研究不仅为AD的治疗提供了新的思路,还可能开启纳米材料在皮肤疾病治疗领域的全新篇章。
随着对AD发病机制理解的深入,人们逐渐认识到活性氧(ROS)水平升高是导致病情加重的关键因素之一。超氧化物歧化酶(SOD)作为体内清除ROS的第一道防线,在调节免疫反应方面起着至关重要的作用。然而,由于SOD自身特性限制了其直接应用于临床的可能性,寻找具有类似功能但更易于控制和使用的替代品成为当前研究热点。本研究中所提出的Cu/Zn-MOF模仿了天然铜锌超氧化物歧化酶(CuZn-SOD)结构特点,并展现出显著的抗氧化性能。
研究人员设计并合成了一种具备四种酶样活性的Cu/Zn-MOF材料。通过一系列体内外实验验证了该材料能够有效降低角质形成细胞内的ROS水平,从而减轻氧化应激状态下的损伤。更重要的是,在小鼠模型中观察到Cu/Zn-MOF比常用的强效皮质类固醇药物更能有效地预防机械损伤、减少经皮水分流失以及抑制炎症反应,同时保持良好的生物安全性。
图1:双位点仿生Cu/Zn-MOF治疗AD的应用示意图
研究者发现Cu/Zn-MOF通过模仿天然铜锌超氧化物歧化酶(CuZn-SOD)的结构和功能,具备多种抗氧化酶样活性,能够有效清除皮肤细胞内的活性氧(ROS)。此外,Cu/Zn-MOF还能抑制Fcγ受体介导的吞噬信号通路,从而减少炎症反应。这些特性使得Cu/Zn-MOF能够在局部应用时显著减轻AD引起的皮肤炎症、红斑和瘙痒等症状,为AD的治疗提供了一种新的高效且低副作用的方法。
图2:Cu/Zn-MOF的制备和表征
随后,研究人员通过将铜离子引入由锌离子和二甲基咪唑在室温下自组装形成的金属有机框架中,成功合成了具有菱形十二面体结构的Cu/Zn-MOF纳米颗粒。透射电子显微镜(TEM)图像显示这些纳米颗粒均匀分散且形态规整。高角度环形暗场扫描透射电子显微镜(HAADF-STEM)及元素映射表明C、N、Zn和Cu元素在Cu/Zn-MOF中均匀分布。X射线光电子能谱(XPS)检测到Zn和Cu的特征峰,进一步证实了Cu/Zn-MOF的成功构建。
此外,氮气吸附-脱附等温线和孔径分布曲线显示Cu/Zn-MOF具有高达1753.72 m²/g的大比表面积,并且具备微孔和介孔结构,有利于金属活性位点的暴露。选区电子衍射(SAED)图案与模拟的ZIF-8晶体结构一致,表明Cu/Zn-MOF具有良好的单晶性质。这些表征结果共同证明了Cu/Zn-MOF的高质量合成及其优异的物理化学性能。
图3:用XAFS法对Cu/Zn-MOF进行了结构表征
通过X射线吸收精细结构(XAFS)分析揭示了Cu/Zn-MOF中Cu和Zn位点的原子结构。XANES光谱显示,Cu/Zn-MOF中的Cu和Zn的价态接近+2。EXAFS分析进一步表明,Cu和Zn在Cu/Zn-MOF中均以单原子分散状态存在,且分别与4个氮原子配位,形成Cu-N4和Zn-N4结构,其中Cu-N和Zn-N的键长分别为1.97 Å和2.06 Å。这些结果与天然铜锌超氧化物歧化酶(CuZn-SOD)中的金属中心结构相似,证实了Cu/Zn-MOF成功模仿了CuZn-SOD的双金属活性中心。
图4:Cu/Zn-MOF清除ROS活性的研究特征
随后通过一系列体外实验,研究人员评估了Cu/Zn-MOF的超氧化物歧化酶(SOD)样活性、谷胱甘肽过氧化物酶(GPx)样活性、硫醇过氧化物酶(TPx)样活性和抗坏血酸过氧化物酶(APx)样活性。结果显示,Cu/Zn-MOF在不同浓度下均表现出显著的SOD样活性,并且在GPx样活性测试中,Cu/Zn-MOF组产生的黄色TNB明显少于对照组和Zn-MOF组。
此外,Cu/Zn-MOF还能有效促进H₂O₂与GSH或半胱氨酸反应,显示出优异的TPx样活性。在APx样活性测试中,Cu/Zn-MOF能够显著降低抗坏血酸(AsA)的吸收值,表明其具有高效的H₂O₂分解能力。这些结果共同证实了Cu/Zn-MOF具备多重抗氧化酶样活性,能够在多个层面上连续消耗ROS,从而有效缓解氧化应激。
图5:通过DFT计算确定了Cu/Zn-MOF的类SOD反应的机理
紧接着通过密度泛函理论(DFT)计算揭示的Cu/Zn-MOF模拟超氧化物歧化酶(SOD)样反应机制。计算结果表明,Cu/Zn-MOF中的Cu和Zn位点之间的距离为5.98 Å,与天然CuZn-SOD中的6.3 Å非常接近。DFT计算进一步揭示了Cu/Zn-MOF催化超氧阴离子(O₂⁻)分解的具体路径,包括*OOH吸附、*OOH分解生成*OH和O₂,以及最终释放H₂O₂的过程。自由能曲线显示,Cu/Zn-MOF催化的SOD样反应具有最低的自由能屏障(0.108 eV),显著低于单独的Cu-MOF(0.275 eV)和Zn-MOF(0.131 eV)。这些结果表明,Cu/Zn-MOF在结构和功能上成功地模仿了天然CuZn-SOD,并且具有更高的催化效率。
图6:Cu/Zn-MOF在细胞水平上抗氧化应激的特性研究
研究人员通过构建模拟特应性皮炎(AD)的体外炎症模型,发现Cu/Zn-MOF能够显著降低促炎因子TNF-α和IFN-γ诱导的角质形成细胞中IL-4和IL-33等炎症介质的表达。利用共聚焦激光扫描显微镜(CLSM)和流式细胞术检测,结果显示Cu/Zn-MOF处理后的细胞内活性氧(ROS)水平明显下降,表明该材料能够有效清除细胞内的ROS,从而保护角质形成细胞免受氧化应激损伤。这些结果进一步证实了Cu/Zn-MOF不仅具有出色的抗氧化性能,还能显著抑制炎症反应,为治疗AD提供了有力的支持。
图7:Cu/Zn-MOF可改善体内AD样表型
紧接着,研究人员通过MC903诱导的小鼠AD模型,评估了不同浓度的Cu/Zn-MOF对皮肤病变的影响。结果显示,Cu/Zn-MOF显著改善了AD样皮肤病变的外观,减少了耳部厚度和局部EASI评分,并且与激素类药物卤米松(HS)相比具有相似或更优的效果。组织学分析进一步显示,Cu/Zn-MOF能够缓解MC903引起的表皮增厚、过度角化/副角化、真皮炎症细胞浸润以及毛细血管扩张/充血等病理变化。此外,免疫组化染色表明,Cu/Zn-MOF处理后,TSLP、pSTAT3和NF-κBp50阳性细胞数量明显减少,同时Th2型细胞因子IL-4和IL-13的表达水平也显著降低。这些结果共同证实了Cu/Zn-MOF在减轻AD症状和抑制炎症反应方面的卓越疗效。
图8:Cu/zn-MOF治疗的小鼠病变的转录谱分析
研究者通过RNA测序鉴定了数百个差异表达的mRNA,并通过火山图直观地展示了这些变化。进一步的GO和KEGG通路富集分析揭示了这些差异表达基因主要参与了中间丝、防御反应、GTP酶活性、细胞外区域及多种炎症和感染相关通路。具体而言,Cu/Zn-MOF处理后,一些关键的炎症介质如Mmp10、Mmp3等的表达显著下调,而抗氧化基因Sod2、Gpx4和Cat的表达则恢复正常水平。这些结果表明,Cu/Zn-MOF能够通过调节多个炎症和氧化应激相关基因的表达,有效缓解AD引起的皮肤炎症和损伤。
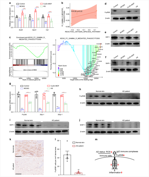
图9:FcγR介导的吞噬作用的关键途径的鉴定和检测
最后,研究人员发现Cu/Zn-MOF处理后,抗氧化基因如Sod2、Gpx4和Cat的表达显著上调,而与FcγR介导的吞噬作用相关的FcγRIIB、SHP-1和SHIP-1蛋白及mRNA水平也得到恢复。Western blot和RT-qPCR分析进一步证实了这些变化。此外,免疫组化结果显示,正常皮肤中的FcγRIIB表达明显高于AD病变区域,而Cu/Zn-MOF处理能够有效增加AD病变区域的FcγRIIB表达。这些结果共同表明,Cu/Zn-MOF通过抑制FcγR介导的吞噬信号通路,减少了活性氧(ROS)的积累,从而减轻了AD引起的炎症反应。
除了在特应性皮炎治疗中的显著效果外,双位点仿生Cu/Zn-MOF以及类似的纳米材料还在多个科研领域展现出广泛的应用潜力。这些材料不仅具有独特的物理化学性质,而且能够模拟天然酶的功能,为解决多种生物医学问题提供了新的解决方案。
1. 抗氧化与抗炎治疗
Cu/Zn-MOF的多重抗氧化活性使其成为一种理想的抗氧化剂,可以应用于其他由氧化应激引起的疾病中,如心血管疾病、糖尿病并发症及神经退行性疾病等。此外,其抑制炎症信号通路的能力也意味着它可能对各种炎症性疾病有效,例如关节炎和哮喘。
2. 药物递送系统
纳米材料因其尺寸小、表面积大等特点而被广泛研究作为药物载体。通过表面修饰或内部结构设计,Cu/Zn-MOF可以装载并控释特定药物,从而提高药物疗效并减少副作用。这使得它们特别适用于癌症化疗药物、基因疗法载体等领域。
3. 生物成像与诊断
某些纳米材料由于具备良好的光学或磁学特性,可用于生物成像与诊断。例如,通过引入荧光标记或其他显影剂,Cu/Zn-MOF可以在细胞水平上实现精准定位和可视化追踪,有助于早期疾病的检测和监测。
4. 组织工程与再生医学
纳米材料还可以用作支架材料,在组织工程中促进细胞生长和分化。Cu/Zn-MOF的多孔结构和可控的降解速率使其成为潜在的优良骨修复材料。同时,它们也可以用来制造人工器官或皮肤替代品,以支持再生医学的发展。
5. 智能响应材料
一些纳米材料可以根据外界条件(如pH值、温度、光照)变化而改变自身性质,这种智能响应特性使其在传感器、智能纺织品及自愈合材料等方面有着广阔的应用前景。
综上所述,双位点仿生Cu/Zn-MOF不仅在特应性皮炎治疗中展示了巨大的潜力,而且其独特的性能也为其他领域的科学研究和技术发展带来了新的机遇。随着相关技术的不断进步和完善,我们有理由相信,这类基于纳米技术的创新方案将在未来发挥更加重要的作用,并造福于人类健康和社会福祉。
我们希望向广大医疗工作者及科研人员传达最新的科学研究成果及其潜在应用价值,同时也鼓励大家继续探索更多创新性的解决方案,共同推动医学领域向前发展。
注:本文旨在介绍医学研究进展,不做治疗方案推荐。如有需要,请咨询专业临床医生。
参考文献:
Huang F, Lu X, Kuai L, Ru Y, Jiang J, Song J, Chen S, Mao L, Li Y, Li B, Dong H, Shi J. Dual-Site Biomimetic Cu/Zn-MOF for Atopic Dermatitis Catalytic Therapy via Suppressing FcγR-Mediated Phagocytosis. J Am Chem Soc. 2024 Feb 7;146(5):3186-3199.