图片

9月8日,央视新闻频道播出了“向新而跃,向产图强”的专题节目,到访了中国科学院天津工业生物所(简称“天工所”),并进行了专题采访。
在主持人的介绍中,这里平均每两天就有一项新的专利产生,十米多高的专利墙上挂着成百上千项专利

图片

天工所可谓是中国合成生物领域的“顶流”之一,承担了多项合成生物学、绿色生物制造等重点研发计划任务。
华熙生物、华恒生物、欣贝莱、中合基因等多家合成生物企业有合作关系或技术转让
采访中都提到了哪些合成生物领域应用?天工所最近又有哪些值得期待的研究呢?

 

二氧化碳“变”淀粉
一片占地3000平方米玉米地,与一台大小1立方米的能合成淀粉的生物反应器,如果让它们进行一场淀粉合成大赛,谁能赢?

图片

答案是旗鼓相当。
节目着重介绍了二氧化碳合成淀粉的重大科研成果,从2015年蔡韬和团队面对这项科研重任时的彷徨。
到2021年,在国际上首次实现了二氧化碳到淀粉分子的全合成的成就,以及目前从概念证明走到工程化测试的心路历程。

图片

这一技术意味着,淀粉可以从传统农业种植模式转向工业车间生产,不再只是依赖植物光合作用,而是以二氧化碳和氢气为原料,像啤酒发酵一样生产。
科研人员解释道:比如说空间站,比如说月球、火星,在这些地方我们都没办法种植庄稼,就只能用这种方式去合成淀粉。
而在2022年底,该技术的化测试平台建成,百升级、吨级中试装置启动测试,团队正式开始朝“从1到10”的目标迈进

图片

 

放眼全球,目前专注于二氧化碳转化方向的企业众多,进度靠前的是蛋白质类,包括Solar Foods生成牛奶中的B-乳球蛋白)、NovoNutrients蛋白质、类胡萝卜素等)、Air Protein(营养蛋白质食品)等

 

实际上,让二氧化碳变“废”为“宝”的技术,我国同样处于领先地位。

 

利用微生物将甲烷转化为蛋白质的恺勒司安迪苏合资建立的恺迪苏在重庆落地,相关产品已在中国获批作为水产饲料,已完成首批交付。

图片

去年5月,昌进生物发布了中国首款用微生物发酵制成的乳制品,首条微生物蛋白生产线已在青岛投产。
吉态来博攻克了无机碳源(CO₂、CO)转化为有机产品的产业难题,实现了以CO₂和H₂为原料生产高性能蛋白的全过程。

 

 

“天工”背后的企业们

 

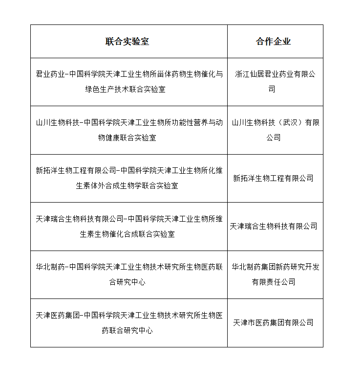
从官网可以看到,天工所已6家企业共同建立了联合实验室,涉及维生素体外合成、甾体药物生物催化等方向。

图片
除此之外,早在2010年华恒生物就与天工所建立了战略合作关系,其核心技术发酵法L-丙氨酸就来自于天工所的张学礼教授。
华熙生物也在2022年与天工所正式签署战略合作协议,双方将共同促进国家合成生物技术创新中心及天津市生物制造产业基地的建设与发展。

图片

 

中合基因“酶促DNA合成技术”的知识产权也来自于天工院,其创始人兼首席科学家江会锋正就职于此

 

—The End—