肺动脉高压(PH)是一种由于肺血管的功能和结构发生改变,导致肺血管阻力升高和重塑的心血管疾病。平滑肌细胞的异常增殖引起肺动脉壁增厚和管腔变窄,推动了血管的病理性重塑。现有研究发现非编码RNA在肺动脉平滑肌细胞增殖过程中发挥重要作用,但其上下游机制尚未完全阐明。
2025年7月22日,哈尔滨医科大学大庆校区于航教授和朱大岭教授在Hypertension杂志(中科院1区,影响因子8.3)发表了题为“LINC00599 Promotes Pulmonary Hypertension via Liquid-Liquid Phase Separation With G3BP1 and MYH9”的论文。该研究揭示超级增强子相关的LINC00599通过m6A修饰调控应激颗粒形成介导肺动脉平滑肌细胞增殖的新机制。

首先,作者发现LINC00599在SuHx 模型小鼠肺组织和低氧 PASMCs 中表达显著上调。为了进一步探究LINC00599 在SuHx-PH 中的作用,作者构建了平滑肌特异性LINC00599 敲低的SuHx 小鼠模型和低氧 PASMCs 模型,结果显示,在体内敲低LINC00599 可以明显改善低氧导致的PH 指标,如右心室收缩压、血流动力学和血管重构的异常。体外实验也证实,敲低LINC00599 可抑制低氧诱导的 PASMCs 增殖。以上研究结果表明,LINC00599 在促进 PASMCs 增殖和肺血管重构中起关键作用。
作者通过预测发现 LINC00599 存在 m6A 修饰位点,为探究该修饰在肺动脉高压中的作用,作者对 LINC00599 的关键 m6A 位点进行突变,并构建过表达腺相关病毒转染 SuHx 小鼠。实验结果显示:对于体内敲低LINC00599 的 SuHx-PH 小鼠,在给予野生型 LINC00599 后,其肺动脉高压各项指标进一步加重;而给予 m6A 位点突变型 LINC00599 时,已改善的肺动脉高压指标未受明显影响。

图 1 低氧通过LINC00599促进SuHx小鼠肺血管重塑和PASMCs增殖

图2 过表达 m6A 位点突变型 LINC00599,无法改变敲减 LINC00599 对肺动脉高压小鼠的改善效应。
为了探究 LINC00599 参与PH的机制。作者首先对 LINC00599 进行功能富集分析,结果提示其与细胞增殖显著相关。流式细胞术、Western blot 和免疫荧光等证实,干扰LINC00599 可以逆转低氧诱导的 PASMCs 增殖;过表达野生型LINC00599明显促进常氧 PASMCs 增殖。
图3 针对LINC00599的KEGG的通路分析以及LINC00599 siRNAs和过表达质粒的作用效果。

图4 LINC00599调控低氧肺动脉平滑肌细胞增殖
为了探究LINC00599 调控PASMCs 增殖的分子机制,作者首先对LINC00599 的互作蛋白进行预测,结果显示其与应激颗粒核心蛋白G3BP1 密切相关。RIP 和RNA pull-down 证实,LINC00599 和G3BP1 相互结合。LINC00599-G3BP1的结合具有液-液相分离的特征。突变LINC00599 的m6A 位点抑制了LINC00599-G3BP1 的结合、液-液相分离的形成和低氧诱导的细胞增殖。LINC00599 通过应激颗粒调控 PASMCs 增殖。

图5 LINC00599 通过 m6A 修饰调控低氧诱导的液-液相分离介导肺动脉平滑肌增殖
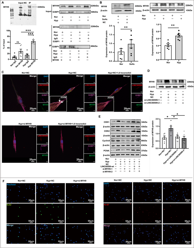
为进一步探究LINC00599 如何通过应激颗粒调控细胞增殖,作者通过质谱分析筛选出与LINC00599 结合的蛋白质——肌球蛋白重链9(MYH9)。RIP 和RNA pull-down 证实,LINC00599 和MYH9 相互结合。Co-IP 证明MYH9 与G3BP1 互作。敲减MYH9 显著抑制低氧诱导的应激颗粒形成和 PASMCs 增殖。

图6 MYH9 作为 LINC00599 新的下游分子通过参与应激颗粒形成介导肺动脉平滑肌细胞增殖
最后,作者探究了低氧调控LINC00599表达的上游机制。作者首先预测出调控LINC00599 表达的超级增强子SE-2082886。通过增强子抑制剂JQ-1 和CRISPR-Cas9 特异性敲除SE-2082886,证明SE-2082886 调控LINC00599 表达。作者进一步探究了SE-2082886 调控LINC00599 表达的机制,筛选出转录因子ZNF263。通过ChIP-qPCR 证明ZNF263 通过与超级增强子的E2 增强子和LINC00599 启动子的中间区域结合介导了超级增强子对LINC00599 表达的调控。

图7 超级增强子通过转录因子 ZNF263 调控 LINC00599 表达
总结:
在本研究中,作者首次证实LINC00599 是介导肺动脉高压的关键核酸分子。其次,LINC00599 通过m6A 修饰调控胞浆应激颗粒形成介导低氧肺动脉平滑肌增殖。第三,超级增强子SE-2082886 通过转录因子ZNF263 调控LINC00599 表达。作者的研究结果揭示了LINC00599 调控细胞增殖的新模式,并为低氧性PH 提供新的核酸治疗靶点。

哈尔滨医科大学大庆校区于航教授为本文的通讯作者,朱大岭教授为共同通讯作者,研究得到了国家自然科学基金,黑龙江省自然科学基金的资助。
参考文献:Wang Y, Yin L, Zheng S, Liu A, Liu C, Bao Z, Zhu H, Zhao X, Zhao Z, Pan Y, Zhu D, Yu H. LINC00599 Promotes Pulmonary Hypertension via Liquid-Liquid Phase Separation With G3BP1 and MYH9. Hypertension. 2025 Jul 22. doi: 10.1161/HYPERTENSIONAHA.124.24511. Epub ahead of print. PMID: 40693377.
