导读

 

随着精准医疗时代的到来,多组学分析逐渐成为探索肿瘤异质性和寻找潜在治疗靶点的重要手段。近期,一项发表于《Nature Communications》的研究《Proteomic profiling of gliomas unveils immune and metabolism-driven subtypes with implications for anti-nucleotide metabolism therapy》,通过蛋白质组学分析揭示了胶质瘤中存在两种不同的亚型——代谢神经亚型和免疫亚型,并深入探讨了这些亚型在病理生理学上的差异及其对临床预后的影响。本文将详细介绍该研究的技术路线、主要发现以及其潜在的临床价值。

 

研究背景


 

胶质瘤是中枢神经系统最常见的恶性肿瘤之一,占所有原发性中枢神经系统肿瘤的81%。尽管近年来在基因组和转录组水平上取得了显著进展,但最近的研究表明,在乳腺癌、结肠直肠癌和卵巢癌中,蛋白质丰度与DNA或RNA水平之间存在有限的相关性(r = 0.23-0.45),并且蛋白质在预测能力方面优于其上游mRNA。但是,对所有四种WHO分级的胶质瘤进行全面的蛋白质亚型分层仍然缺乏。因此,从蛋白质组学角度全面解析胶质瘤的分子特征,对于理解其发病机制和开发新的分层治疗策略具有重要意义。

 

研究设计与结果

研究人员使用了来自188名患者的343个胶质瘤FFPE样本和53个正常脑组织样本进行胶质瘤蛋白组学分析,并将这些数据与基因组信息和临床结果整合,发现了两个不同的亚群:代谢神经亚群和免疫亚群。它们在预后、肿瘤发生、微环境失调和潜在治疗方法等方面存在显著差异。此外,研究还发现二氢嘧啶脱氢酶(DPYD)和胸腺嘧啶磷酸化酶(TYMP)是关键的代谢标志物,具有重要的预后和治疗潜力。该研究为胶质瘤的分类和治疗提供了新的思路。

图片图1:胶质瘤蛋白质组学分析技术流程

 

研究人员从188名患者中收集了343例福尔马林固定石蜡包埋(FFPE)的胶质瘤组织样本和53例正常脑组织样本,每个样本的大小为0.5 × 0.5 m。188名患者包含不同分期的6例毛细胞型星形细胞瘤、51例弥漫性星形细胞瘤、47例弥漫性少突胶质细胞瘤、82例胶质母细胞瘤以及2例其它类型。随后,进行蛋白质提取与制备,将组织样本经过裂解、蛋白提取和酶切等步骤,制备成肽段混合物。

 

使用高pH分级法将肽段混合物分离成20个组分,以提高后续质谱分析的覆盖率和灵敏度。使用液相色谱-质谱联用(LC-MS/MS)技术进行分析。通过反相液相色谱(RP-LC)将肽段混合物进一步分离,然后送入质谱仪进行质谱分析,获得肽段的质荷比(m/z)和丰度信息。通过数据库搜索和统计分析,共鉴定了112,746个肽段和10,067种蛋白质。去除同源体后,在结合临床信息的基础上,共量化出8561种蛋白质用于进一步分析。

图片图2:不同胶质瘤临床分类的蛋白质组学特征

 

通过Pearson相关系数评估重复样品间的蛋白丰度一致性,确保数据的可靠性。使用Student's t-test和Benjamini-Hochberg(B-H)调整P值,鉴定出570个在胶质瘤和正常脑组织之间显著差异表达的蛋白质(P值 < 0.001,倍数变化 > 2)。利用Ingenuity Pathway Analysis(IPA)工具,对差异表达的蛋白质进行功能富集分析,发现与神经传导、突触生成、神经炎症、肿瘤坏死和PD-1信号通路相关的蛋白质显著富集(图2B)。并进一步鉴定出与免疫相关的28 种蛋白质和代谢相关的51 种蛋白质(图2C)。值得注意的是,在肿瘤中显著上调的代谢相关蛋白GPX7 和SOAT1 已经被报道会导致胶质瘤预后不良,并参与免疫调节过程。

 

此外,研究人员还观察到了不同级别胶质瘤以及低级别胶质瘤(LGG)与高级别胶质瘤(GBM)之间的蛋白表达变化。与免疫和代谢过程相关的蛋白质表现出显著的丰度变化 (图2D),并且随着肿瘤等级增加,免疫和代谢相关蛋白质可以分为四个不同的表达趋势簇,它们主要富集在核苷酸合成途径、抗原呈递途径、干扰素通路以及TGF-β通路上,表明了胶质瘤细胞代谢特征与其免疫微环境之间的复杂相互作用。

图片图3:神经胶质瘤的蛋白质组学代谢-神经和免疫亚型可以预测临床结果

 

基于这些差异表达的蛋白质,研究人员尝试对这些胶质瘤进行分类。通过无监督聚类分析,研究人员将这些胶质瘤样本分为两类:富集于代谢过程和神经递质受体活动相关蛋白的代谢-神经亚型(S-Mn)以及富集于免疫和炎症相关蛋白的免疫亚型(S-Im)(图3A)。患者在S-Mn 亚群中的临床结果优于S-Im 亚群(图3B) 。PCA能够在弥漫性性胶质瘤谱系种有效区分了两种亚型(图3C),但是多变量逻辑回归分析显示IDH状态和WHO分级对两亚群谱系分类影响不大。采用TCGA数据集和另一项研究187例患者的数据进行验证,也观察到类似的结果(图3D-G),进一步提示蛋白质组学亚型聚类稳定且预测性强,且两亚组分类适用于弥漫性胶质瘤。

 

IDH突变是具有预后意义的生物标志物,研究人员发现,线粒体酶谷氨酸脱氢酶GLUD1 和GLUD2 在IDH突变肿瘤中显著上调,与文献的报道一致。此外,脂肪代谢、脂肪酸运输、DNA生物合成过程、IL-12信号通路以及IL-6信号通路等代谢途径和细胞因子信号通路也受到显著影响。而二级/三级和四级IDH突变的星形细胞瘤中,染色体复制周期控制路径被识别为主要的差异途径,表明不同分期IDH突变星形细胞瘤具有不同的增殖特性。

 

图片图4:嘧啶代谢与神经胶质瘤患者的生存率有关

 

研究团队比较了长生存组(N=48)和短生存组(N=41)之间的差异表达蛋白质,筛选出18个显著不同的蛋白质。基于此研究团队构建了一个风险评分模型,用于预测患者的生存风险。高风险组(N=41)和低风险组(N=48)的生存差异显著(log-rank test, p < 0.0001)。通过通路富集分析,研究团队发现这些差异表达蛋白质主要富集在嘧啶代谢途径,这表明嘧啶代谢在胶质瘤的发生和发展中起着关键作用。

 

为了进一步验证风险评分模型的有效性,研究团队使用TCGA数据进行了外部验证,高风险组(N=288)和低风险组(N=287)的生存差异同样显著(log-rank test, p < 0.0001,95%置信区间)。

 

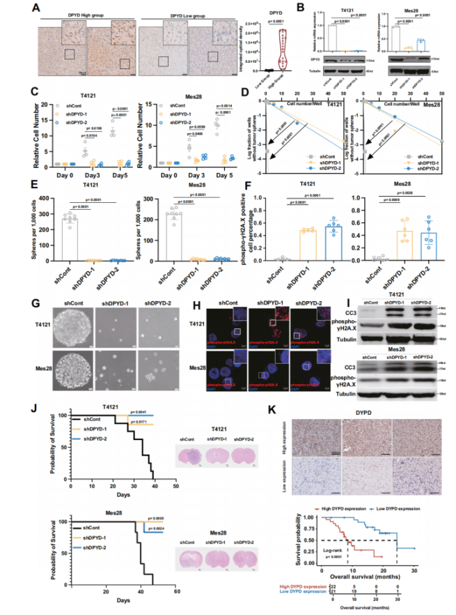
图片图5:GSC的增殖和自我更新都需要DPYD

 

基于上述生存-代谢通路的分析,研究团队特别关注了嘧啶代谢途径中两种关键酶——DPYD和TYMP(图4C),并首先通过免疫组化验证了DPYD和TYMP的表达与蛋白质组结果一致。随后,在T4121和Mes28两种胶质瘤干细胞系中,通过shRNA分别敲低DPYD和TYMP后,发现胶质瘤细胞的增殖和更新能力受到显著抑制。DPYD敲低还会导致核内磷酸化γH2AX焦点数量增加(图5 F, I)和磷酸化γH2AX和CC3蛋白水平升高(图5 I),表明DPYD敲低引起严重的DNA损伤和凋亡。在胶质瘤荷瘤小鼠模型上通过shRNA敲减DPYD和TYMP显著抑制胶质瘤生长并延长小鼠生存期。对临床样本的组化结果也显示,DPYD和TYMP高表达与不良预后相关。这些结果揭示了DPYD和TYMP 在体内的胶质瘤发生和生长中具有重要意义,从而进一步强调了靶向核苷酸代谢作为治疗胶质瘤的一种潜在策略的重要性。

 

拓展延伸

蛋白质组学技术在多种科研领域中展现出广泛的应用前景,以下是一些典型的应用案例:

 

1. 癌症研究

蛋白质组学在癌症研究中的应用已经非常成熟。通过分析不同类型的癌细胞和正常细胞之间的蛋白质表达差异,研究人员可以发现新的生物标志物和治疗靶点。例如,乳腺癌、肺癌和结直肠癌等常见癌症的蛋白质组学研究已经揭示了许多潜在的治疗靶点和诊断标志物。

 

2. 神经退行性疾病

蛋白质组学技术在神经退行性疾病如阿尔茨海默病、帕金森病等的研究中也发挥了重要作用。通过分析患者脑组织中的蛋白质表达变化,研究人员可以更好地理解这些疾病的发病机制,并寻找新的治疗策略。

 

3. 感染性疾病

蛋白质组学技术在感染性疾病的研究中也有广泛应用。例如,通过对病毒或细菌感染宿主细胞后的蛋白质表达变化进行分析,研究人员可以发现病原体的感染机制和宿主的免疫应答机制,从而开发新的抗感染药物和疫苗。

 

4. 代谢性疾病

蛋白质组学技术在代谢性疾病如糖尿病、肥胖症等的研究中也显示出巨大潜力。通过分析患者血液或组织中的蛋白质表达变化,研究人员可以发现与代谢紊乱相关的蛋白质,从而为疾病的早期诊断和治疗提供新的思路。

 

5. 植物科学

蛋白质组学技术在植物科学中的应用也日益增多。通过分析不同环境条件下植物的蛋白质表达变化,研究人员可以更好地理解植物的生长发育和逆境适应机制,从而为作物改良和农业生产提供科学依据。

 

临床应用与展望

 

本研究不仅为胶质瘤的分类和治疗提供了新的视角,也为未来的临床应用和基础研究奠定了坚实的基础。我们期待在不久的将来,这些研究成果能够转化为实际的临床应用,为胶质瘤患者带来更多的希望。

 

注:本文旨在介绍医学研究进展,不做治疗方案推荐。如有需要,请咨询专业临床医生。

 

参考文献

Zhang J, Sun R, Lyu Y, Liu C, Liu Y, Feng Y, Fu M, Wong PJC, Du Z, Qiu T, Zhang Y, Zhuang D, Qin Z, Yao Y, Zhu W, Guo T, Hua W, Yang H, Mao Y. Proteomic profiling of gliomas unveils immune and metabolism-driven subtypes with implications for anti-nucleotide metabolism therapy. Nat Commun. 2024 Nov 19;15(1):10005. 

 

来源:梅斯医学
编辑:木白