炎症性肠病(IBD)的发病与肠道菌群免疫耐受丧失密切相关。现有治疗聚焦于抑制过度免疫反应,未直接干预宿主与菌群的免疫对话。
维生素D缺乏与IBD疾病活动度升高相关,既往研究表明其可调节肠道菌群组成和免疫细胞功能,但维生素D如何通过调控免疫球蛋白(IgA和IgG)与菌群的结合来恢复免疫耐受,尚缺乏系统性研究。
近日,来自斯坦福大学等机构的研究团队发表于Cell子刊Cell Reports Medicine的一项研究通过为期12周的维生素D干预试验,结合IgA-seq、IgG-seq、单细胞转录组测序及免疫组库测序等多组学技术,首次系统揭示了维生素D在IBD患者中促进肠道免疫耐受的分子机制。
标题
一、研究背景
IgA是胃肠道黏膜分泌的主要抗体,通过与共生菌结合,在维持肠道免疫稳态中发挥关键作用。而IgG与肠道菌群的结合则与肠道炎症密切相关,可激活Fcγ受体介导的炎症通路。
在IBD患者中,IgA和IgG与菌群的结合模式异常,且与疾病活动度相关。然而,目前尚缺乏调控Ig结合菌群的临床策略。
维生素D作为一种安全、易干预的营养素,既往研究已发现其可调节肠道菌群多样性、增强有益菌丰度,并对B细胞和T细胞产生免疫调节作用。维生素D可抑制B细胞增殖和浆细胞分化,诱导调节性T细胞分化,并调控肠道归巢整合素α4β7的表达。
然而,维生素D能否通过调控Ig与菌群的结合来恢复免疫耐受,这一问题尚未得到解答。
本研究旨在探究维生素D对IBD患者IgA和IgG结合肠道菌群的影响,并结合单细胞转录组和免疫组库测序,揭示其潜在的细胞和分子机制。研究假设为:维生素D通过增强IgA与有益菌的结合、减少IgG与促炎菌的结合,并诱导α4β7+调节性免疫细胞,从而恢复肠道免疫耐受。

摘要总结
二、方法与结果
1.研究设计:48例IBD患者的12周干预
本研究纳入48例低维生素D水平的IBD患者(平均基线水平18ng/mL),其中溃疡性结肠炎占56.3%,克罗恩病占43.7%。所有患者接受每周5万单位口服维生素D,持续12周。研究收集了干预前后的血液和粪便样本,用于多组学检测。
12周干预后,患者血清维生素D水平平均提升20ng/mL,粪便钙卫蛋白下降722μg/g,疾病活动度评分显著改善(溃疡性结肠炎下降3.2分,克罗恩病下降3.3分),生活质量评分提升10.8分。
值得注意的是,所有患者在干预期间均未发生药物调整或新发抗生素暴露,排除了混杂因素的干扰。

维生素 D 临床试验、样本采集和处理概述
2.Ig结合菌群的转变:IgA增加,IgG减少
维生素D干预后,粪便分泌型IgA水平显著升高(+744.6 ng/mL),而粪便IgG水平呈非显著性下降。
流式细胞分选结合16S测序显示,维生素D使IgA-only结合菌群比例增加17.9%,使IgG-all结合菌群比例下降9.3%。在亚组分析中,这一趋势在溃疡性结肠炎和克罗恩病中均一致。

维生素D可增加IBD患者肠道菌群中IgA的结合,同时降低IgG的结合
相关分析显示,IgA结合菌群水平与血清维生素D水平呈正相关(r=0.408),而IgG结合菌群水平与疾病活动度(r=0.447)和粪便钙卫蛋白(r=0.439)呈正相关。这提示IgA结合菌群的增加可能具有保护性,而IgG结合菌群则反映炎症状态。
3.维生素D选择性富集特定菌群
在菌群组成层面,维生素D虽未显著改变整体菌群α多样性和β多样性,但对IgA和IgG结合菌群产生了选择性调控:
1)IgA结合菌群:维生素D增加IgA与Lachnospiraceae、Blautia等产短链脂肪酸(SCFA)菌群的结合,同时减少与Proteobacteria等促炎菌群的结合。
2)IgG结合菌群:维生素D减少IgG与Proteobacteria、Enterococcaceae等促炎菌群的结合。

维生素 D 对 IgA 和 IgG 结合的肠道菌群的组成和预测的宏基因组功能具有不同的调节作用
功能预测分析显示,维生素D改变了IgA结合菌群的氨基酸代谢、碳水化合物代谢和脂肪酸代谢。这些代谢变化与肠道免疫调节密切相关。
4.BAFF信号通路激活
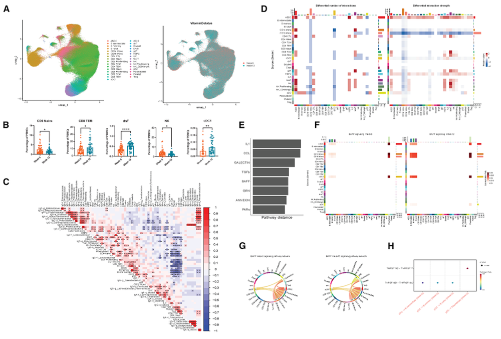
单细胞RNA测序分析了37.5万个外周血单个核细胞。维生素D干预后,双阴性T细胞、cDC1树突状细胞、CD8效应记忆T细胞增加,CD8初始T细胞和自然杀伤细胞减少。
细胞互作分析显示,维生素D增强了浆细胞样树突状细胞(pDCs)与B细胞亚群的相互作用。BAFF信号通路是唯一定位于pDCs与B细胞之间的通路,通过TNFSF13B-TNFRSF13C和TNFSF13B-TNFRSF17配体-受体对介导。体外共培养证实,pDCs和活性维生素D共同存在才能显著增加IgA+B细胞比例,提示维生素D通过pDCs促进IgA类转换。

scRNA-seq揭示了维生素D对IBD患者外周血单核细胞(PBMC)组成以及树突状细胞与B细胞间信号传导的影响
5.BCR/TCR组库重塑
维生素D干预后,BCR和TCR克隆型数量呈增加趋势,BCR中IGHA1同种型使用频率显著增加。差异分析识别出12个BCR和18个TCR克隆型发生显著变化。

scBCR-seq和scTCR-seq揭示了维生素D对免疫库的影响以及与Ig结合的肠道菌群相关的共享BCR和TCR克隆型
6.α4β7+调节性免疫细胞诱导
维生素D干预后,α4β7+CX3CR1 B调节细胞显著增加,初始B细胞减少。轨迹分析显示其处于B细胞分化最末端。体外共培养证实,pDCs和活性维生素D共同存在才能诱导其分化。该细胞与IgG-Firmicutes正相关,与IgA-Proteobacteria负相关。

scRNA-seq揭示了维生素D调控的a4β7+B细胞异质性和a4β7+B细胞免疫表型
T细胞层面,维生素D增加α4β7+ T调节细胞(初始和细胞毒性),减少α4β7+γδ T细胞。T调节细胞与疾病活动度负相关(r=-0.8022),与IgG-Clostridiales、IgA-Lachnospiraceae正相关,与Proteobacteria负相关。
三、总结
这项研究首次通过多组学整合分析,系统揭示了维生素D在IBD患者中促进肠道免疫耐受的机制。
核心发现包括:维生素D选择性增加IgA与有益菌(Lachnospiraceae、Blautia)的结合,减少IgG与促炎菌(Proteobacteria、Enterococcaceae)的结合;通过增强pDC-B细胞BAFF信号促进IgA类转换;重塑BCR和TCR组库并建立与特定菌群的关联;诱导α4β7+CX3CR1 B调节细胞和α4β7+T调节细胞。
本研究的意义在于:第一,提供了首个前瞻性证据,证明维生素D可通过调控Ig结合菌群恢复肠道免疫耐受;第二,通过多组学整合,描绘了宿主免疫-菌群互作的完整图谱;第三,为IBD的“精准营养”干预提供了理论基础。
未来研究应进一步探索维生素D诱导的调节性免疫细胞在IBD治疗中的潜在应用价值,以及不同维生素D水平对免疫耐受的剂量效应关系。
[1]Gubatan J, Sojwal RS, et al. Multi-omics reveal vitamin D regulation of immune-gut microbiome interactions and tolerogenic pathways in inflammatory bowel disease. Cell Rep Med. 2026 Mar 26:102703. doi: 10.1016/j.xcrm.2026.102703.
